1月21日,弘元绿能发布2025年年度业绩预告。
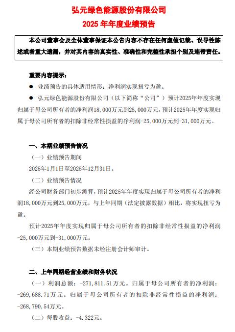
公告显示,弘元绿能预计2025年年度实现归属于母公司所有者的净利润18,000万元到25,000万元,预计2025年年度实现归属于母公司所有者的扣除非经常性损益的净利润-25,000万元到-31,000万元。
对于盈利原因,弘元绿能表示,报告期内,公司依托垂直一体化产业链布局,通过硅料、硅片、电池、组件的内部协同,有效减轻了主产业链各环节价格波动的冲击。公司2025年经营业绩较2024年有较大幅度改善,且公司财务健康,资产负债率长期维持在60%以下,具有良好的抗风险能力。
此外,报告期内,公司转让了内蒙古鑫元硅材料科技有限公司的部分股权,将增加公司2025年度合并利润总额约2.91亿元。


切换行业





正在加载...



