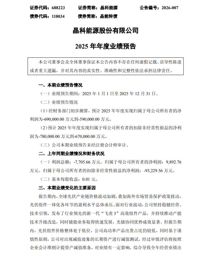
光伏头条获悉,1月21日晚间,晶科能源发布2025年年度业绩预告。

公告显示,经财务部门初步测算,晶科能源预计2025年年度实现归属于母公司所有者的净利润为-690,000.00万元到-590,000.00万元。
预计2025年年度实现归属于母公司所有者的扣除非经常性损益的净利润为-780,000.00万元到-670,000.00万元。
2024年,晶科能源利润总额为-7,705.66 万元。归属于母公司所有者的净利润为9,892.76万元。归属于母公司所有者的扣除非经常性损益的净利润为-93,229.56万元。
对于业绩预亏的主要原因,晶科能源表示,报告期内,全球光伏产业链价格波动加剧,叠加海外市场贸易保护政策扰动,光伏组件一体化各环节的盈利水平总体承压。面对行业波动,公司坚持稳健经营、技术引领,发布了行业领先的新一代“飞虎 3”高效组件产品,并持续推动产能技术升级改造,同时储能业务取得快速发展,光储协同优势成效显著。但报告期内,光伏组件价格整体处于低位,公司高功率产品出货占比仍较低,同时基于谨慎性原则,公司对出现减值迹象的长期资产进行减值测试,经过审慎评估将按照企业会计准则计提资产减值准备,对业绩有一定影响,综合导致全年经营业绩出现亏损。
公告还表示,展望 2026 年,行业将迈向以技术和质量为核心的高质量发展阶段,行业供需关系有望加速再平衡。公司也将夯实技术创新和全球化等方面的领先优势,努力实现高质量发展。
据了解,晶科能源产品累计服务于全球近200个国家和地区的4000家左右客户,截至2025年前三季度,公司组件出货量累计约370GW,已先后6次位列全球组件出货量冠军。
晶科能源于2022年在上海证券交易所科创板上市,其间接控股股东晶科能源控股有限公司于2010年在纽约证券交易所上市。
截至2025年8月,晶科能源N型Tiger Neo系列高效组件全球累计出货量约200GW。
1月17日,晶科能源发布关于控股子公司拟引入战略投资者实施增资扩股暨公司放弃优先认购权的公告。(详见:晶科能源30亿出售子公司股权,你怎么看?)
公告显示,晶科能源控股子公司晶科能源(海宁)有限公司(以下简称“海宁晶科”或“标的公司”)拟实施增资扩股并引入兴银金融资产投资有限公司、中国东方资产管理股份有限公司等战略投资者,各方拟合计以现金增资不超过人民币 30亿元,预计合计取得海宁晶科增资后的股权比例不超过 24.6771 %,增资款项主要用于海宁晶科偿还金融负债或经营性负债等。
晶科能源就本次增资放弃优先认购权。本次增资完成后,晶科能源将直接及间接持有海宁晶科股份比例不低于 68.9419%,海宁晶科将继续纳入晶科能源合并报表范围中。
来源:晶科能源公告
切换行业






正在加载...



