1月14日,帝科股份发布2025年度业绩预告。
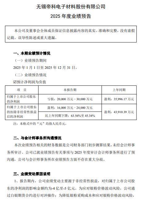
公告显示,2025年,帝科股份归属于上市公司股东的净利润为亏损:20,000 万元–30,000 万元。
对于亏损原因,帝科股份表示,主要源于非经常性损益,对归属于上市公司股东的净利润的影响金额约为-4 亿至-5 亿元。为应对银粉价格波动风险,公司通过白银期货合约进行对冲操作;为降低银粉采购成本和应对银粉价格波动风险,公司进行了白银租赁业务。本期,银点快速、大幅上涨,公司对白银期货和白银租赁按照资产负债表日银点计提的公允价值变动损失金额较大。


日期:2026-01-15 来源:帝科股份
1月14日,帝科股份发布2025年度业绩预告。
公告显示,2025年,帝科股份归属于上市公司股东的净利润为亏损:20,000 万元–30,000 万元。
对于亏损原因,帝科股份表示,主要源于非经常性损益,对归属于上市公司股东的净利润的影响金额约为-4 亿至-5 亿元。为应对银粉价格波动风险,公司通过白银期货合约进行对冲操作;为降低银粉采购成本和应对银粉价格波动风险,公司进行了白银租赁业务。本期,银点快速、大幅上涨,公司对白银期货和白银租赁按照资产负债表日银点计提的公允价值变动损失金额较大。


光伏资讯一手掌握,关注国际能源网 " 光伏头条 " 微信公众号
看资讯 / 读政策 / 找项目 / 推品牌 / 卖产品 / 招投标 / 招代理 / 发文章
扫码关注
免责声明:本文仅代表作者本人观点,与国际太阳能光伏网无关,文章内容仅供参考。凡本网注明"来源:国际太阳能光伏网"的作品,均为本站原创,转载请注明“来源:国际太阳能光伏网”!凡本网注明“来源:XXX(非国际太阳能光伏网)”的作品,均转载自其它媒体,转载目的在于传递更多信息,并不代表本网赞同其观点和对其真实性负责。
如因作品内容、版权和其它问题需要同本网联系的,请在相关内容刊发之日起30日内进行,我们将第一时间进行删除处理 。联系方式:400-8256-198