当前位置: 光伏网 » 光伏招标 » 正文

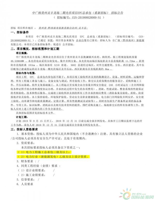
中广核贵州贞丰龙场二期光伏项目EPC总承包(重新招标)招标公告

日期:2019-08-29    来源:中广核电子商务平台

国际太阳能光伏网

2019
08/29
14:22
文章二维码

手机扫码看资讯

关键词: 光伏招标 光伏项目 光伏装机容量 太阳能招标

  ( 招标编号:CGN-201908020009-N1 )
  招标 项目所在地区 : 贵州省;黔西南布依族苗族自治州;贞丰县;
  一、招标条件
  本项目中广核贵州贞丰龙场二期光伏项目EPC总承包(重新招标)(招标项目编号:CGN-201908020009-N1),已通过审批,项目资金来源为企业自筹且已落实,招标人为中广核(黔西南州)新能源有限公司。本项目已具备招标条件,现进行公开招标。
  二、项目概况、招标范围和计划工期
  项目规模:
  中广核贵州贞丰龙场二期林业光伏项目位于贵州省贞丰县挽澜镇兴农村、纳坎村,拟工程规划装机容量49.53984MW。本光伏电站采用分块发电、集中并网方案。本光伏电站场区场址距贞丰县直线距离11.72km,距贵阳市直线距离181km,场区南部有S210省道、X682县道经过场区,对外交通便利。分东、西区建设,其中东区毗邻已建成投运的贞丰龙场一期光伏场区及升压站,西区距离东区直线距离约8km。
  招标内容与范围:
  项目工程EPC总承包内容包括不限于:本项目竣工验收所涉及到的勘测设计,设备、材料采购、运输和管理;所有工程施工准备与施工;设备安装与调试;所有验收工作;移交以及质保期内的服务设计、采购和施工工作,升压站基础、组件支架基础施工。从工程起点至实现全站全容量并网安全稳定240小时试运行(含并网和验收各种证照手续办理和调度协议办理,并承担此过程中发生的各项费用)、消缺、性能试验、整套系统的性能保证的考核验收、技术和售后服务、完成竣工验收所涉及到的所有工作并承担相应费用(消防备案及验收、质检、防雷接地评估及验收、水土保持验收、环境保护验收、劳动安全及职业健康验收、电力部门并网验收并网安评、安全竣工验收、功率调节和电能质量测试、定值计算、所有性能测试及试验等),同时也包括生产准备所必须的备品备件、专用工具、标识标牌、消耗品以及相关技术资料的提供、围栏采购及施工、场地移交后的所有协调等工作,投标人应对上述工作范围内的工作负全部责任。
  具体招标范围详见招标技术文件。
  计划工期:
  计划2019年9月15日开工,2019年12月31日前完成全部并网发电。具体开工日期以监理下达的开工令为准,承包人对2019年12月31日前完成项目全容量并网发电负责。
  三、投标人资格要求
  1. 基本资格:投标人须为中华人民共和国境内(不含港澳台)注册、具有独立法人资格的企业/公司投标人必须具有安全生产许可证,且处于有效期内。
  2. 资质要求:
  本次招标要求投标人必须具备以下资质之一:
  (1)电力工程施工总承包三级及以上;
  (2)电力行业(新能源发电)乙级及以上设计资质。
  3. 财务要求: /
  4. 同类工程经验(业绩)要求:
  (1)设计业绩要求: /
  (2)施工业绩要求: /
  5. 信誉要求: /
  6. 人员要求
  (1)项目经理:具有注册一级建造师注册证书且注册单位必须与投标人名称一致,具有有效期内《安全生产考核合格证书B证》。
  (2)安全员:具有有效期内建安《安全生产考核合格证书C证》。
  7. 其他要求
  (1) 本项目不接受联合体投标。
  (2) 投标人必须通过ISO9000、ISO14000、ISO18000系列或同等质量、环境、安全体系认证。
  四、招标文件的获取
  1、获取时间:获取招标文件的开始时间:2019年8月28日16:00(北京时间) ;截止时间:2019年9月5日17:00(北京时间)
  2、获取方法
  (1)投标人应在招标文件发售期内在中广核电子商务平台(https://ecp.cgnpc.com.cn)进行网上投标报名,报名时需填写被授权的投标联系人信息。
  (2)投标人已注册为中广核电子商务平台会员的,可直接登录报名,否则需先注册为该平台会员后方可报名,注册会员的步骤请详见中广核电子商务平台。如果投标人报名时《营业执照》信息与会员注册时发生变化,请及时登录中广核电子商务平台更新会员注册信息。因投标人未能及时更新注册信息而影响投标人投标的,投标人应自行承担责任。
  (3)招标文件每套售价500元,投标人应按下面的汇款账户信息在招标文件发售期内缴纳购买招标文件的费用(标书款),售后不退。
  账户名称:中广核工程有限公司
  开户行:中国工商银行深圳市分行营业部
  账号:4000023019200399116
  (4)投标人缴纳购买招标文件的费用后,需在中广核电子商务平台上传缴费凭证扫描件。
  (5)招标人对投标人的缴费凭证审核确认后,将授权投标人在线下载电子版招标文件。
  (6)投标人须在招标文件发售期内完成投标报名、购买招标文件的相关工作,逾期系统将自动关闭。未按上述要求进行投标报名并购买招标文件的投标人不得参与投标,招标人有权拒收其投标文件,已收取的,按无效投标处理。
  (7)本项目为重新招标项目,有意参与本项目的所有投标人,均需按照上述要求,进行投标报名和文件购买等事宜。已在本项目前次招标时购买过招标文件的投标人,无需重新缴费,但需按上述要求重新投标报名并上传前次购买招标文件的缴费凭证,重新下载招标文件。
  五、投标文件的递交
  递交截止时间:2019年9月18日 9:00(北京时间)
  递交方法:本项目采用电子投标,无需提交纸质投标文件,提交方式详见招标文件第二章“投标人须知”。
  六、开标时间及方式
  开标时间:同投标文件递交截止时间。
  开标方式:线上开标 。
  七、其他公告内容
  1. 资格审查方式
  本项目采用资格后审方式。
  2. 发布公告的媒介
  本招标信息同时在“中广核电子商务平台”(https://ecp.cgnpc.com.cn)及“中国招标投标公共服务平台”(http://www.cebpubservice.com)上同步发布。
  3. 电子投标说明
  (1) 本项目投标报名、招标文件购买、澄清、加密上传等环节均在中广核电子商务平台在线操作,其中加密上传环节需使用数字证书。投标人应在投标截止时间前,在中广核电子商务平台在线使用数字证书加密递交投标文件。已办理原天威数字证书的需要更换为深圳数字证书,且必须在投标截止时间前办理完毕,否则将影响投标文件的上传。
  (2) 办理数字证书需要约5个工作日,请投标人合理安排办理时间,逾期影响在中广核电子商务平台递交数字证书加密版投标文件的,后果自负。
  (3) 关于供应商注册、数字证书的办理以及电子投标工具的使用指南,以中广核电子商务平台首页发布的最新要求为准。
  (4) 电子投标相关操作咨询电话:
  投标客户端咨询电话:0755-88611718-1(普通话)-2(招标业务)
  数字证书相关咨询电话:0755-88611718 -1(普通话)-3(数字证书业务)
  (5) 其它疑问,请与招标代理机构的项目负责人联系。
  八、监督部门
  本招标项目的监督部门为 / 。
  九、联系方式
  招 标 人:中广核(黔西南州)新能源有限公司
  地 址:
  联系人:李小海
  电话:010-63711535
  电子邮件:LiXiaoHai@cgnpc.com.cn
  招标代理机构:中广核工程有限公司
  地 址:深圳市大鹏新区鹏飞路大亚湾核电基地BM2220C
  联 系 人: 薄利华
  电 话:0755-84437535
  电子邮件:bolihua@cgnpc.com.cn
  附件:中广核贵州贞丰龙场二期光伏项目EPC总承包(重新招标)招标公告



 
返回 国际太阳能光伏网 首页

光伏资讯一手掌握,关注国际能源网 " 光伏头条 " 微信公众号

看资讯 / 读政策 / 找项目 / 推品牌 / 卖产品 / 招投标 / 招代理 / 发文章

扫码关注

0条 [查看全部]   相关评论

国际能源网站群

国际能源网 国际新能源网 国际太阳能光伏网 国际电力网 国际风电网 国际储能网 国际氢能网 国际充换电网 国际节能环保网 国际煤炭网 国际石油网 国际燃气网