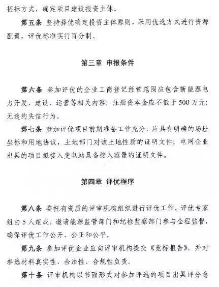
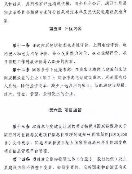
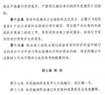
国际能源讯:根据《内蒙古自治区发展和改革委员会关于<印发内蒙古自治区普通光伏电站项目竞争性配置试行办法>的通知》(内发改能源字[2016]902号)文件要求,制定了《通辽市2016年度普通光伏电站项目竞争性配置实施细则》。本实施细则适用范围为普通光伏电站项目。普通光伏电站项目是指除光伏发电领跑技术示范基地、光伏扶贫以及国家规定的不受年度规模限制以外的项目。
以下为全文内容:




一网知光伏,动动手指点击关注哦!
[pagebreak]




一网知光伏,动动手指点击关注哦!
[pagebreak]




一网知光伏,动动手指点击关注哦!
[pagebreak]




一网知光伏,动动手指点击关注哦!
切换行业






正在加载...



