1月14日,上海市2026年第一批可再生能源和新能源发展专项资金奖励目录(草案)公示。
文件指出,光伏电站项目46个,奖励标准按0.1元/千瓦时,装机量达到238MW;居民分布式光伏项目821个,装机量达到12MW;企业分布式光伏项目937个,执行居民用户电价的学校分布式光伏项目(奖励发电量,标准0.12元/千瓦时),装机量达到593.7MW。
全文如下:
关于组织开展上海市2026年第一批可再生能源和新能源专项资金奖励项目申报的通知
沪浦发改能源〔2026〕13号
各相关单位:
根据上海市发展改革委《关于做好2026年可再生能源和新能源专项资金奖励项目申报和资金拨付工作的通知》(沪发改能源〔2025〕249号)、《上海市可再生能源和新能源发展专项资金扶持办法》(沪发改规范〔2022〕14号,以下简称《办法》)要求,为做好浦东新区范围内可再生能源和新能源发展专项资金扶持项目申报工作,请各单位加大政策信息宣传力度,组织有关企业积极申报。现将有关事项通知如下:
一、关于申报范围
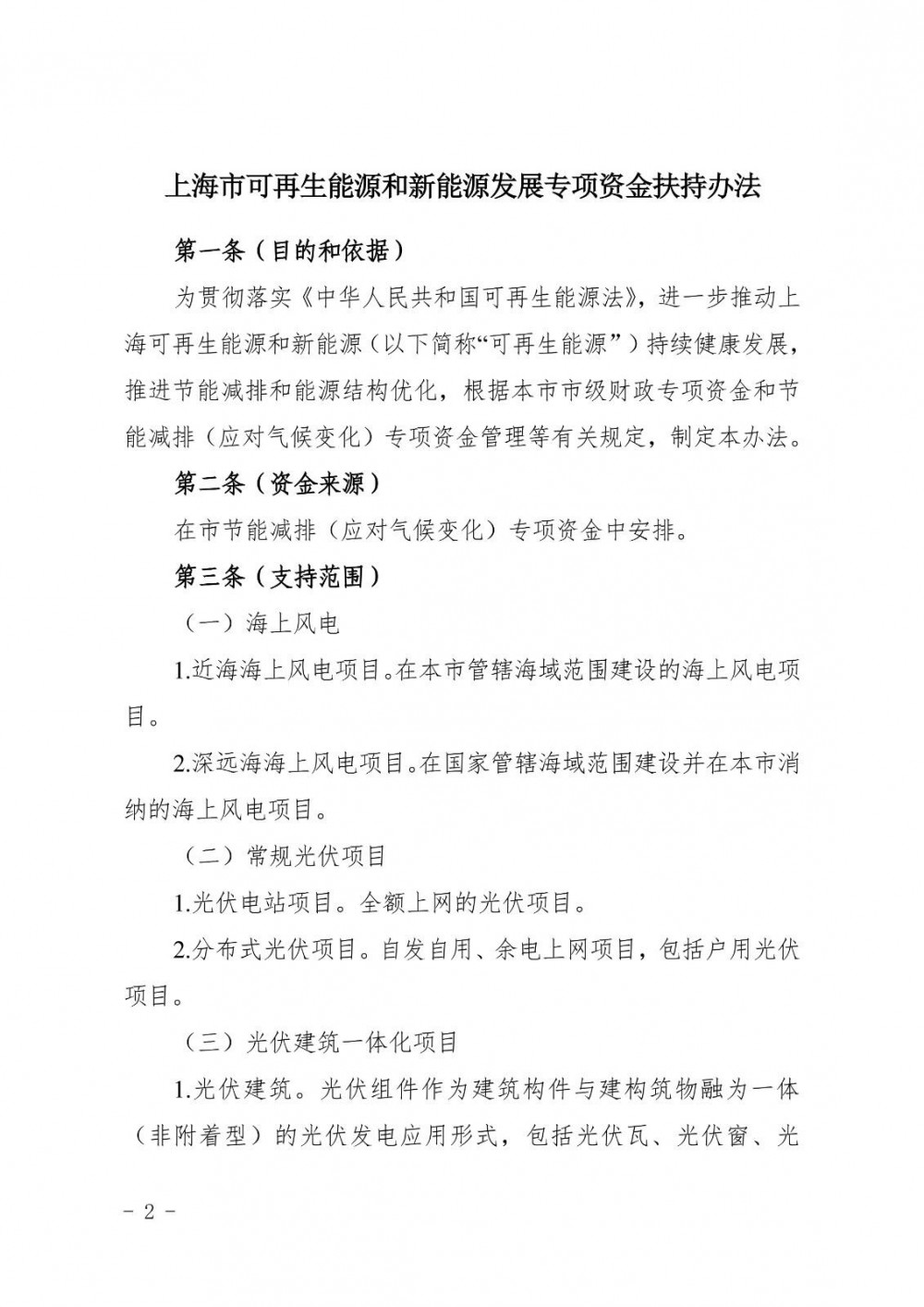
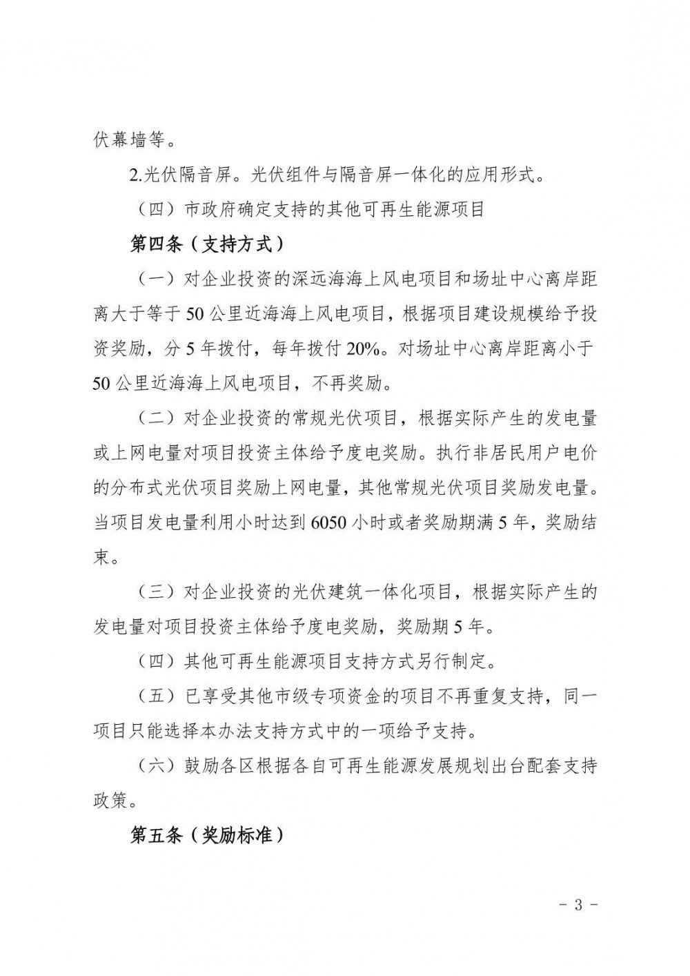
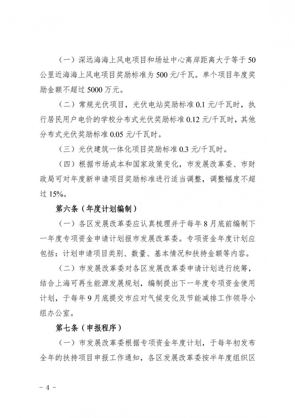
本轮申报范围需符合《办法》管理要求的可再生能源项目。
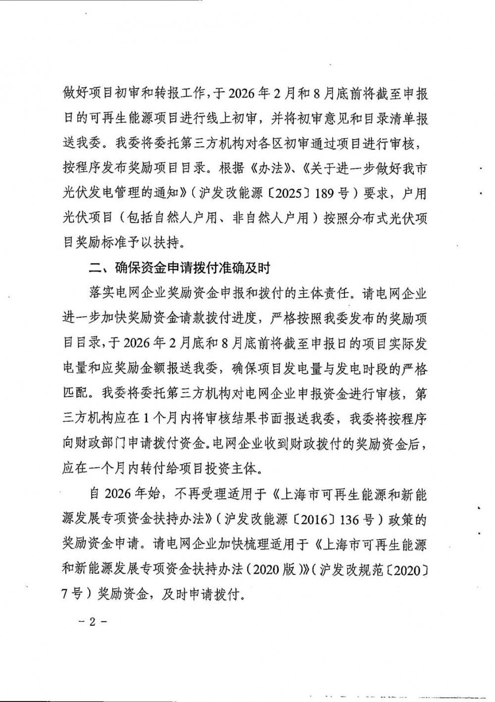
二、关于申报要求和进度安排
国网上海市电力公司经营范围内的可再生能源项目在新能源云平台(网址https://sgnec.sgcc.com.cn/tariff_subsidy)开展奖励目录线上申报。其中:居民分布式光伏由供电公司代为线上申报;其他类型项目由投资主体完成新能源云平台注册和线上申报,供电公司应在三个工作日内完成线上初审,并及时通知投资主体于2月23日前上传加盖双方公章的奖励申请表。变更项目和上海石电能源经营范围内的项目仍暂通过线下申报。我委对项目信息与附件材料的完整性、真实性进行初审并报送市发展改革委。
特此通知。
附件:
1. 《关于做好2026年可再生能源和新能源专项资金奖励项目申报和资金拨付工作的通知》
2. 《上海市可再生能源和新能源发展专项资金扶持办法》
联系人:王艾雯;联系电话:58788388-63320
联系地址:上海市浦东新区世纪大道2001号3号楼320室
上海市浦东新区发展和改革委员会
2026年1月12日
上海市浦东新区发展和改革委员会关于组织开展上海市2026年第一批可再生能源和新能源专项资金奖励项目申报的通知.pdf
附件1. 《关于做好2026年可再生能源和新能源专项资金奖励项目申报和资金拨付工作的通知》.pdf
附件2. 《上海市可再生能源和新能源发展专项资金扶持办法》.pdf











































切换行业






正在加载...



