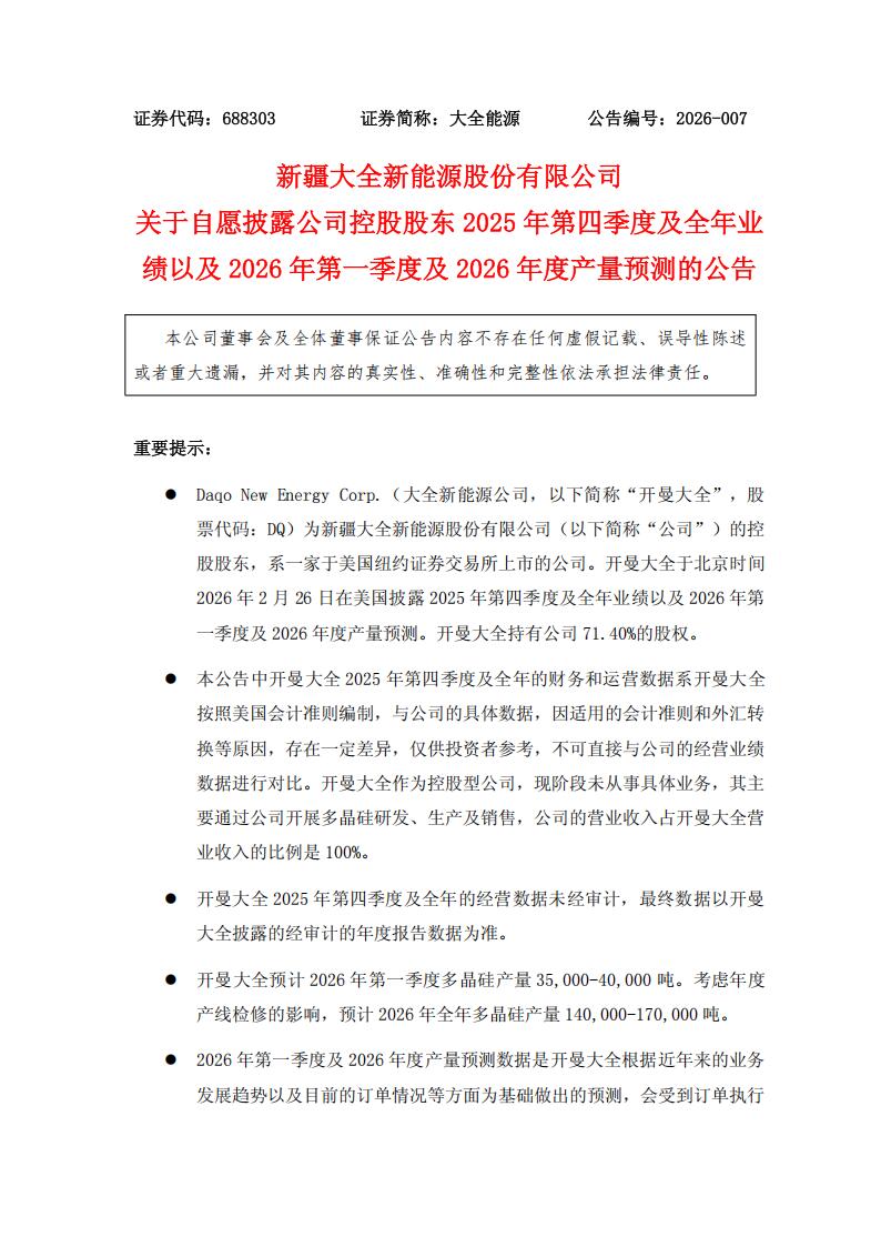
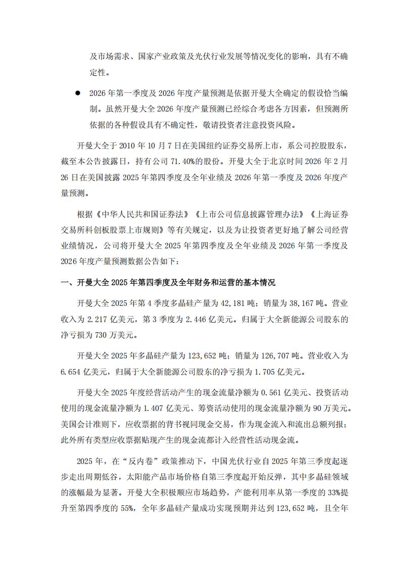
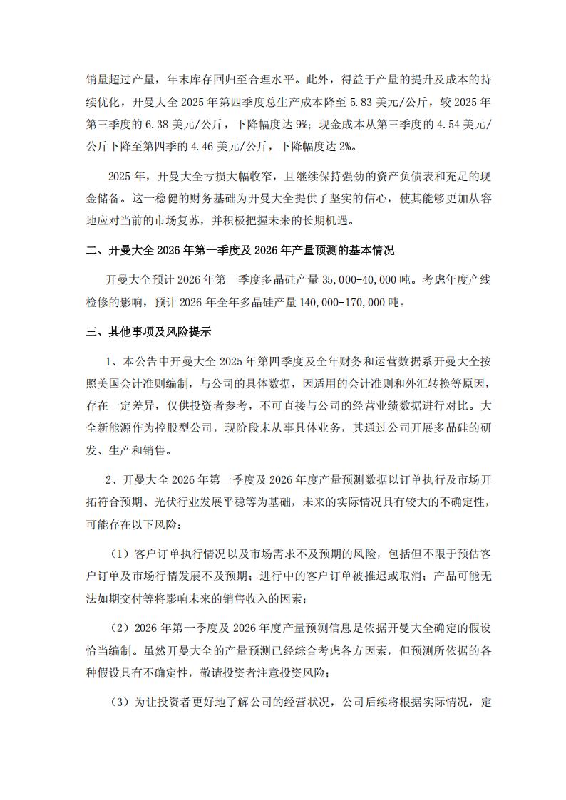
2月27日,大全能源发布关于自愿披露公司控股股东2025年第四季度及全年业绩以及2026年第一季度及2026年度产量预测的公告。
公告显示,开曼大全预计 2026 年第一季度多晶硅产量 35,000-40,000 吨。考虑年度产线检修的影响,预计 2026 年全年多晶硅产量 140,000-170,000 吨。
详情如下:




日期:2026-02-27 来源:大全能源
2月27日,大全能源发布关于自愿披露公司控股股东2025年第四季度及全年业绩以及2026年第一季度及2026年度产量预测的公告。
公告显示,开曼大全预计 2026 年第一季度多晶硅产量 35,000-40,000 吨。考虑年度产线检修的影响,预计 2026 年全年多晶硅产量 140,000-170,000 吨。
详情如下:




光伏资讯一手掌握,关注国际能源网 " 光伏头条 " 微信公众号
看资讯 / 读政策 / 找项目 / 推品牌 / 卖产品 / 招投标 / 招代理 / 发文章
扫码关注
免责声明:本文仅代表作者本人观点,与国际太阳能光伏网无关,文章内容仅供参考。凡本网注明"来源:国际太阳能光伏网"的作品,均为本站原创,转载请注明“来源:国际太阳能光伏网”!凡本网注明“来源:XXX(非国际太阳能光伏网)”的作品,均转载自其它媒体,转载目的在于传递更多信息,并不代表本网赞同其观点和对其真实性负责。
如因作品内容、版权和其它问题需要同本网联系的,请在相关内容刊发之日起30日内进行,我们将第一时间进行删除处理 。联系方式:400-8256-198