1月22日,马斯克在达沃斯论坛上宣布建100GW太空光伏产能;
1月23日,140家光伏概念股上涨,42家涨停,资金净流入达数十亿元!
1月27日,光伏大佬瞿晓铧在亚洲金融论坛表示,在太空环境中,太阳能光伏板作为供电来源,不存在现实可替代的竞争技术。
资本市场上太空光伏概念股持续升温,中美各大企业扎堆涌入,一场围绕太空能源的大国博弈已悄然拉开帷幕。
马斯克躬身入局
太空光伏迎新“变数”
随着3年建设100GW太空光伏产能计划出炉,马斯的太空光伏计划日渐清晰。
马斯克在2025年11月明确提出太空光伏的核心构想。他表示,若每年完成100万吨有效载荷送入轨道,按每吨100千瓦计算,即可实现每年发射100GW太阳能AI卫星的目标。
2026年1月22日,马斯克在达沃斯世界经济论坛上表示,太阳几乎提供了太阳系100%的能量。SpaceX未来几年要做的事情之一是发射太阳能AI卫星。太阳能AI卫星,正是支撑太空算力中心的核心能源保障。
这一系列表态,不仅让太空光伏彻底走出技术设想阶段,更正式步入工程化落地的前夜——一片万亿级的蓝海市场,已然浮现。
对此,高盛预测,到2032年,太空AIDC电站每年将新增100GW的光伏需求,相当于2030年全球光伏总需求的12%。如果这一需求能保持40-50%的年均复合增长,相应的需求规模增量非常大。
这片蓝海市场的崛起,让深陷内卷的中国光伏企业看到了破局曙光。钧达股份副董事长郑洪伟在接受投资者调研时开表示,仅低轨卫星领域,就有望形成万亿产值。
除此之外,太空环境中太阳能的利用率是地面的7-10倍,且无需占用地球土地资源,有效破解了地面光伏间歇性、消纳与用地难题。
然而,现实的难题是当下,马斯克推动的这片蓝海市场与中国光伏企业有着巨大的鸿沟。
美国《大美丽法案》的出台,中国企业在美新能源领域的持股比例不得超过25%,否则无法享受美国联邦补贴。这一规定直接引发连锁反应:天合光能等中国光伏龙头,被迫转让在美国的在建或已投产产能。
博威合金日前在业绩预告中表示,因对美国新能源子公司持股100%,导致2026年部分在手合同订单成本增加,出现亏损,不得不紧急推进股权出让事宜。
马斯克对此看得一清二楚。他表示,很遗憾,在美国,太阳能电池板的关税壁垒极高,这使得部署太阳能的经济成本被人为抬高,因为几乎所有太阳能都是中国制造的。
马斯克深知中国光伏在全球的技术与产能优势,因此,在达沃斯论坛宣布200GW(100GW太空光伏、100GW地面光伏)光伏产能计划后,随即派团队来华考察。
其核心目的,是聚焦硅片、电池、组件全产业链,重点考察异质结(HJT)、钙钛矿/晶硅叠层电池等中国领先的前沿技术路线。
毕竟,中国在太空光伏核心技术领域的积累,正是他快速搭建本土产能、缩短技术迭代周期所急需的。
全产业链优势
太空光伏绕不开中国
在光伏领域,中国光伏无疑具有技术、设备、材料等全产业链优势。太空领域虽然是新型业态,但中国在技术、设备、材料方面同样具有领先优势。
技术方面,目前太空光伏的三大方向:砷化镓、异质结(HJT)、钙钛矿中国光伏已实现全方位领先。
砷化镓技术方向,乾照光电、三安光电的砷化镓电池产品已经应用于商用卫星电源等领域;明阳智能收购的德华芯片,在外延片、芯片领域市占率高达35%,其三结砷化镓电池转化效率达33.5%,处于行业领先水平。
天合光能与复旦大学合作研发的高效砷化镓技术,产品已应用于中国星网的互联网卫星。
异质结(HJT)技术方面,东方日升自主研发的50μm超薄p型HJT电池,硅片厚度仅为地面电池的1/3。高测股份推出50μm超薄硅片,不断刷新行业薄片化纪录。
钙钛矿叠层技术方向,天合光能、隆基绿能等各大龙头都在布局,此外,光电、极电光能等钙钛矿企业近年来发展迅速。
除了核心电池技术,中国光伏在设备、材料等全产业链环节的布局,进一步巩固了“卡脖子”能力。
在光伏设备领域,晶盛机电PECVD、ALD等设备,可完美适配太空光伏电池生产需求;
微导纳米则聚焦钙钛矿领域,覆盖柔性钙钛矿等三大技术路线,相关设备已实现产业化应用;
捷佳伟创具备钙钛矿电池整线设备及工艺解决方案能力,已与海内外多家企业展开合作,订单持续落地;
帝尔激光、海目星等企业的激光加工设备、提效设备,也已适配HJT、钙钛矿等太空光伏核心技术路线,形成了完整的设备支撑体系。
高盛研报预计,马斯克200GW电池片订单平均分布于未来三年,中国设备企业可以赢得其中70%的份额。
在光伏材料领域,中国企业同样实现了全面突破,不留短板。
鹿山新材深耕太空光伏胶膜封装多年,不仅提出了三种封装方案,还申请了多项技术专利,已向头部企业持续出货多年。
海优新材、福斯特则分别在空间级太阳翼封装材料、PI材料领域,持续展开研发,精准适配太空光伏的抗辐射、极端温控需求。
蓝思科技攻克了航天级UTG柔性玻璃核心工艺,可满足太空光伏的抗原子氧剥蚀、热控制等高端需求,目前已与相关客户对接合作开发。
帝科股份的导电浆料产品,已成功应用于商业航天卫星太阳翼;聚和材料的HJT低温导电浆料,市场份额全球领先,具备核心竞争力。
由此可见,无论是马斯克计划布局的200GW光伏产能,还是全球其他企业的太空光伏项目,都难以脱离中国光伏的技术和产业链支撑。
这,正是中国光伏具备“卡脖子”能力的核心底气所在。
近40家企业入局
太空光伏全面提速
随着“太空光伏”的爆火,越来越多的中国光伏企业站出来力挺太空光伏。
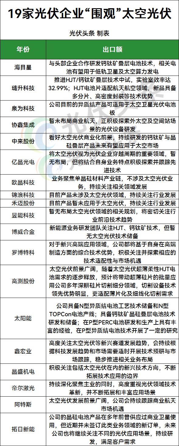
光伏头条梳理各上市企业对于“太空光伏”议题的回应情况,
有20家企业在技术、产品方面布局太空光伏。

19家企业表示虽暂时没有布局太空光伏,但会持续关注以及布局相关领域。

这些企业从龙头企业到设备、材料厂商,再到中小型创新企业,全产业链协同推进,呈现出 “龙头引领、多点突破、全行业跟进” 的火热态势。
在这场太空光伏抢位战中,许多企龙头积极布局,其中,钧达股份是布局最激进的代表之一,通过入股拥有中科院技术背景的尚翼光电、定向募资投入太空光伏电池研发、成立上饶钧达航天空间科技公司等动作,快速布局太空光伏业务。明阳智能则通过收购国内卫星能源系统龙头德华芯片,一举掌握了砷化镓电池、柔性太阳翼等太空光伏核心技术。东方日升与上海港湾达成战略合作,双方将围绕“钙钛矿+p型异质结电池叠层技术”在太空能源领域的研发、验证与产业化应用展开深度合作。
值得注意的是,尽管赛道热度飙升,但行业普遍保持理性。多数企业聚焦长期研发与工程化落地,避免短期炒作,正如瞿晓华所言:阶段以技术探索为主,不做无把握的布局。这种理性态度也为太空光伏的健康发展奠定了坚实基础。
后记
马斯克躬身入局太空光伏、美国布局本土 200GW 产能,本质是美国试图在高端能源赛道 “去中国化” 的战略动作,与中国光伏的全链条技术优势形成尖锐的竞合博弈,其核心是未来全球光伏产业主导权的争夺。
面对这一格局,“适度卡脖子” 是中国光伏维护产业安全的底线:在砷化镓、钙钛矿等核心技术、设备上保持绝对控制权,是应对美国贸易壁垒、避免技术反超的必要手段;而在非核心设备与材料领域,则可通过有条件开放合作,深度绑定美国产业链,既获取短期技术溢价,又维持长期影响力。
“卡脖子” 绝非目的,而是争夺规则制定权的手段。当前太空光伏正处于技术标准与产业规则的形成期,中国光伏需依托核心技术优势,将技术领先转化为规则主导权,实现从 “地面领先” 到 “太空引领” 的跨越,这才是巩固全球光伏产业主导地位的核心逻辑。
最终,行业需回归理性:太空光伏不是短期炒作的概念,而是需要长期投入的战略赛道。唯有摒弃投机心态,深耕核心技术研发与工程化落地,才能让太空光伏真正成为中国光伏穿越周期、走向高端的新引擎。
来源:光伏头条
切换行业






正在加载...



