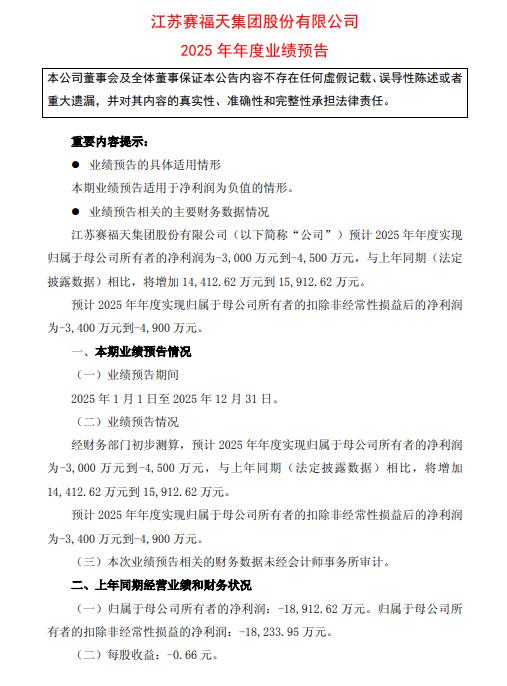
1月30日,赛福天发布2025年年度业绩预告。
公告显示,赛福天预计 2025 年年度实现归属于母公司所有者的净利润为-3,000 万元到-4,500 万元,与上年同期(法定披露数据)相比,将增加 14,412.62 万元到 15,912.62 万元。
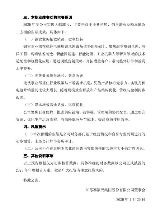
赛福天表示业绩变动原因之一为光伏事业部抓住行业政策与市场需求机遇,凭借产品核心竞争力,实现光伏电池片销量同比较大增长。随着规模效应释放和产品结构优化,营收与盈利同步改善。


日期:2026-01-30 来源:赛福天
1月30日,赛福天发布2025年年度业绩预告。
公告显示,赛福天预计 2025 年年度实现归属于母公司所有者的净利润为-3,000 万元到-4,500 万元,与上年同期(法定披露数据)相比,将增加 14,412.62 万元到 15,912.62 万元。
赛福天表示业绩变动原因之一为光伏事业部抓住行业政策与市场需求机遇,凭借产品核心竞争力,实现光伏电池片销量同比较大增长。随着规模效应释放和产品结构优化,营收与盈利同步改善。


光伏资讯一手掌握,关注国际能源网 " 光伏头条 " 微信公众号
看资讯 / 读政策 / 找项目 / 推品牌 / 卖产品 / 招投标 / 招代理 / 发文章
扫码关注
免责声明:本文仅代表作者本人观点,与国际太阳能光伏网无关,文章内容仅供参考。凡本网注明"来源:国际太阳能光伏网"的作品,均为本站原创,转载请注明“来源:国际太阳能光伏网”!凡本网注明“来源:XXX(非国际太阳能光伏网)”的作品,均转载自其它媒体,转载目的在于传递更多信息,并不代表本网赞同其观点和对其真实性负责。
如因作品内容、版权和其它问题需要同本网联系的,请在相关内容刊发之日起30日内进行,我们将第一时间进行删除处理 。联系方式:400-8256-198