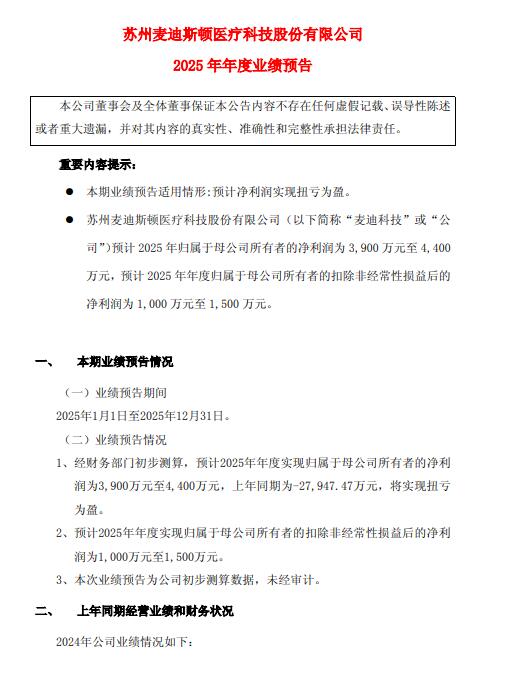
1月30日,麦迪科技发布2025年年度业绩预告。
预告显示,麦迪科技2025年,2025年预计净利润3900-4400万元,实现扭亏为盈。
对于业绩变动原因,麦迪科技表示, 受光伏业务影响,公司2024年净利润为负值。2025年,公司完成重大资产出售,剥离光伏业务,公司围绕“聚焦医疗主业+提升轻资产属性+构建平台化生态”三大战略举措,优化业务结构,提升经营稳定性。同时,通过实施精细化管理,不断提升运营效能与成本控制水平,提高了公司盈利能力。


日期:2026-01-30 来源:麦迪科技
1月30日,麦迪科技发布2025年年度业绩预告。
预告显示,麦迪科技2025年,2025年预计净利润3900-4400万元,实现扭亏为盈。
对于业绩变动原因,麦迪科技表示, 受光伏业务影响,公司2024年净利润为负值。2025年,公司完成重大资产出售,剥离光伏业务,公司围绕“聚焦医疗主业+提升轻资产属性+构建平台化生态”三大战略举措,优化业务结构,提升经营稳定性。同时,通过实施精细化管理,不断提升运营效能与成本控制水平,提高了公司盈利能力。


光伏资讯一手掌握,关注国际能源网 " 光伏头条 " 微信公众号
看资讯 / 读政策 / 找项目 / 推品牌 / 卖产品 / 招投标 / 招代理 / 发文章
扫码关注
免责声明:本文仅代表作者本人观点,与国际太阳能光伏网无关,文章内容仅供参考。凡本网注明"来源:国际太阳能光伏网"的作品,均为本站原创,转载请注明“来源:国际太阳能光伏网”!凡本网注明“来源:XXX(非国际太阳能光伏网)”的作品,均转载自其它媒体,转载目的在于传递更多信息,并不代表本网赞同其观点和对其真实性负责。
如因作品内容、版权和其它问题需要同本网联系的,请在相关内容刊发之日起30日内进行,我们将第一时间进行删除处理 。联系方式:400-8256-198