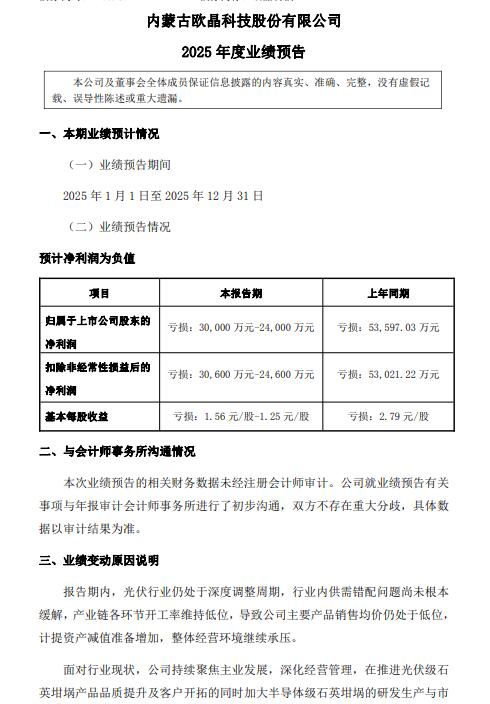
1月24日,欧晶科技发布2025年度业绩预告。
预告显示,欧晶科技预计2025年净利润亏损2.4-3亿元。
对于亏损原因,欧晶科技表示报告期内,光伏行业仍处于深度调整周期,行业内供需错配问题尚未根本缓解,产业链各环节开工率维持低位,导致公司主要产品销售均价仍处于低位,计提资产减值准备增加,整体经营环境继续承压。
面对行业现状,公司持续聚焦主业发展,深化经营管理,在推进光伏级石英坩埚产品品质提升及客户开拓的同时加大半导体级石英坩埚的研发生产与市
场拓展,以实现公司业务的多元化发展和风险分散。报告期内,公司半导体级石英坩埚销售收入同比大幅增长。


切换行业






正在加载...



