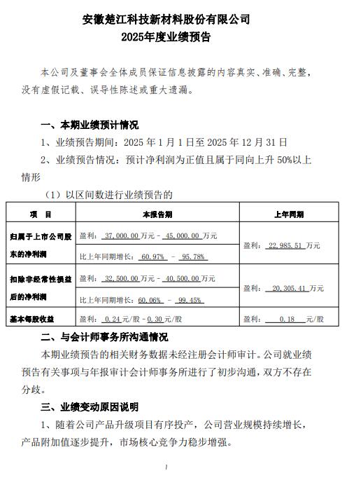
1月28日,楚江新材发布2025年度业绩预告。
公告显示,楚江新材预计净利润3.7-4.5亿元,同比增长60.97%-95.78%。
楚江新材在业绩变动原因中表示,受光伏行业竞争持续加剧影响,热场产品价格持续走低,碳碳热场行业及下游光伏企业经营形势严峻,基于谨慎性原则,公司在报告期末对相关资产进行了减值测试,经初步评估测算,拟计提信用减值损失、存货跌价准备及固定资产减值准备。


日期:2026-01-28 来源:楚江新材
光伏资讯一手掌握,关注国际能源网 " 光伏头条 " 微信公众号
看资讯 / 读政策 / 找项目 / 推品牌 / 卖产品 / 招投标 / 招代理 / 发文章
扫码关注
免责声明:本文仅代表作者本人观点,与国际太阳能光伏网无关,文章内容仅供参考。凡本网注明"来源:国际太阳能光伏网"的作品,均为本站原创,转载请注明“来源:国际太阳能光伏网”!凡本网注明“来源:XXX(非国际太阳能光伏网)”的作品,均转载自其它媒体,转载目的在于传递更多信息,并不代表本网赞同其观点和对其真实性负责。
如因作品内容、版权和其它问题需要同本网联系的,请在相关内容刊发之日起30日内进行,我们将第一时间进行删除处理 。联系方式:400-8256-198