光伏头条获悉,12月6日,华电能源发布《华电能源股份有限公司投资管理规定》。
规定指出,前期费总额1亿元以内的境内风光电项目、国外负面清单外的境外风光电项目、上级公司授权公司投资决策项目、境内服务于公司风光电项目发展的独立储能项目,前期立项实行审批,基层企业完成前期立项决策申报公司。
风电光伏项目总投资20亿元以内自建项目、10亿元以内并购项目施行分级分类决策机制。
在具体的收益率要求方面,风电光伏及大型风光水火储基地等项目,资本金内部收益率投资决策标准不低于6.5%;屋顶分布式光伏不低于7%;储能项目不低于6.5%。
详情如下:













.jpg)


.jpg)
.jpg)


.jpg)




切换行业






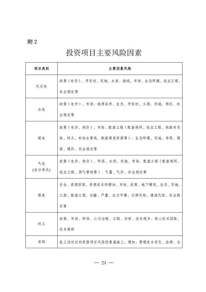
正在加载...



