近日,生态环境部办公厅 国家能源局综合司关于发布《温室气体自愿减排项目方法学 可再生能源电解水制氢(CCER—01—004—V01)》等2项方法学的通知。
通知指出,各地方生态环境、能源等主管部门应鼓励支持符合条件的可再生能源电解水制氢项目、电气设备六氟化硫回收和净化项目积极参与全国温室气体自愿减排交易市场并获得减排量收益。鼓励可再生能源电解水制氢项目结合输氢管道建设与天然气管网优化布局提升减排效益与资源配置效率,推动制氢与管道输氢协同发展。
这就意味着风光制氢将获得额外的CCER收益。
《温室气体自愿减排项目方法学 可再生能源电解水制氢》——本方法学属于能源产业领域方法学。符合条件的可再生能源电解水制氢项目可按照本文件要求,设计和审定温室气体自愿减排项目,以及核算和核查温室气体自愿减排项目的减排量。
本文件适用于新建的可再生能源电解水制氢项目,不包括对现有电解水制氢项目进行改造、修复或翻新、更换或扩容的项目,且必须满足以下条件:
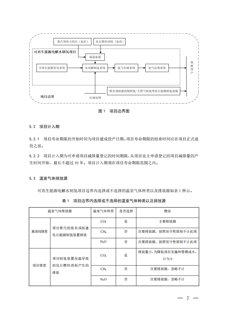
a)项目消耗的可再生能源电力源自项目自有的可再生能源电厂,电厂类型为风力发电厂、光伏发电厂或其组合形式;项目自有的可再生能源电厂指的是自发自用且与制氢装置属于同一法人的发电设施。
b)项目自有的可再生能源电厂与终端氢制品,不得参与其他温室气体自愿减排交易机制、用于实现可再生能源制氢产品强制使用等要求;
c)项目必须严格遵守水资源管理制度,确保不会影响当地的饮水安全、供水安全和生态安全;
d)项目监测数据应与全国碳市场管理平台联网,减排量产生于项目相关监测数据联网(完成联网试运行)之后;
e)项目应符合国家法律、法规、标准要求,符合行业发展政策。
此外,可再生能源电解水制氢项目处于产业发展初期,建设成本大、运维成本高,存在技术和投资风险障碍。符合本文件适用条件的项目,其额外性免予论证。
全文如下:

关于发布《温室气体自愿减排项目方法学 可再生能源电解水制氢(CCER—01—004—V01)》等2项方法学的通知
环办气候函〔2025〕491号
为实施积极应对气候变化国家战略,鼓励更广泛的行业、企业自愿参与温室气体减排行动,规范全国温室气体自愿减排项目设计、实施、审定和减排量核算、核查工作,我们根据《温室气体自愿减排交易管理办法(试行)》(以下简称《管理办法》)制定了《温室气体自愿减排项目方法学 可再生能源电解水制氢(CCER—01—004—V01)》《温室气体自愿减排项目方法学 电气设备六氟化硫回收和净化(CCER—11—001—V01)》(以下简称《方法学》)。现予以发布,并就做好《方法学》贯彻执行通知如下。
一、坚持诚信和自愿原则,引导动员社会减排。各地方生态环境、能源等主管部门应鼓励支持符合条件的可再生能源电解水制氢项目、电气设备六氟化硫回收和净化项目积极参与全国温室气体自愿减排交易市场并获得减排量收益。鼓励可再生能源电解水制氢项目结合输氢管道建设与天然气管网优化布局提升减排效益与资源配置效率,推动制氢与管道输氢协同发展。指导有关项目业主按照《管理办法》规定,对项目唯一性以及所提供材料的真实性、完整性和有效性作出承诺,并加强能力建设。
二、加强信息公开,自觉接受公众和媒体监督。指导有关项目业主按照《方法学》要求将项目监测数据与全国碳市场管理平台(以下简称管理平台)联网。项目监测数据及时与省级、设区的市级生态环境主管部门共享。省级、设区的市级生态环境主管部门应通过官方网站向社会公开上述数据。
三、强化事中事后监管,确保项目规范实施。省级、设区的市级生态环境主管部门会同能源等有关主管部门,按职责分工对已登记的温室气体自愿减排项目与核证自愿减排量组织开展监督检查,受理对本行政区域内温室气体自愿减排项目提出的公众举报,查处违法行为,及时报告有关情况。
四、本通知自印发之日起施行。
五、联系人和联系方式
(一)生态环境部应对气候变化司 张艺苑、侯冠羽
电话:(010)65645679
(二)国家应对气候变化战略研究和国际合作中心(全国温室气体自愿减排注册登记机构)谭人华、苗伟杰
电话:(010)82268489
(三)生态环境部信息中心(管理平台)吴海东、沈振
电话:(010)84665799
附件:
1.温室气体自愿减排项目方法学 可再生能源电解水制氢(CCER—01—004—V01).pdf
2.温室气体自愿减排项目方法学 电气设备六氟化硫回收和净化(CCER—11—001—V01).pdf
生态环境部办公厅
国家能源局综合司
2025年12月23日
(此件社会公开)
抄送:工业和信息化部、交通运输部、市场监管总局办公厅,各省(自治区、直辖市)和新疆生产建设兵团生态环境厅(局)、发展改革委(能源局),国家应对气候变化战略研究和国际合作中心,生态环境部信息中心,北京绿色交易所,中国氢能联盟,国家石油天然气管网集团有限公司,中国电力企业联合会,中国石油和化学工业联合会。























































.jpg)








切换行业






正在加载...



