12月30日,桂冠电力发布关于购买股权暨关联交易的公告。
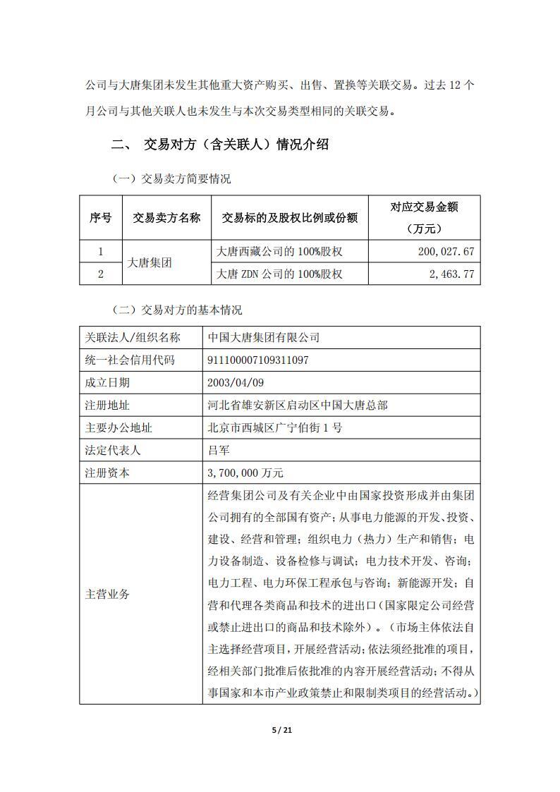
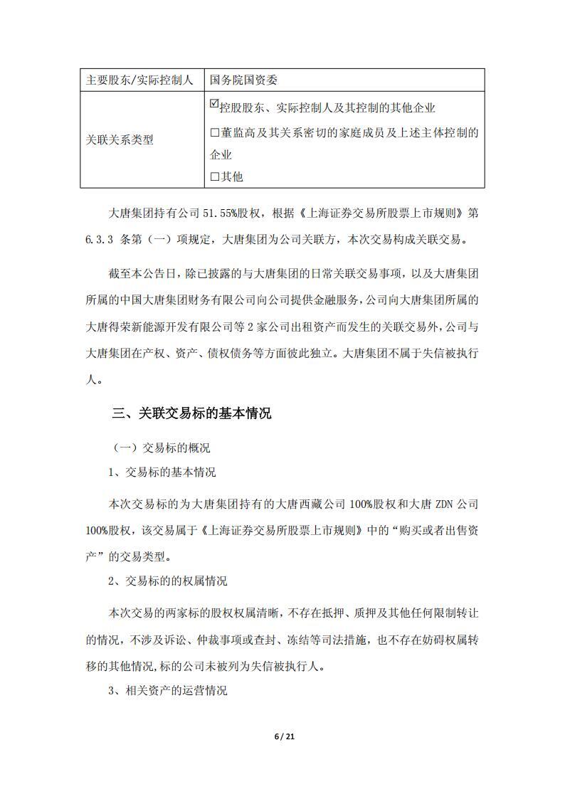
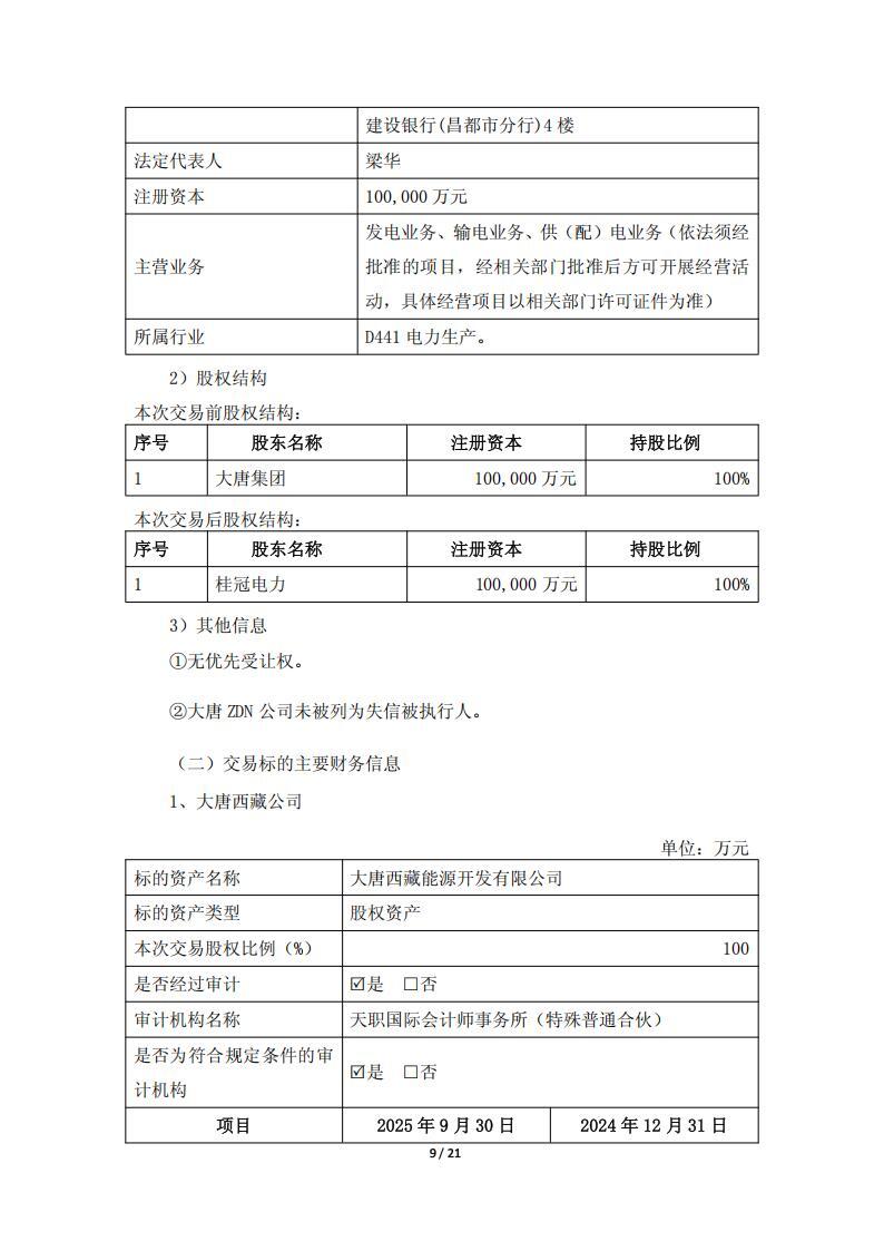
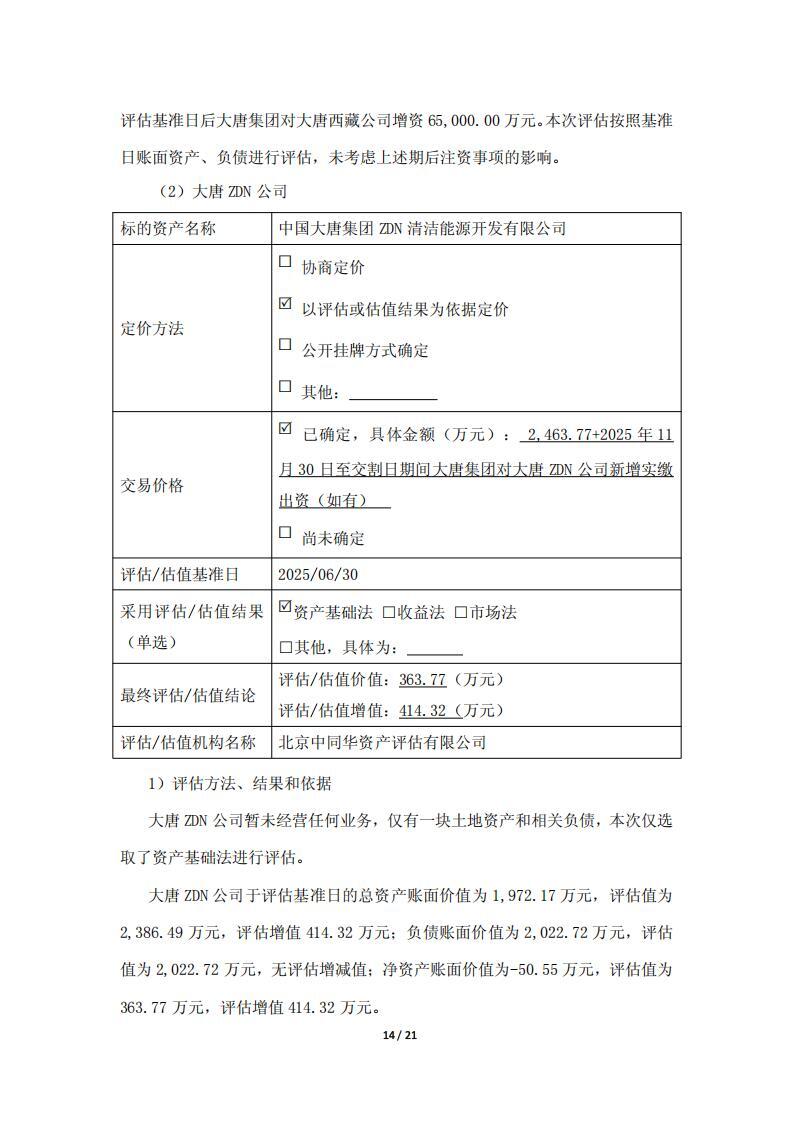
公告显示,桂冠电力拟以现金方式收购控股股东中国大唐集团有限公司持有的大唐西藏能源开发有限公司 100%股权、中国大唐集团 ZDN 清洁能源开发有限公司 100%股权,本次交易价格以评估基准日 2025 年 6 月 30日,两家标的公司全部股东权益价值的评估值为基础,考虑评估基准日后至2025 年 11 月 30 日大唐集团对两家标的公司新增实缴出资 67,100 万元,经交易双方协商,标的公司交易价款总金额为202,491.44 万元。2025 年 11 月 30日至交割日期间大唐集团如有对两家标的公司新增实缴出资,将等额调增交易价款。
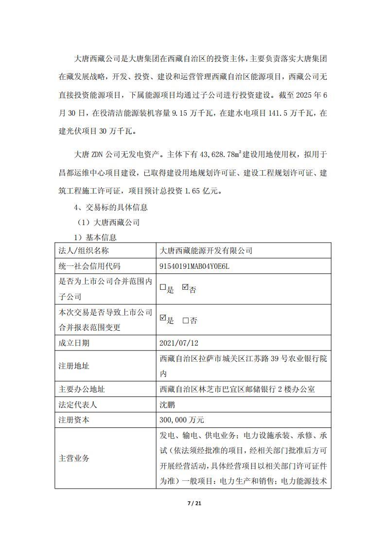
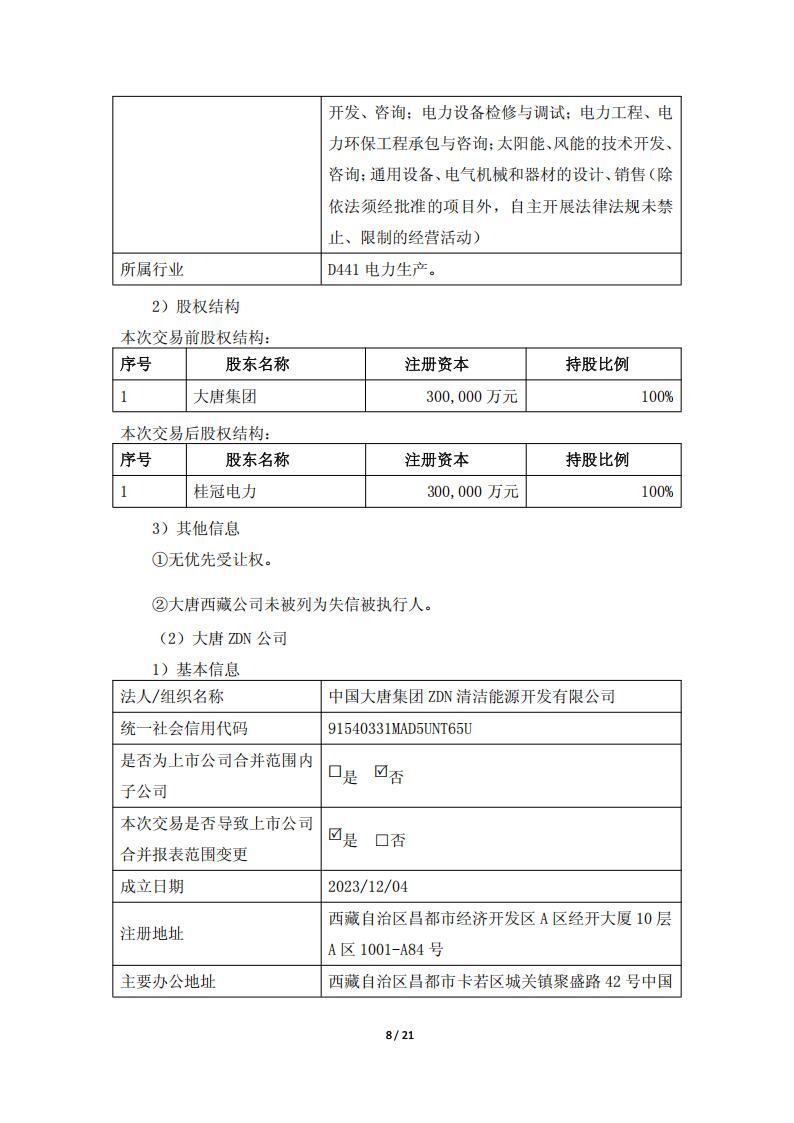
大唐西藏公司是大唐集团在西藏自治区的投资主体,主要负责落实大唐集团在藏发展战略,开发、投资、建设和运营管理西藏自治区能源项目,西藏公司无直接投资能源项目,下属能源项目均通过子公司进行投资建设。截至 2025 年 6月 30 日,在役清洁能源装机容量 9.15 万千瓦,在建水电项目 141.5 万千瓦,在建光伏项目 30 万千瓦。 大唐 ZDN 公司无发电资产。主体下有 43,628.78m2建设用地使用权,拟用于昌都运维中心项目建设,已取得建设用地规划许可证、建设工程规划许可证、建筑工程施工许可证,项目预计总投资 1.65 亿元。











.jpg)








.jpg)
切换行业






正在加载...



