光伏头条获悉,11月17日,国网青海省电力公司发布2026年青海省新能源机制电价竞价组织公告。
竞价工作程序:
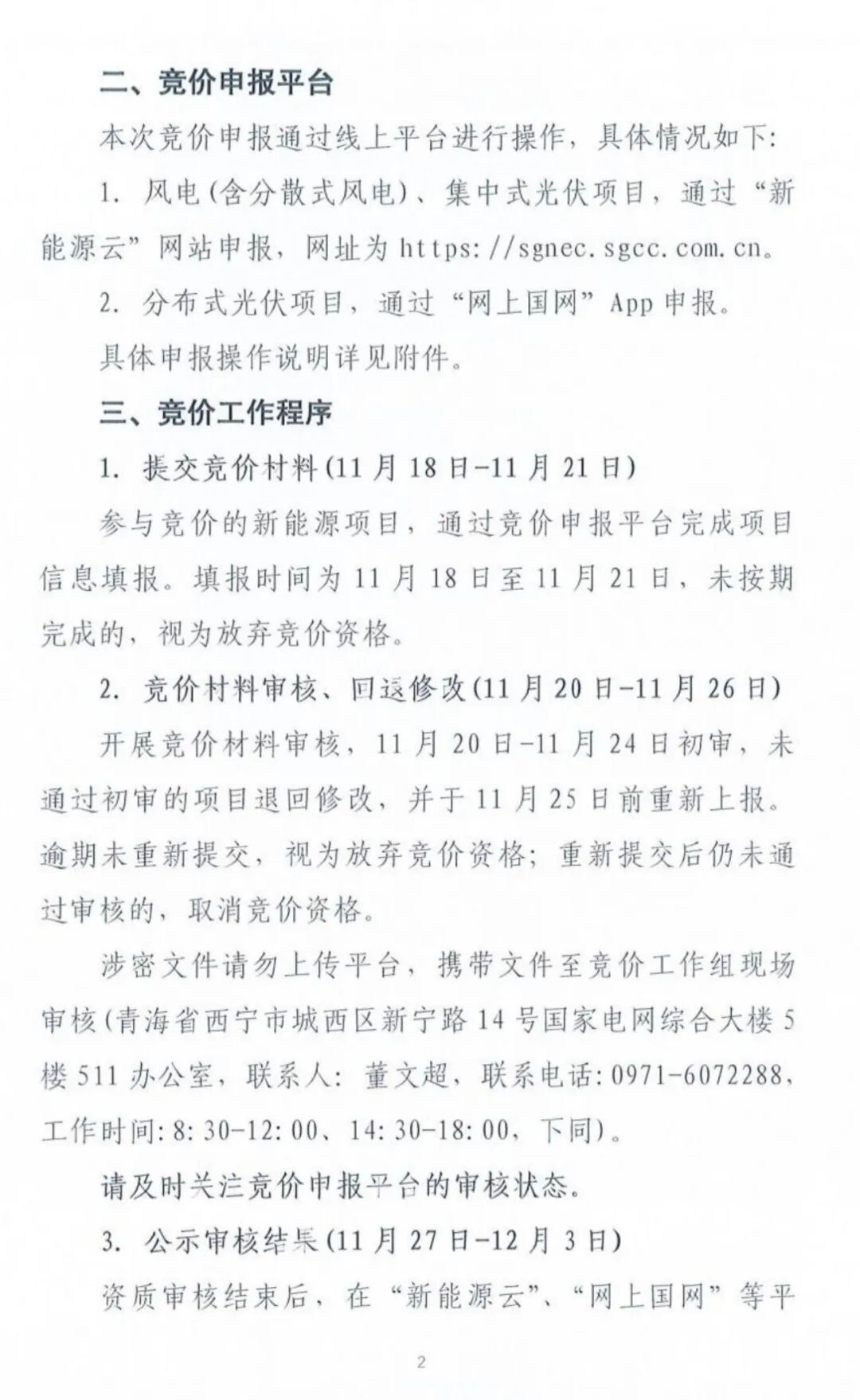
1.提交竞价村料(11月18日-11月21日)
2.竞价村料审核、回运修改(11月20日-11月26日)
3.公示审核结果(11月27日-12月3日)
4.履约保函提交与审核(11月25日-12月5日)
5.申报价格(12月5日-12月7日)
6.申报出清(12月8日)
7.公示竞价结果(12月9日-12月11日)
8.公布竞价结果(12月12日)
根据此前青海省发展和改革委员会发布关于组织2026年新能源增量项目开展机制电价竞价工作有关事项的通知,本次竞价的机制电量总规模28.59亿千瓦时,其中,风电10.44亿千瓦时,光伏18.15亿千瓦时。光伏竞价上下限分别为0.2277元/千瓦时、0.15元/千瓦时。风电竞价上下限分别为0.24元/千瓦时、0.205元/千瓦时。
(详见:青海启动2026年新能源项目竞价:光伏0.15-0.2277元/千瓦时,电量18.15亿千瓦时)
详情如下:







附件2-青海省发展和改革委员会关于2026年增量新能源项目机制电价竞价工作有关事项的通知.pdf
来源:国网新能源云
切换行业






正在加载...



