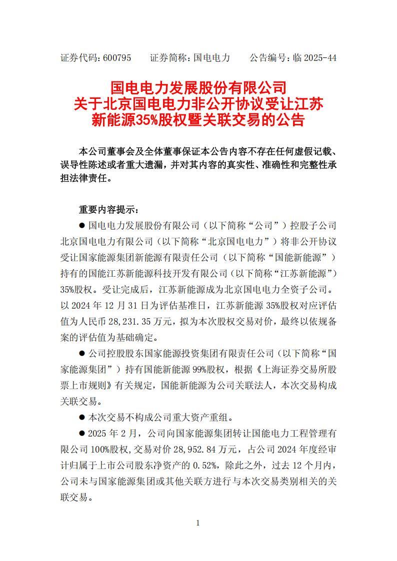
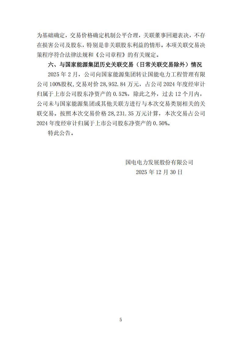
12月30日,国电电力发布关于北京国电电力非公开协议受让江苏新能源35%股权暨关联交易的公告。
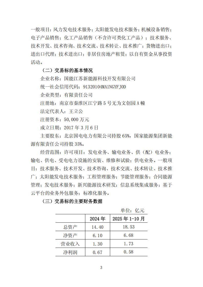
公告显示,国电电力控股子公司北京国电电力有限公司将非公开协议受让国家能源集团新能源有限责任公司持有的国能江苏新能源科技开发有限公司35%股权。受让完成后,江苏新能源成为北京国电电力全资子公司。以 2024 年 12 月 31 日为评估基准日,江苏新能源 35%股权对应评估值为人民币 28,231.35 万元,拟为本次股权交易对价,最终以依规备案的评估值为基础确定。





日期:2025-12-30 来源:国电电力
光伏资讯一手掌握,关注国际能源网 " 光伏头条 " 微信公众号
看资讯 / 读政策 / 找项目 / 推品牌 / 卖产品 / 招投标 / 招代理 / 发文章
扫码关注
免责声明:本文仅代表作者本人观点,与国际太阳能光伏网无关,文章内容仅供参考。凡本网注明"来源:国际太阳能光伏网"的作品,均为本站原创,转载请注明“来源:国际太阳能光伏网”!凡本网注明“来源:XXX(非国际太阳能光伏网)”的作品,均转载自其它媒体,转载目的在于传递更多信息,并不代表本网赞同其观点和对其真实性负责。
如因作品内容、版权和其它问题需要同本网联系的,请在相关内容刊发之日起30日内进行,我们将第一时间进行删除处理 。联系方式:400-8256-198