1月31日,协鑫集成发布2025年度业绩预告。
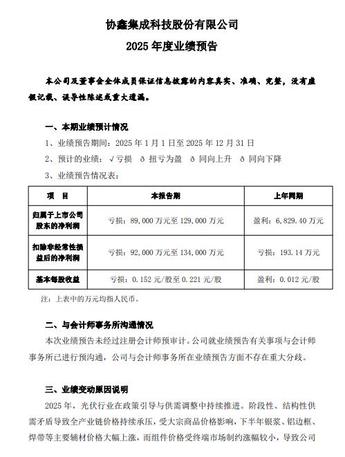
公告显示,协鑫集成2025年预计亏损8.9-12.9亿元。
对于亏损原因,协鑫集成表示,2025 年,光伏行业在政策引导与供需调整中持续推进。阶段性、结构性供需矛盾导致全产业链价格持续承压,受大宗商品价格影响,下半年银浆、铝边框、焊带等主要辅材价格大幅上涨,而组件价格受终端市场制约涨幅较小,导致公司亏损进一步扩大。


日期:2026-02-02 来源:协鑫集成
1月31日,协鑫集成发布2025年度业绩预告。
公告显示,协鑫集成2025年预计亏损8.9-12.9亿元。
对于亏损原因,协鑫集成表示,2025 年,光伏行业在政策引导与供需调整中持续推进。阶段性、结构性供需矛盾导致全产业链价格持续承压,受大宗商品价格影响,下半年银浆、铝边框、焊带等主要辅材价格大幅上涨,而组件价格受终端市场制约涨幅较小,导致公司亏损进一步扩大。


光伏资讯一手掌握,关注国际能源网 " 光伏头条 " 微信公众号
看资讯 / 读政策 / 找项目 / 推品牌 / 卖产品 / 招投标 / 招代理 / 发文章
扫码关注
免责声明:本文仅代表作者本人观点,与国际太阳能光伏网无关,文章内容仅供参考。凡本网注明"来源:国际太阳能光伏网"的作品,均为本站原创,转载请注明“来源:国际太阳能光伏网”!凡本网注明“来源:XXX(非国际太阳能光伏网)”的作品,均转载自其它媒体,转载目的在于传递更多信息,并不代表本网赞同其观点和对其真实性负责。
如因作品内容、版权和其它问题需要同本网联系的,请在相关内容刊发之日起30日内进行,我们将第一时间进行删除处理 。联系方式:400-8256-198