1月29日,京能电力发布2025年年度业绩预增公告。
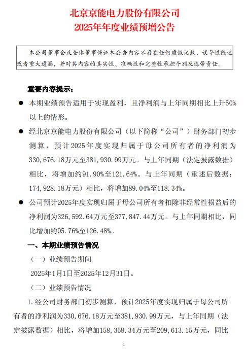
公告显示,预计2025年度实现归属于母公司所有者的净利润为330,676.18万元至381,930.99万元。与上年同期(法定披露数据)相比,将增加约 91.90% 至121.64%。与上年同期(重述后数据: 174,928.18万元)相比,将增加89.04%至118.34%。公司预计2025年度实现归属于母公司所有者扣除非经常性损益后的净利润为326,592.64万元至377,847.44万元。与上年同期相比,同比增加约95.76%至126.48%。
对于业绩增长原因, 京能电力表示,公司紧跟国家电改步伐,积极开拓电力市场,新能源板块盈利大幅增加;二是深化落实公司“1+3+N”市场营销快速决策机制,多措并举聚焦区域市场攻坚,实现平均结算电价同比上涨;三是坚持“长协为主、市场为辅”的燃料采购策略,加强燃料成本管控,提高采购议价能力,燃煤成本同比显著下降,经营业绩同比大幅增长。



切换行业






正在加载...



