1月20日,风范股份发布2025年年度业绩预亏公告。
根据公告,风范股份预计2025年年度实现归属于母公司所有者的净利润为-38,000万元到-32,000万元,与上年同期相比,将减少41,128.86万元到47,128.86万元,同比亏损增加450.54%到516.26%。
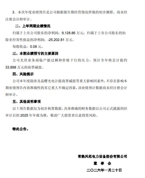
对于亏损原因,风范股份表示,公司光伏业务面临产能过剩和价格下行的压力,预计全年将会计提约33,898 万元的商誉减值。


日期:2026-01-20 来源:风范股份
1月20日,风范股份发布2025年年度业绩预亏公告。
根据公告,风范股份预计2025年年度实现归属于母公司所有者的净利润为-38,000万元到-32,000万元,与上年同期相比,将减少41,128.86万元到47,128.86万元,同比亏损增加450.54%到516.26%。
对于亏损原因,风范股份表示,公司光伏业务面临产能过剩和价格下行的压力,预计全年将会计提约33,898 万元的商誉减值。


光伏资讯一手掌握,关注国际能源网 " 光伏头条 " 微信公众号
看资讯 / 读政策 / 找项目 / 推品牌 / 卖产品 / 招投标 / 招代理 / 发文章
扫码关注
免责声明:本文仅代表作者本人观点,与国际太阳能光伏网无关,文章内容仅供参考。凡本网注明"来源:国际太阳能光伏网"的作品,均为本站原创,转载请注明“来源:国际太阳能光伏网”!凡本网注明“来源:XXX(非国际太阳能光伏网)”的作品,均转载自其它媒体,转载目的在于传递更多信息,并不代表本网赞同其观点和对其真实性负责。
如因作品内容、版权和其它问题需要同本网联系的,请在相关内容刊发之日起30日内进行,我们将第一时间进行删除处理 。联系方式:400-8256-198