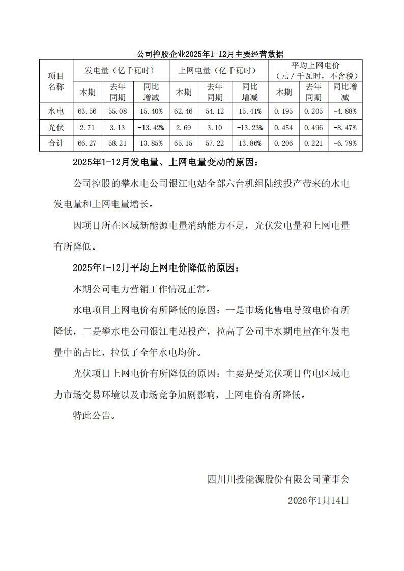
1月14日,川投能源发布2025年1-12月主要经营数据公告。
公告显示,2025年1-12月,川投能源控股光伏发电企业累计完成发电量2.71亿千瓦时,同比上年降低13.42%;上网电量2.69亿千瓦时,同比上年降低13.23%;平均上网电价0.454元/千瓦时(含国补),同比上年降低8.47%。


日期:2026-01-14 来源:川投能源
1月14日,川投能源发布2025年1-12月主要经营数据公告。
公告显示,2025年1-12月,川投能源控股光伏发电企业累计完成发电量2.71亿千瓦时,同比上年降低13.42%;上网电量2.69亿千瓦时,同比上年降低13.23%;平均上网电价0.454元/千瓦时(含国补),同比上年降低8.47%。


光伏资讯一手掌握,关注国际能源网 " 光伏头条 " 微信公众号
看资讯 / 读政策 / 找项目 / 推品牌 / 卖产品 / 招投标 / 招代理 / 发文章
扫码关注
免责声明:本文仅代表作者本人观点,与国际太阳能光伏网无关,文章内容仅供参考。凡本网注明"来源:国际太阳能光伏网"的作品,均为本站原创,转载请注明“来源:国际太阳能光伏网”!凡本网注明“来源:XXX(非国际太阳能光伏网)”的作品,均转载自其它媒体,转载目的在于传递更多信息,并不代表本网赞同其观点和对其真实性负责。
如因作品内容、版权和其它问题需要同本网联系的,请在相关内容刊发之日起30日内进行,我们将第一时间进行删除处理 。联系方式:400-8256-198