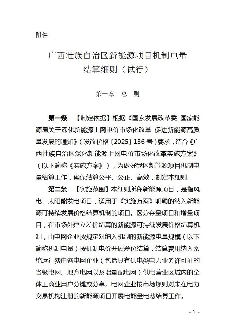
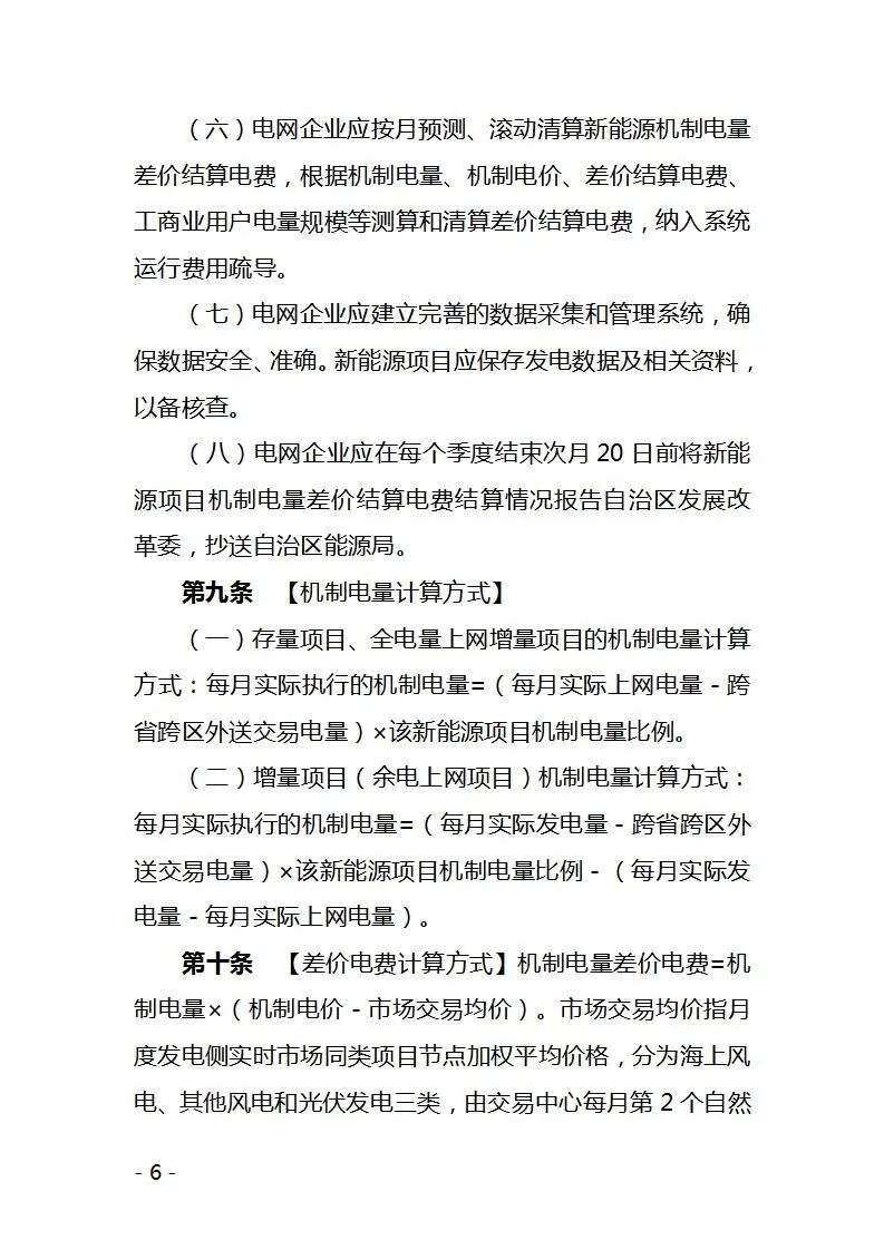
光伏头条获悉,1月6日,广西发改委发布广西壮族自治区发展和改革委员会 广西壮族自治区能源局关于《广西壮族自治区新能源项目机制电量结算细则(试行)》的批复。
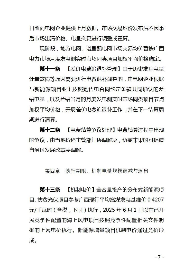
文件指出,文件提出,全容量投产的分布式新能源项目、扶贫光伏项目的机制电价参考广西现行平均燃煤发电基准价0.4207元/千瓦时(含税,下同)执行,2025年6月1日以前已开展竞争性配置的海上风电项目按照竞争性配置相关文件明确的上网电价执行。
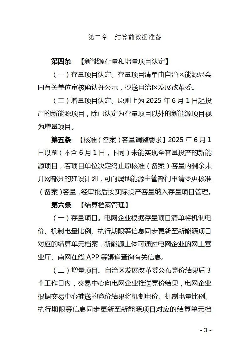
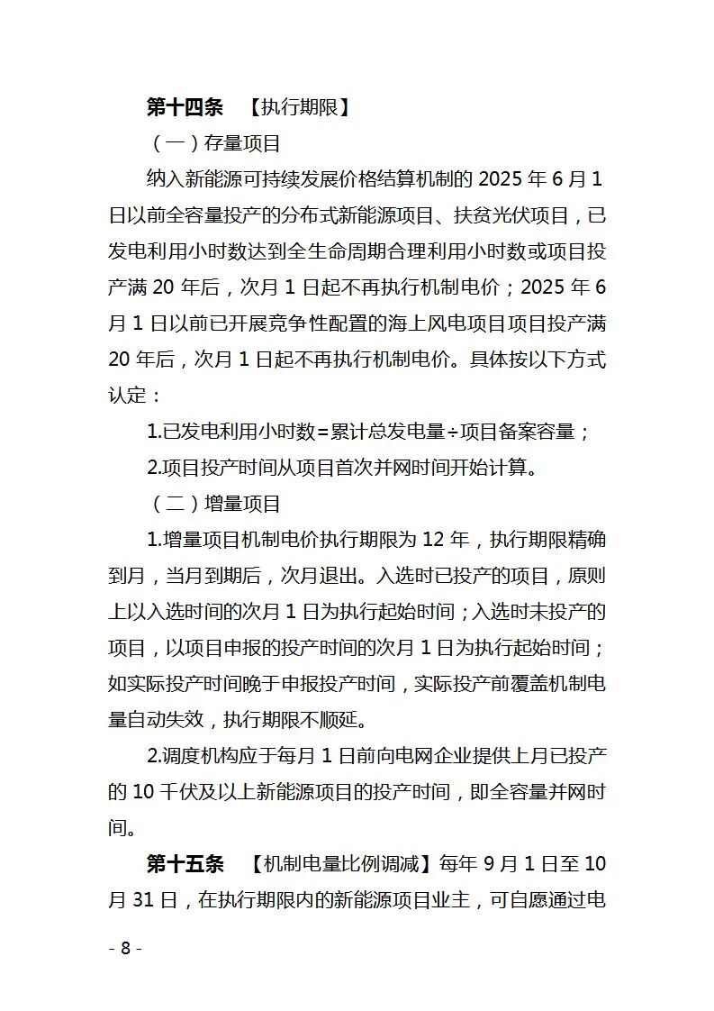
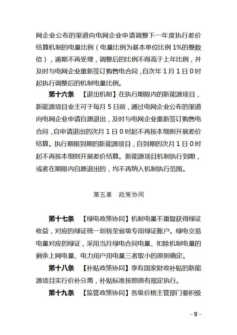
新能源增量项目机制电价通过竞价形成。纳入新能源可持续发展价格结算机制的2025年6月1日以前全容量投产的分布式新能源项目、扶贫光伏项目,已发电利用小时数达到全生命周期合理利用小时数或项目投产满20年后,次月1日起不再执行机制电价;2025年6月1日以前已开展竞争性配置的海上风电项目项目投产满20年后,次月1日起不再执行机制电价。
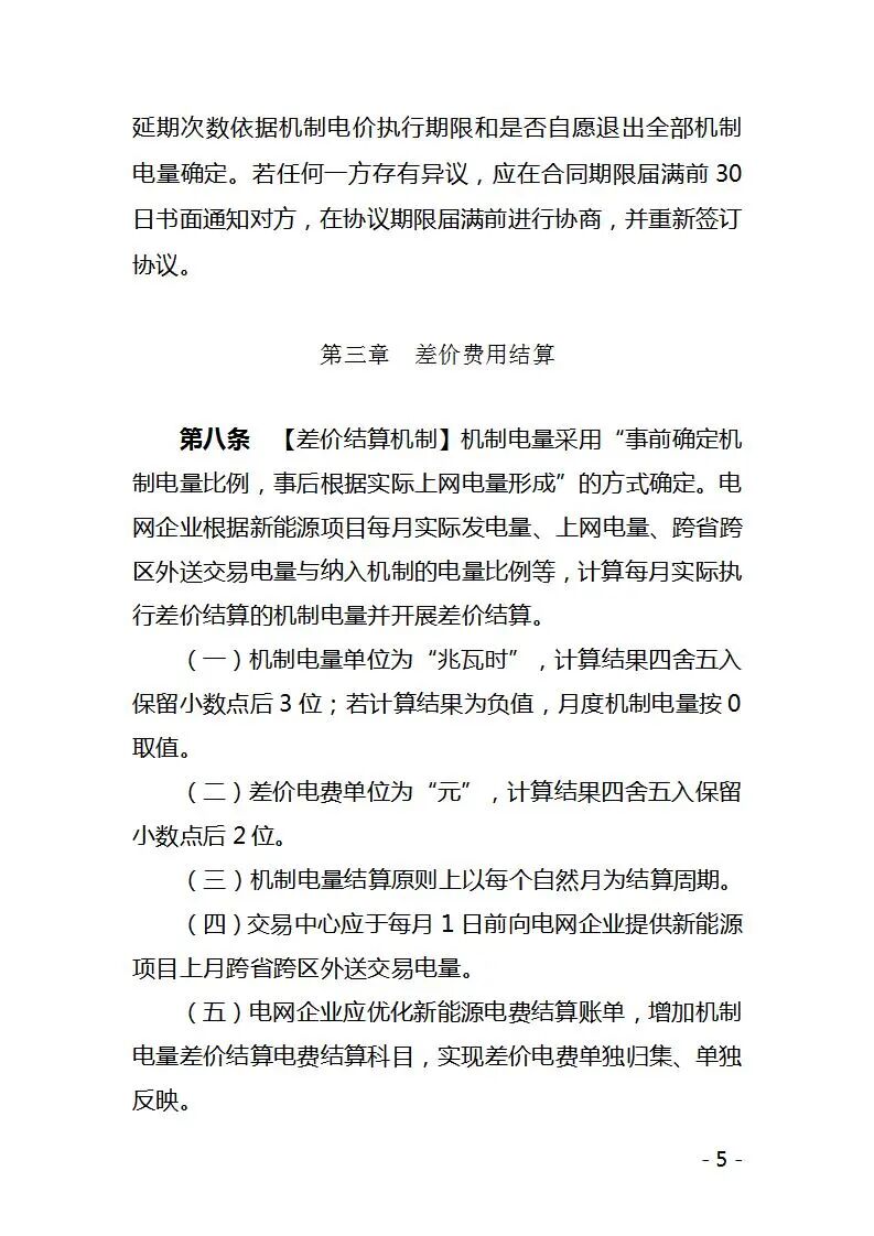
此外,机制电量不重复获得绿证收益,对应的绿证统一划转至省级专用绿证账户。绿电交易电量对应的绿证,采用当月绿电合同电量、扣除机制电量的剩余上网电量、电力用户用电量三者取小的原则确定。
详情如下:

广西壮族自治区发展和改革委员会 广西壮族自治区能源局关于《广西壮族自治区新能源项目机制电量结算细则(试行)》的批复
广西电网有限责任公司:
你公司《关于报送广西壮族自治区新能源项目机制电量结算细则(试行)编制情况的函》收悉。根据《国家发展改革委 国家能源局关于深化新能源上网电价市场化改革 促进新能源高质量发展的通知》(发改价格〔2025〕136号)要求,经认真研究,现批复如下:
一、原则同意你公司按《广西壮族自治区新能源项目机制电量结算细则(试行)》开展新能源项目机制电量结算工作。
二、严格执行国家发展改革委、国家能源局有关要求,建立和完善相关制度,确保新能源项目机制电量结算工作公平、公正、高效开展。
三、执行中如有问题,及时报告自治区发展改革委、能源局。
附件:《广西壮族自治区新能源项目机制电量结算细则(试行)》
广西壮族自治区发展和改革委员会
广西壮族自治区能源局
2026年1月5日
(此件公开发布)










来源:广西发改委




推荐阅读
广西136号文正式下发:增量下限0.15元/度;存量0.34~0.427元/度、50%~100%
广西机制电价竞价细则:单体机制电量≤80%,工商业分布式不纳入机制电价(征求意见)
29省市竞价细则对比:电价0.11-0.42元/千瓦时、电量40%-90%,边际项目、期限全解析
切换行业





正在加载...



