2025年12月31日,中广核新能源2026年度光伏逆变器设备框架集采(四标段)招标公告发布。
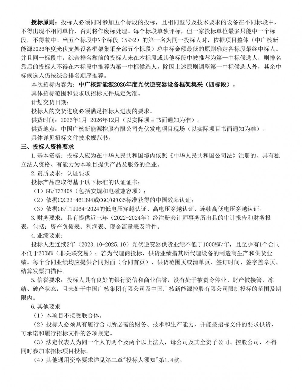
根据招标公告,中广核新能源2026年度光伏逆变器设备框架集采,本次框架集采预估总容量为9GW,计划有效期自2026年1月1日至2026年12月31日。
招标内容与范围:2026年度逆变器框采选型建议,组串式300kW及以上型号(备用:组串式150kW以上且300kW及以下型号)。
标段划分:本招标项目划分为5个标段,招标量规模共计9GW。其中,一标段招标量3GW,二标段招标量1.5GW,三标段招标量1.5GW,四标段招标量1.5GW,五标段招标量1.5GW。
具体如下:

公告如下:




切换行业






正在加载...



