光伏头条获悉,2025年12月31日,中广核新能源2026年度光伏逆变器设备框架集采招标公告发布。

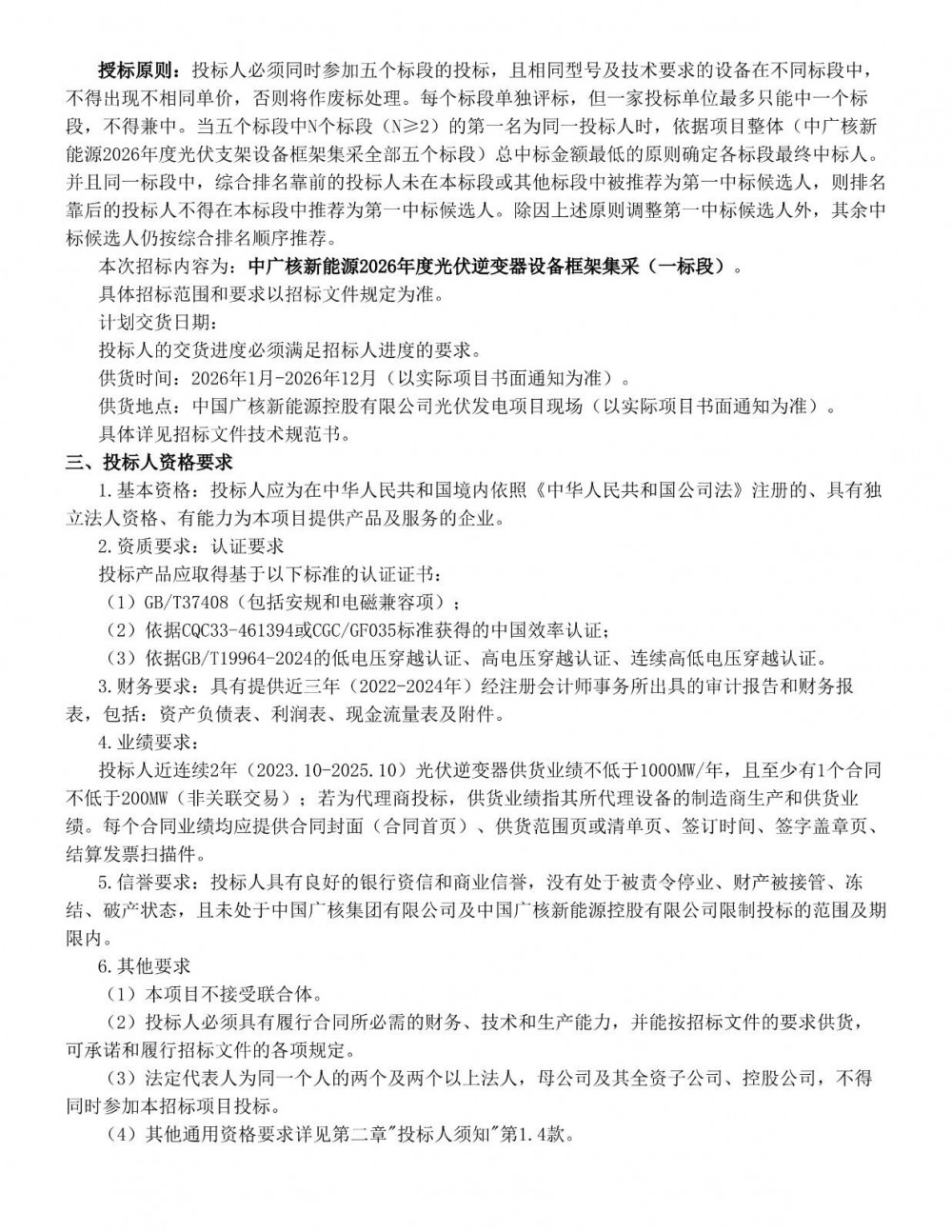
根据招标公告,中广核新能源2026年度光伏逆变器设备框架集采,本次框架集采预估总容量为9GW,计划有效期自2026年1月1日至2026年12月31日。
招标内容与范围:2026年度逆变器框采选型建议,组串式300kW及以上型号(备用:组串式150kW以上且300kW及以下型号)。
标段划分:本招标项目划分为5个标段,招标量规模共计9GW。其中,一标段招标量3GW,二标段招标量1.5GW,三标段招标量1.5GW,四标段招标量1.5GW,五标段招标量1.5GW。具体如下:

授标原则:投标人必须同时参加五个标段的投标,且相同型号及技术要求的设备在不同标段中,不得出现不相同单价,否则将作废标处理。每个标段单独评标,但一家投标单位最多只能中一个标段,不得兼中。当五个标段中N个标段(N≥2)的第一名为同一投标人时,依据项目整体(中广核新能源2026年度光伏支架设备框架集采全部五个标段)总中标金额最低的原则确定各标段最终中标人。并且同一标段中,综合排名靠前的投标人未在本标段或其他标段中被推荐为第一中标候选人,则排名靠后的投标人不得在本标段中推荐为第一中标候选人。除因上述原则调整第一中标候选人外,其余中标候选人仍按综合排名顺序推荐。
供货时间:2026年1月-2026年12月(以实际项目书面通知为准)。
公告如下:




















来源:中广核电子商务平台
切换行业






正在加载...



