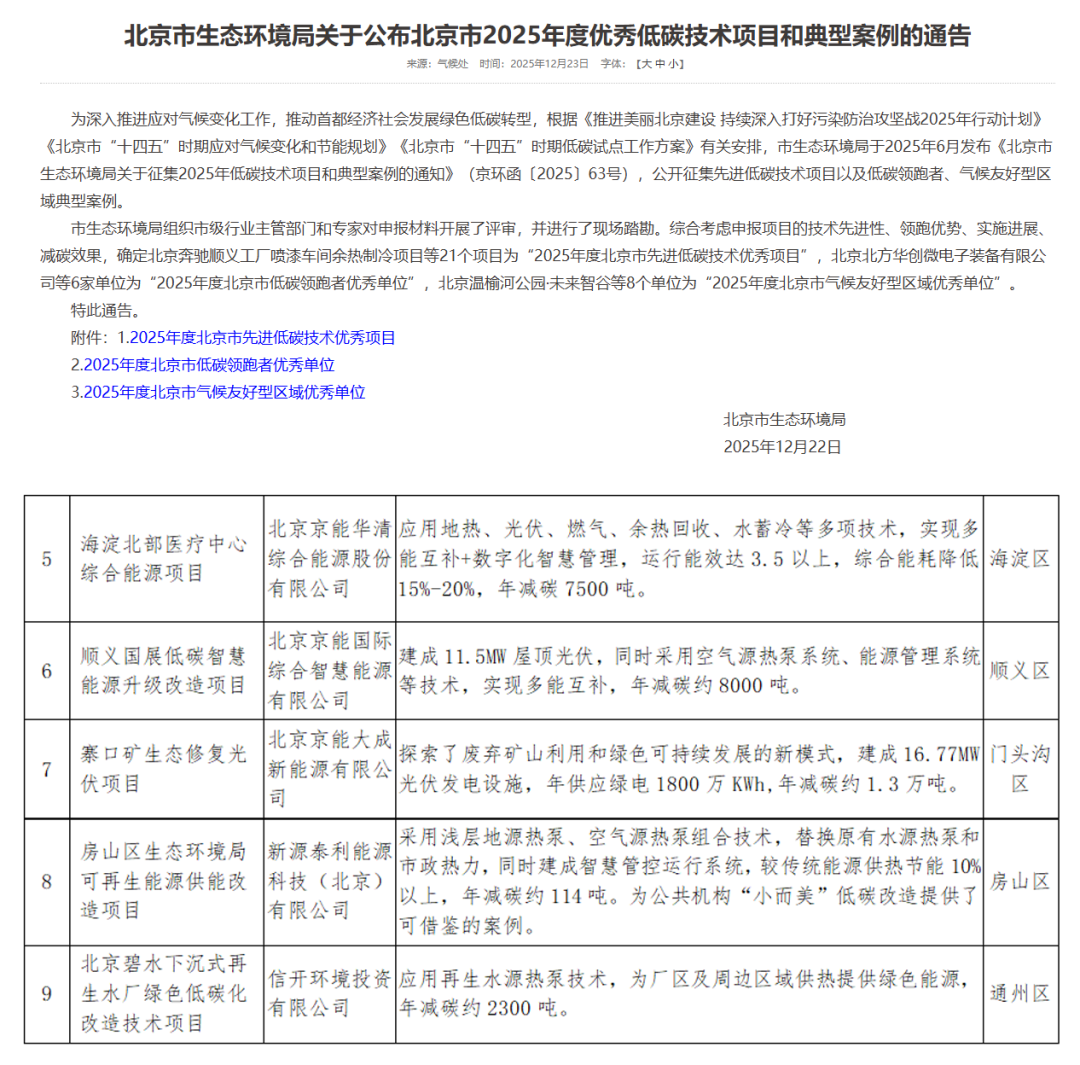
近日,北京市生态环境局发布北京市2025年度优秀低碳技术项目和典型案例,京能国际北京顺义国展低碳智慧能源升级改造项目成功入选,获评“2025年度北京市先进低碳技术优秀项目”。该项目凭借先进的技术集成与显著的节能降碳成效,在评选中脱颖而出,标志着京能国际在低碳技术领域的持续领先与示范作用。


本次评选由北京市生态环境局组织,历经材料评审、专家评审、现场踏勘等多环节严格筛选,最终全市共有21个项目入选。京能国际顺义国展项目依托多元技术融合与智慧化能源管理优势,顺利获评。值得一提的是,这是京能国际连续第二年在该评选中斩获荣誉,继2024年北京平谷区大兴庄镇“科技农业+生态文旅+智慧能源”碳中和产业融合项目获奖后再次获此认可,充分体现了企业在低碳技术创新与规模化应用方面的扎实能力和持续引领。

项目位于顺义区中国国际展览中心,通过集成分布式光伏、空气源热泵及智慧能源管理系统,构建了多能互补、智慧调控的的绿色能源供给体系,实现了从能源供给到终端使用的全链条优化升级。自2025年10月投运以来,系统运行稳定,节能率持续保持在40%左右,单日最高节能率达53%,每年可减少二氧化碳排放量约0.8万吨,节能成果突出,为大型公共建筑节能改造提供了可复制、可推广的实践范例。
此次获评是对是对京能国际在低碳技术应用与项目示范价值方面的高度肯定。展望未来,持续深化低碳技术创新,拓展多场景应用,充分发挥项目的标杆示范效应,为推动首都能源转型、建设美丽北京、实现绿色高质量发展贡献更多力量。
切换行业






正在加载...



