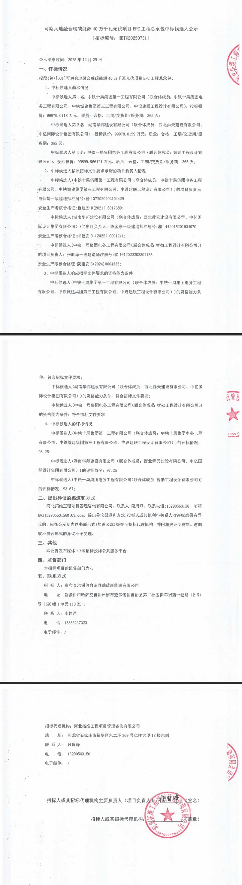
12月26日,可察兵地融合瑞碳能源40万千瓦光伏项目EPC工程总承包中标候选人公示。
中标候选人第1名为中铁十局集团第一工程有限公司(联合体成员:中铁十局集团电务工程有限公司、中铁城建集团第三工程有限公司、中设建联工程设计有限公司),投标报价99970.0118万元,折算单价2.5元/W;中标候选人第2名为湖南华邦建设有限公司(联合体成员:西北舜天建设有限公司、中亿国际设计集团有限公司),投标报价99979.0159万元,折算单价2.5元/W;中标候选人第3名为中铁一局集团电务工程有限公司(联合体成员:智勋工程设计有限公司),投标报价99899.966121万元,折算单价2.497元/W。
根据招标公告,项目建设地点位于新疆维吾尔自治区伊犁哈萨克自治州察布查尔锡伯自治县坎乡。该项目招标范围包括40万千瓦光伏项目土建施工(含基础建设等)、设备安装调试(光伏板、电气设备等安装)220kV升压站一座(含30km外线线路)等。本次工程的施工图设计(含施工图设计、施工期间的配合服务等)、施工(施工图范围内的全过程施工)直至竣工验收及整体移交、质量缺陷责任期内的缺陷修复、后期维护管理等相关工作,并对工程的质量、安全、工期等全面负责。
公告如下:

切换行业





正在加载...



