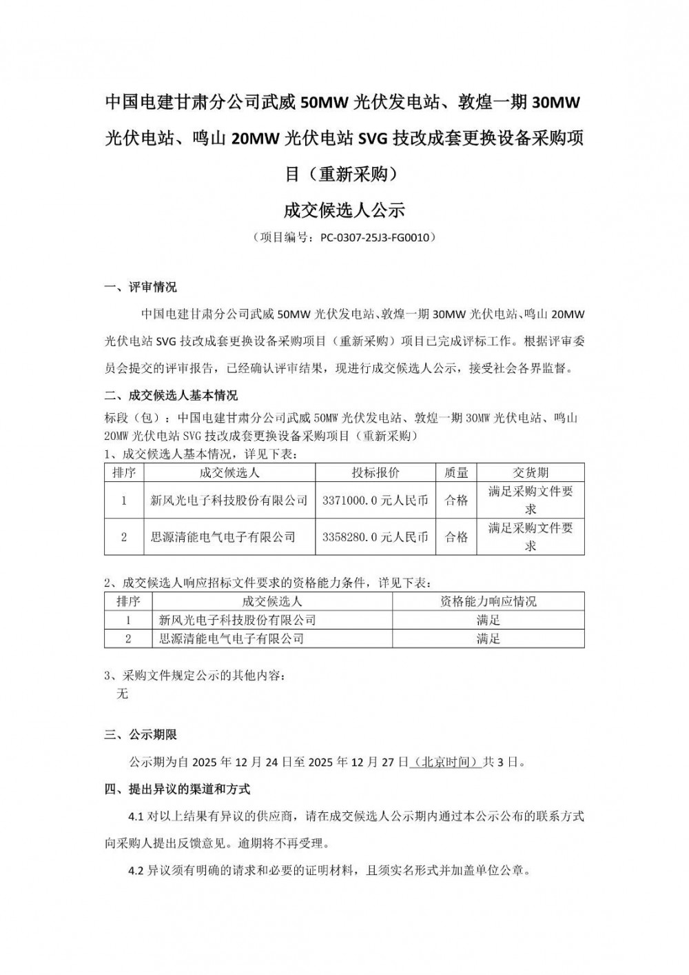
12月24日,中国电建甘肃分公司武威50MW光伏发电站、敦煌一期30MW光伏电站、鸣山20MW光伏电站SVG技改成套更换设备采购项目(重新采购)谈判采购文件中标候选人公示。
第一成交候选人为新风光电子科技股份有限公司,投标报价3371000元;第二成交候选人为思源清能电气电子有限公司,投标报价3358280元。
公告如下:


日期:2025-12-25 来源:中国电建阳光采购网
光伏资讯一手掌握,关注国际能源网 " 光伏头条 " 微信公众号
看资讯 / 读政策 / 找项目 / 推品牌 / 卖产品 / 招投标 / 招代理 / 发文章
扫码关注
免责声明:本文仅代表作者本人观点,与国际太阳能光伏网无关,文章内容仅供参考。凡本网注明"来源:国际太阳能光伏网"的作品,均为本站原创,转载请注明“来源:国际太阳能光伏网”!凡本网注明“来源:XXX(非国际太阳能光伏网)”的作品,均转载自其它媒体,转载目的在于传递更多信息,并不代表本网赞同其观点和对其真实性负责。
如因作品内容、版权和其它问题需要同本网联系的,请在相关内容刊发之日起30日内进行,我们将第一时间进行删除处理 。联系方式:400-8256-198