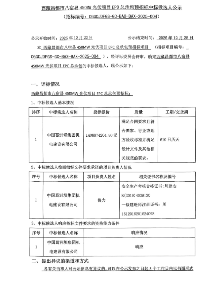
光伏头条获悉,12月22日,西藏昌都市八宿县450MW光伏项目EPC总承包预招标中标候选人公示。
第一中标候选人为中国葛洲坝集团机电建设有限公司,投标报价1408874204.80元,投标单价2.71元/W。
招标公告显示,本项目光伏发电采用分块发电、集中并网,整个发电系统由地面光伏组成,共安装830975块625Wp单晶N型双面组件,交流测安装容量450MW,直流侧安装容量519.359MWp,容配比1.151。项目共安装1465台320kW组串式逆变器、146台3150kVA箱变、1台1600kVA箱变。
本工程为EPC总承包,承包范围为:项目(含送出工程及间隔改造)建设及并网手续办理、征租地(包括临时租地、长期租地及永久征地)及拆迁与青苗补偿协调及相关手续办理、项目勘察、设计、采购、施工总承包(含环保、水保工程、劳动安全与职业卫生工程、安全监测工程、消防设施及生产生活供水工程)、生产准备、工程调试、涉网试验(并网前及并网后)、项目并网、项目验收(包括专项和复垦等)、质保等工程,标准化建设。并对以上总承包范围内的的安全、质量、工期、造价和水保、环保、档案等负全面责任。
计划工期:2026年3月工日开工(具体开工日期以招标人或监理人通知为准),2027年10月31日竣工。
公告如下:


来源:中国招标投标公共服务平台
切换行业






正在加载...



