12月23日,天洋新材发布关于公司光伏封装胶膜项目相关子公司停产的公告。
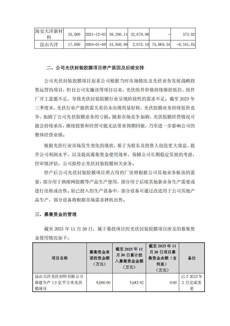
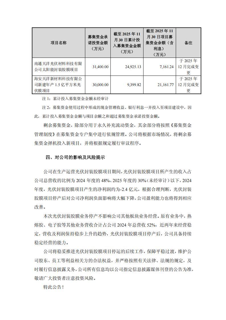
根据公告,天洋新材光伏封装胶膜项目原系公司根据当时市场情况及光伏业务发展战略投资运营的项目,但自公司实施该等项目以来,光伏组件价格持续维持低位,组件厂开工意愿不足,导致光伏封装胶膜行业呈现阶段性的需求不足。截至2025年三季度末,光伏行业产能供需关系仍未出现明显好转,光伏胶膜业务持续低价竞争,加剧了公司光伏胶膜业务的亏损。随着市场竞争加剧,光伏胶膜经营情况可能会持续承压,继续投资和经营可能无法带来预期回报,乃至进一步影响公司的整体经营业绩。
根据光伏行业市场发生变化的现状,基于为股东及投资人创造更大效益、提升公司利润水平,以及提高募集资金使用效率,保障公司长期稳定发展的考虑,经审慎评估,公司拟停止光伏封装胶膜相关业务。
停产后公司光伏封装胶膜项目所占用的厂房将根据公司其他业务板块的需要,部分用于热熔网胶膜等产品生产使用,部分用于后续其他新业务生产需要或进行出租或出售。原已投入的生产设备中,部分设备可通过改造用于公司其他产品生产,部分设备将根据市场需求择机出售。




切换行业






正在加载...



