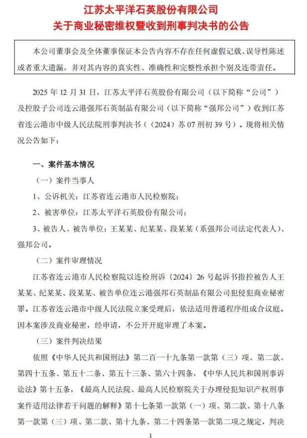
光伏头条获悉,1月5日晚,石英股份发布江苏太平洋石英股份有限公司关于商业秘密维权暨收到刑事判决书的公告。
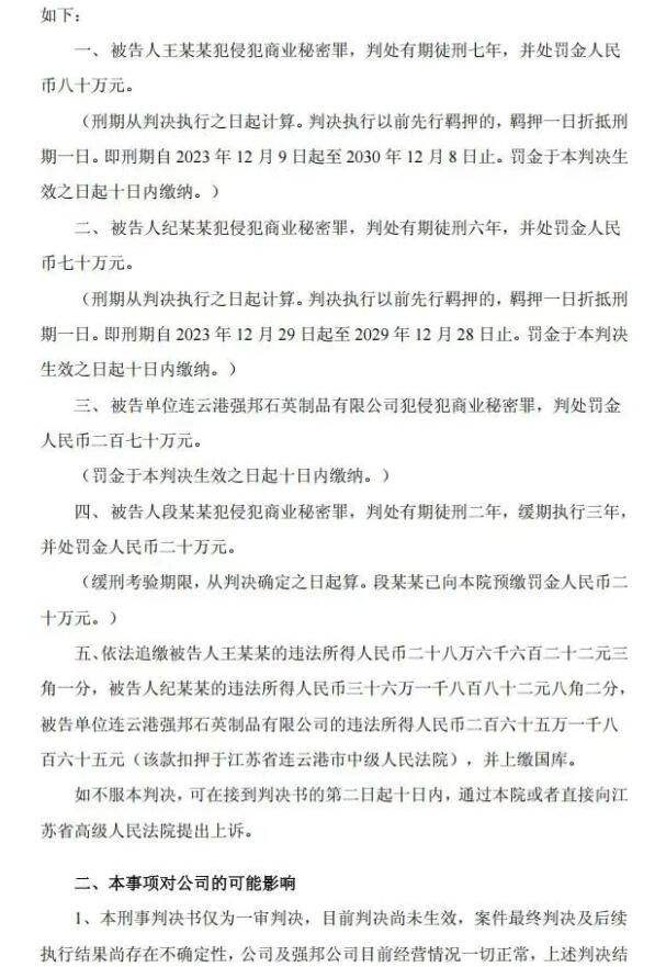
公告显示,2025年12月31日,石英股份及控股子公司连云港强邦石英制品有限公司(简称“强邦公司”)收到江苏省连云港市中级人民法院刑事判决书((2024)苏07刑初39号),判决如下:

案件原由:
该案件被告人、被告单位:王某某、纪某某、段某某(系强邦公司法定代表人)、强邦公司。被害单位为石英股份。
连云港强邦石英制品有限公司成立于2005年7月4日,经营石英砂生产;石英玻璃管材销售。
高纯石英砂是制造石英坩埚的主要原料。2022年前后,随着光伏产业爆发式增长,高纯石英砂在光伏中的应用迎来爆发。2022年1月,石英股份为扩大高纯石英砂生产规模,满足下游高纯石英砂的需求,提升其在高纯石英砂生产中的竞争优势,决定以5100万元的价格受让段井强和段井邦先生持有的连云港强邦石英制品有限公司51%的股权。强邦公司至此成为石英股份控股子公司。
在此之前,强邦公司及相关人员对石英股份犯有侵犯商业秘密罪。
根据石英股份公告,2023年12月,被告人王某某、纪某某、段某某(系强邦公司法定代表人)被先行羁押。
所谓商业秘密,是指不为公众所知悉、具有商业价值并经权利人采取相应保密措施的技术信息、经营信息等商业信息。侵犯商业秘密罪,是指以盗窃、利诱、胁迫、披露、擅自使用等不正当手段,侵犯商业秘密,给商业秘密的权利人造成重大损失的行为。
根据《刑法》规定,情节特别严重的,处三年以上十年以下有期徒刑,并处罚金。本案王某某和纪某某均被判处三年以上有其徒刑,可见属于情节特别严重。
石英股份明确,本案中公司为被害单位,强邦公司系因为公司收购前的相关犯罪事实被刑事处罚。待判决生效后,公司将依据与段井强、段井邦及强邦公司共同签订的《关于连云港强邦石英制品有限公司之股权转让协议》相关条款追究相关方的民事责任。
公告如下:



来源:石英股份
切换行业




正在加载...



