12月19日,旗滨集团发布关于控股子公司投资设立深圳旗滨新能源科技有限公司的公告。
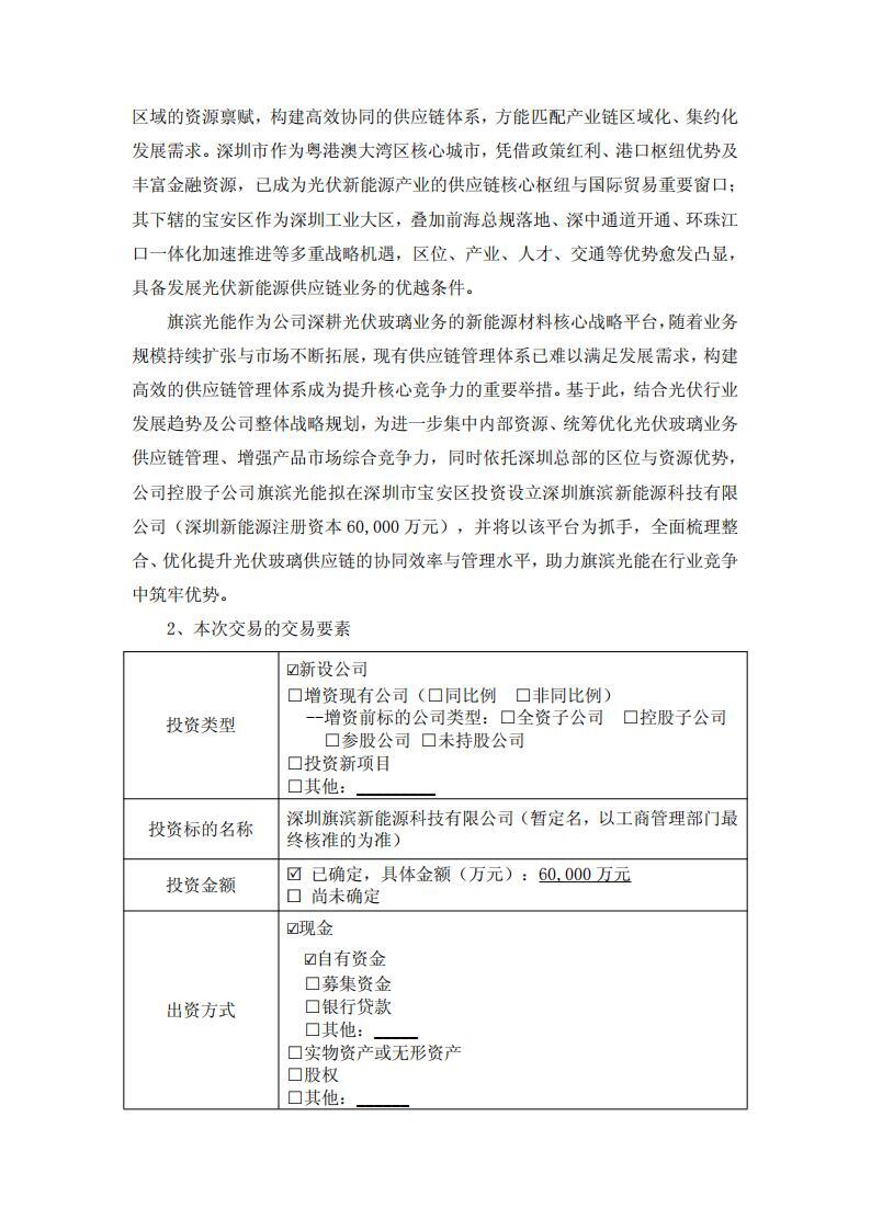
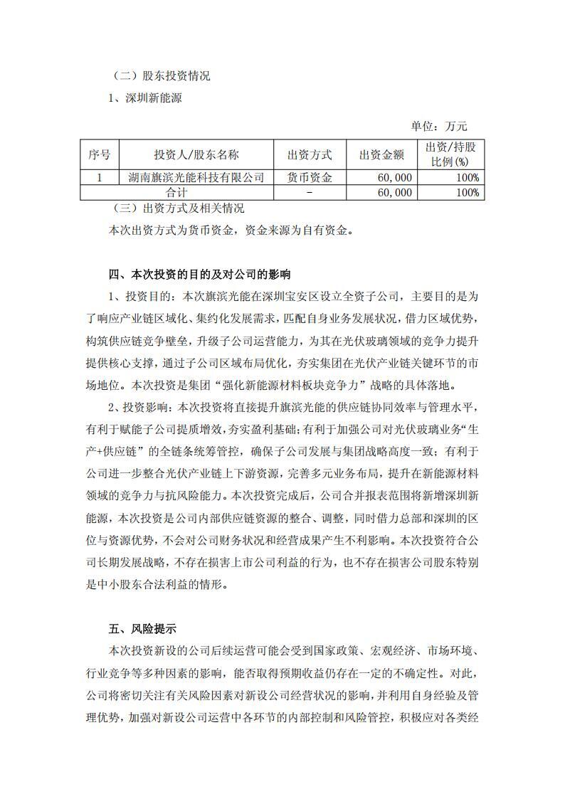
公告显示,旗滨集团控股子公司湖南旗滨光能科技有限公司(拟在深圳市宝安区投资设立深圳旗滨新能源科技有限公司(简称“深圳新能源”)。深圳新能源注册资本 60,000 万元,旗滨光能持股比例 100%。
旗滨集团表示,本次旗滨光能在深圳宝安区设立全资子公司,主要目的是为了响应产业链区域化、集约化发展需求,匹配自身业务发展状况,借力区域优势,构筑供应链竞争壁垒,升级子公司运营能力,为其在光伏玻璃领域的竞争力提升提供核心支撑,通过子公司区域布局优化,夯实集团在光伏产业链关键环节的市场地位。本次投资是集团“强化新能源材料板块竞争力”战略的具体落地。
详情如下:






切换行业






正在加载...



