12月15日,国家能源集团发布龙源电力内蒙古龙源蒙东新能源有限公司分布式光伏运维长协服务公开招标中标候选人公示。
根据招标公告,本项目为龙源电力内蒙古龙源蒙东新能源有限公司分布式光伏项目检修维护,包含工商业、党政机关、学校、户用等,项目容量为31.313兆瓦,其中赤峰市宁城县分布式光伏项目容量23兆瓦(工商业11.08635兆瓦),宁城中唐特钢分布式光伏项目容量5.963兆瓦,呼伦贝尔额尔古纳诚诚矿业分布式光伏项目容量2.35兆瓦。
招标范围:内蒙古龙源蒙东新能源有限公司分布式光伏项目检修维护服务,主要包含:①所有光伏组件、逆变器、并网柜、箱变、开关柜、二次保护和测控设备、电线电缆(包含与电网连接部分)、消防设施、安全防护设施、设备支架、网络通讯系统、数据采集及传输系统等设备设施巡视、检修、抢修、维护等工作。②组件表面清洗、清雪、除冰工作。③各类检查隐患问题的治理。④光伏组件拆除、安装和屋顶维修。⑤负责协调处理村民、屋顶业主、电网、政府等单位关系,确保屋顶业主(农户)配合开展检修维护工作,并承担相关协调费用。⑥专人协助开展电费结算、远程抄表(工商业)、租金付款、通讯费结算、发票开具等工作。⑦本项目为框架协议,招标文件所列数量为预估量,根据实际发生量结算,无保底数量。框架协议的结算金额上限为中标价,达到结算金额上限,无论是否达到框架协议期限,协议即刻终止。
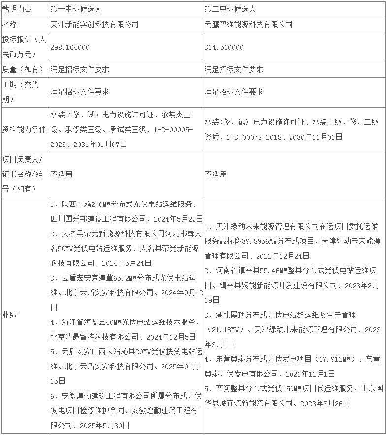
天津新能实创科技有限公司作为第一中标候选人,投标报价298.164万元。
详情如下:
龙源电力内蒙古龙源蒙东新能源有限公司分布式光伏运维长协服务公开招标项目中标候选人公示
项目名称:龙源电力内蒙古龙源蒙东新能源有限公司分布式光伏运维长协服务公开招标
招标编号及包号:CEZB250010254001
一、中标候选人情况
标段(包)编号:CEZB250010254001

二、评标情况
评标委员会共 9 名
评标办法:综合评分法。
本中标候选人公示期为3天,自发布之日起计算。
三、提出异议的渠道和方式:
(1)如需询问不中标原因请联系项目经理:
姓名:刘昊 电话:010-57337545
邮箱:12111765@chnenergy.com.cn
(2)如投标人或者其他利害关系人对评标结果有异议的,可提出异议:
异议时限及程序:应在中标候选人公示期内,登入国家能源招标网www.chnenergybidding.com.cn,在“用户登录”→“投标人”→“投标业务”→“招标异议”中提出招标异议。在提出异议时,应明确提出异议内容及异议的有关证据材料、异议诉求,以便我们尽快核实处理。
异议咨询电话:010-58688234
(3)为规范招投标环境,维护正常招投标秩序,根据《中华人民共和国招标投标法实施条例》及国家能源投资集团供应商失信行为管理的相关规定,投标人存在以下行为属于违反国家法律法规和以非正常渠道干扰正常采购的失信行为,将给予“取消资格”处置,期限为1-3年。
1) 捏造事实、提供虚假材料
2) 以非法手段取得证明材料
3) 恶意诽谤,诬告或陷害竞争对手
4) 投诉前没有提出异议,或者对未处理完毕的异议提交投诉
5) 多渠道异议、举报、投诉、上访的。
切换行业




正在加载...



