光伏头条获悉,12月5日,贵州省发展和改革委员会,贵州省能源局关于印发《贵州省增量新能源项目可持续发展机制竞价实施细则(试行)》《贵州省新能源可持续发展价格结算机制实施细则(试行)》的通知。
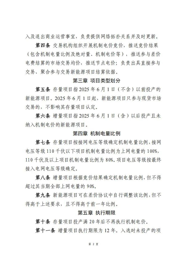
文件明确,竞价主体应为具有独立承担民事责任能力和独立签订合同的法人或自然人。首次竞价范围为 2025 年 6 月 1日(含)至 2025 年 12 月 31 日投产、完成政府核准或备案且未纳入机制执行范围的新能源项目。
按照风电、光伏发电两种类型开展竞价。竞价规模按不同类型电源容量、竞价标的年前三年同类项目年均利用小时数、当年机制电量规模进行计算。
竞价申报充足率不低于 110%。
对于边际项目,文件明确,按照价格优先、申报时间优先的原则对申报项目进行排序,价格相同时,按申报时间的先后顺序确定入选项目,入选的最后一个项目按申报比例全额成交。本次竞价交易所有入选项目的机制电价按入选项目的最高报价确定,中标的机制电量比例为各入选项目申报的机制电量比例。未入选的新能源项目可继续参与后续竞价交易。
原文件如下:
贵州省发展和改革委员会 贵州省能源局关于印发《贵州省增量新能源项目可持续发展机制竞价实施细则(试行)》《贵州省新能源可持续发展价格结算机制实施细则(试行)》的通知
黔发改价格〔2025〕663号
各市(州)发展改革委、能源局,贵州电网有限责任公司、贵州电力交易中心有限责任公司、有关经营主体:
为贯彻落实《国家发展改革委 国家能源局关于深化新能源上网电价市场化改革促进新能源高质量发展的通知》(发改价格〔2025〕136号)和《贵州省深化新能源上网电价市场化改革实施方案(试行)》(黔发改价格〔2025〕659号),确保方案落地实施,省发展改革委会同省能源局研究制定了《贵州省增量新能源项目可持续发展机制竞价实施细则(试行)》《贵州省新能源可持续发展价格结算机制实施细则(试行)》,现予以印发,请遵照执行。
执行过程中出现的情况和问题,请及时向省发展改革委、省能源局报告。
附件:1.贵州省增量新能源项目可持续发展机制竞价实施细则(试行).pdf
2.贵州省新能源可持续发展价格结算机制实施细则(试行).pdf
贵州省发展和改革委员会
贵州省能源局
2025年12月5日




































来源:贵州省能源局
切换行业






正在加载...



