光伏头条获悉,12月3日,贵州省发展和改革委员会、贵州省能源局发布关于印发《贵州省深化新能源上网电价市场化改革实施方案(试行)》的通知。
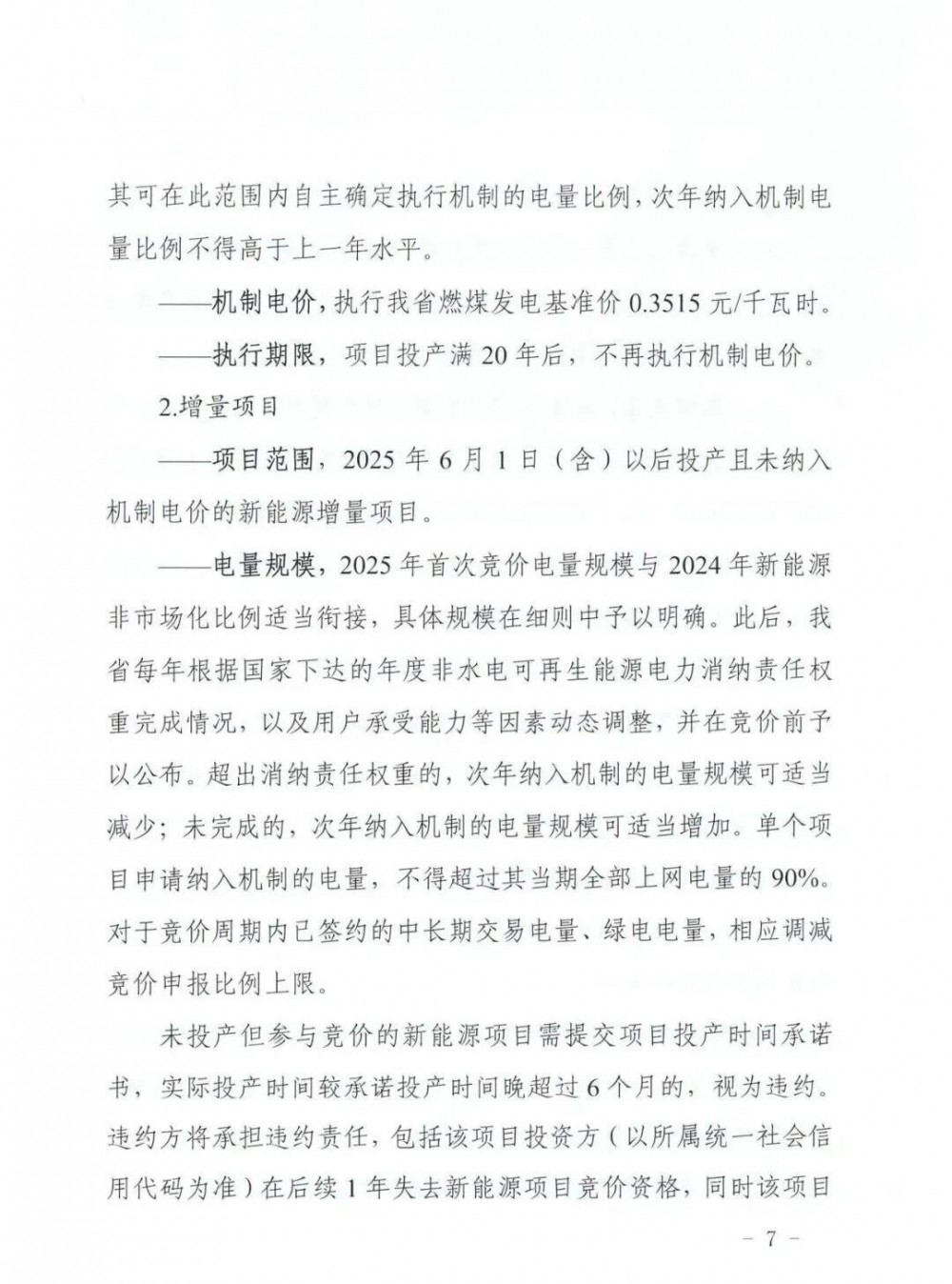
存量项目
项目范围,2025年6月1日(不含)以前投产且未参与中长期交易的新能源项目。集中式风电、集中式光伏和分散式风电由省级能源主管部门负责确定名单,分布式光伏以项目的并网时间为准。2025年6月1日起至本方案实施前,新能源项目只参与现货市场交易的,不影响其存量项目认定。
电量规模,妥善衔接现行具有保障性质的相关电量规模政策,接网电压等级110千伏以下项目机制电量比例为上网电量的100%,110千伏及以上项目机制电量比例为上网电量的80%,其可在此范围内自主确定执行机制的电量比例,次年纳入机制电量比例不得高于上一年水平。
机制电价:执行贵州省燃煤发电基准价0.3515元/千瓦时。
执行期限:项目投产满20年后,不再执行机制电价。
增量项目
项目范围:2025年6月1日(含)以后投产且未纳入机制电价的新能源增量项目。
电量规模,2025年首次竞价电量规模与2024年新能源非市场化比例适当衔接,具体规模在细则中予以明确。此后,我省每年根据国家下达的年度非水电可再生能源电力消纳责任权重完成情况,以及用户承受能力等因素动态调整,并在竞价前予以公布。超出消纳责任权重的,次年纳入机制的电量规模可适当减少;未完成的,次年纳入机制的电量规模可适当增加。单个项目申请纳入机制的电量,不得超过其当期全部上网电量的90%。对于竞价周期内已签约的中长期交易电量、绿电电量,相应调减竞价申报比例上限。
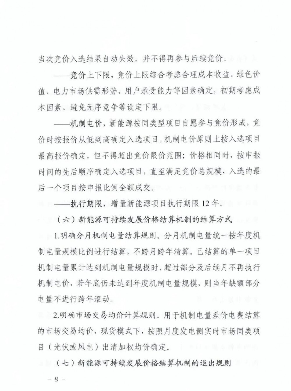
未投产但参与竞价的新能源项目需提交项目投产时间承诺书,实际投产时间较承诺投产时间晚超过6个月的,视为违约违约方将承担违约责任,包括该项目投资方(以所属统一社会信用代码为准)在后续1年失去新能源项目竞价资格,同时该项目当次竞价入选结果自动失效,并不得再参与后续竞价。
竞价上下限,竟价上限综合考虑合理成本收益、绿色价值、电力市场供需形势、用户承受能力等因素确定,初期考虑成本因素、避免无序竞争等设定下限。
机制电价,新能源按同类型项目自愿参与竞价形成,竞价时按报价从低到高确定入选项目。机制电价原则上按入选项目最高报价确定,但不得超出竞价限价范围;价格相同时,按申报时间的先后顺序确定入选项目,直至满足竞价总规模,入选的最后一个项目按申报比例全额成交。
执行期限,增量新能源项目执行期限12年。
新能源可持续发展价格结算机制的结算方式:明确分月机制电量结算规则。分月机制电量统一按年度机制电量规模比例进行结算,不跨月跨年清算。已结算的单一项目机制电量累计达到机制电量规模时,超过部分及后续月不再执行机制电价,若年底仍未达到年度机制电量规模,则当年缺额部分电量不进行跨年滚动。明确市场交易均价计算规则。用于机制电量差价电费结算的市场交易均价,现货模式下,按照月度发电侧实时市场同类项目(光伏或风电)出清加权均价确定。
新能源可持续发展价格结算机制的退出规则。已纳入机制的新能源项目,其机制电量可在每年开展竞价至年底前自主向电网企业申请次年及以后全部或部分退出。新能源项目执行到期,或者在期限内自愿申请退出的部分,均不再纳入机制执行范围。
同时,适当放宽现货市场限价。贵州省增量新能源项目机制电价竞价上下限分别为:风电:0.19~0.3515元/kWh;光伏:0.25~0.3515元/kWh。

8月25日,贵州省发展和改革委员会发布关于公开征求《贵州省关于深化新能源上网电价市场化改革实施方案(试行)》意见的公告。(详见:贵州“136号文”征求意见:存量0.3515元/kWh,增量执行期限12年,现货市场申报上限1元/kWh)
文件表示,集中式光伏、集中式风电、分布式光伏、分散式风电等所有风电、太阳能发电项目,上网电量全部进入电力市场,上网电价通过市场交易形成。参与跨省跨区交易的新能源电量,上网电价和交易机制按照国家跨省跨区送电相关政策执行。
原文如下:












来源:贵州省发展和改革委员会
切换行业






正在加载...



