12月3日,中国电建2026年度光伏逆变器框架入围集中采购项目公开招标公告发布。
本次集中采购招标的逆变器为中国电力建设集团(股份)有限公司 2026年预计装机总量(包括自主投资建设项目和对外承揽的总承包项目),其对应的光伏电站总量为31GW。本次招标将按各包件分别确定中国电力建设集团(股份)有限公司 2026 年度逆变器入围供应商(入围供应商数量根据实际投标人数量确定),并签订框架协议,框架协议有效期至下一年度集中采购结果正式公布为止,招标人不承诺最低采购数量。
供货范围主要包括:逆变器(不含汇流箱)、监控系统、专用工具、备品备件、技术服务等。
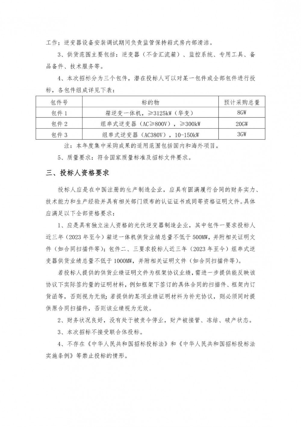
本次招标分为三个包件,潜在投标人可以对某一包件或全部包件进行投标,各包件组成详见下表:

本次招标不接受联合体投标。
公告如下:




切换行业






正在加载...



