光伏头条获悉,12月1日,山西省能源局发布关于下达山西省2025年分布式可再生能源项目建设计划的通知。
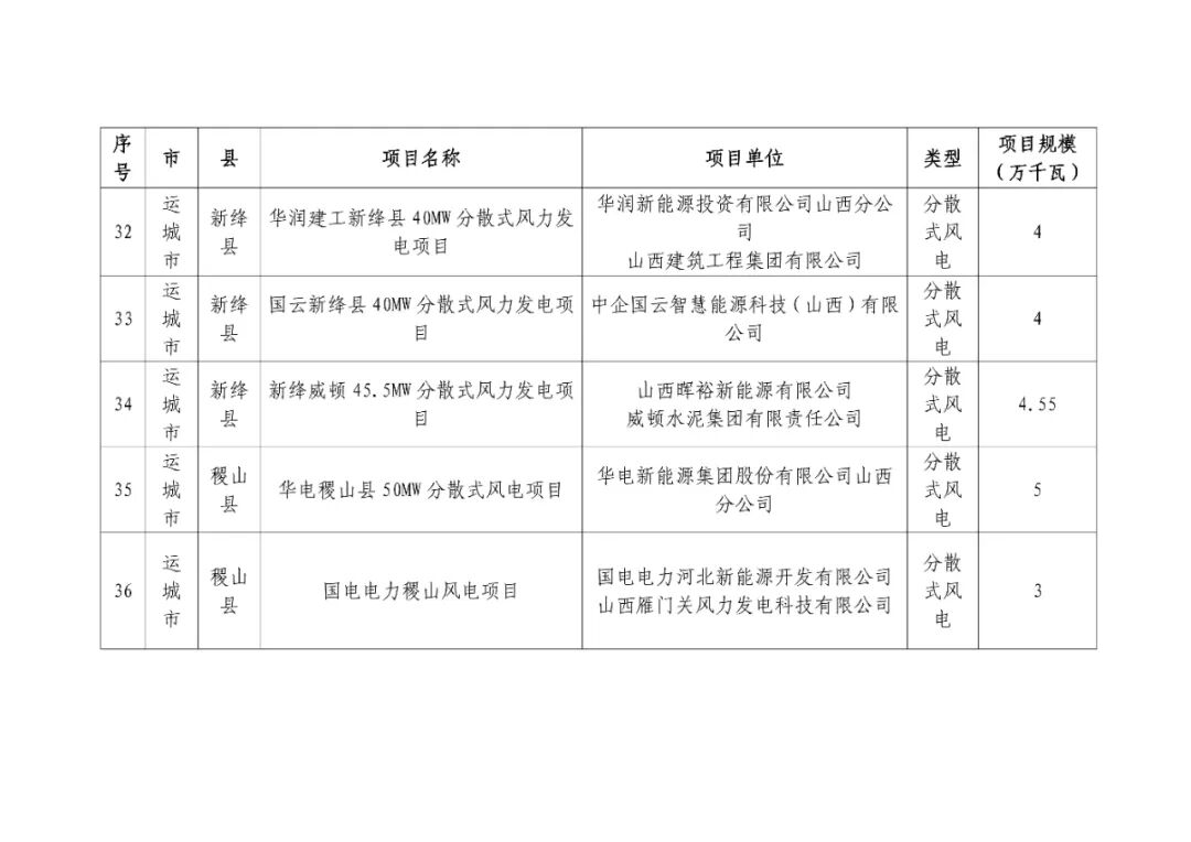
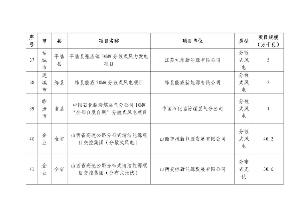
根据文件,山西省2025年分布式可再生能源项目建设计划下达,项目共41个、总规模231.49万千瓦。
其中,分布式光伏项目2个,规模合计33.6万千瓦;分散式风电项目39个,规模合计197.89万千瓦。业主涉及华能、华电、国家电投、华润、中广核、山西交控等。
文件提出,各市能源局要指导各县(区)结合区域可再生能源规划目标完成进度与可再生能源电力消纳责任权重完成情况,充分挖掘开发潜力,推动当地分布式可再生能源与农业、交通、文旅、建筑、油气等应用场景融合创新,拓展多元转型空间。要及时研究分布式可再生能源融合发展思路,科学谋划项目布局,把握好开发节奏,助力当地“十五五”可再生能源发展举措落地见效。
本次下达的分布式可再生能源项目是保障性并网项目,电网公司要与项目单位做好充分对接沟通,加快接入系统批复和配套接网工程建设等工作,同步做好项目送出工程衔接,优化接入并网办理流程,保障项目及时并网运行。
11月20日,山西省能源局发布《关于山西省2025年分布式可再生能源项目评审结果的公示》。
根据文件,根据《关于做好2025年分布式可再生能源发展有关工作的通知》,省能源局组织专家对各市初选上报的2025年分布式可再生能源发展项目进行了评审,评选出项目41个、规模231.49万千瓦。
其中,分散式风电项目39个,规模合计197.89万千瓦;分布式光伏项目2个,规模合计33.6万千瓦。从业主方面看,山西交控集团规模最大,合计70.8万千瓦,其次为华能、山西楷琛新能源建设投资有限公司联合体,规模合计15万千瓦。
9月25日,山西省能源局发布关于做好2025年分布式可再生能源发展有关工作的通知。
通知指出,山西省能源局拟组织开展2025年度分布式可再生能源省级建设计划申报工作,各市能源局要按照晋政办发〔2023〕5号文件明确的发展目标和重点任务,根据当地资源条件和电网承载力,围绕各项行动计划提出的发展路径和试点方向,尤其在“千家万户沐光行动”和“交通运输与能源融合”等方面积极探索,组织申报分布式可再生能源项目。绿色区域分布式电源承载力合计为401.3万千瓦。
原文如下:
山西省能源局关于下达山西省2025年分布式可再生能源项目建设计划的通知
晋能源新能源发〔2025〕239号
各市能源局,国网山西省电力有限公司、山西地方电力有限公司:
根据《山西省人民政府办公厅关于印发山西省推进分布式可再生能源发展三年行动计划(2023—2025年)的通知》(晋政办发〔2023〕5号)和《关于做好2025年分布式可再生能源发展有关工作的通知》(晋能源新能源发〔2025〕193号),经申报、评审和公示,现下达山西省2025年分布式可再生能源项目建设计划,项目共41个、总规模231.49万千瓦,有关事项通知如下:
一、持续做好项目储备
各市能源局要指导各县(区)结合区域可再生能源规划目标完成进度与可再生能源电力消纳责任权重完成情况,充分挖掘开发潜力,推动当地分布式可再生能源与农业、交通、文旅、建筑、油气等应用场景融合创新,拓展多元转型空间。要及时研究分布式可再生能源融合发展思路,科学谋划项目布局,把握好开发节奏,助力当地“十五五”可再生能源发展举措落地见效。
二、加快推进项目建设
各项目单位要按照国家关于固定资产投资项目管理有关要求,尽快组织项目法人,围绕项目所属行动计划的发展路径和试点方向,加快开展前期工作,推动项目尽快组织建设,积极带动我省分布式可再生能源发展。请各市能源局与自然资源、生态环境、水利、林草等相关部门密切配合,指导项目单位加快办理开工所需的各项手续,积极推动项目建成投产。
三、切实保障电网接入
本次下达的分布式可再生能源项目是保障性并网项目,电网公司要与项目单位做好充分对接沟通,加快接入系统批复和配套接网工程建设等工作,同步做好项目送出工程衔接,优化接入并网办理流程,保障项目及时并网运行。鼓励具备条件的项目实施联合送出,各市能源局要牵头协调推进项目联合送出工程有关事项。
四、加强事中事后监管
各市能源局、有关单位要建立项目月调度机制,切实加强项目组织管理和跟踪调度,督促项目单位按时在国家可再生能源发电项目信息平台和国网云平台填报进展情况。我局将会同相关部门加强督促指导服务,定期通报各地项目进展情况,对未按照规定时间完成并网的项目单位和当地能源局进行考核通报。列入建设计划的项目,在建设期和全容量并网后5年内不得擅自转让。
五、认真抓好安全生产
各项目单位要深入贯彻落实习近平总书记关于安全生产的重要指示批示精神,严格落实安全生产主体责任,认真加强风险管控和隐患排查整治,防范遏制各类安全生产事故事件发生。市、县能源主管部门要切实加强对建设项目安全生产管理,保障项目平稳有序实施,推动我省分布式可再生能源高质量发展。








山西省能源局
2025年12月1日
来源:山西省能源局
切换行业






正在加载...



