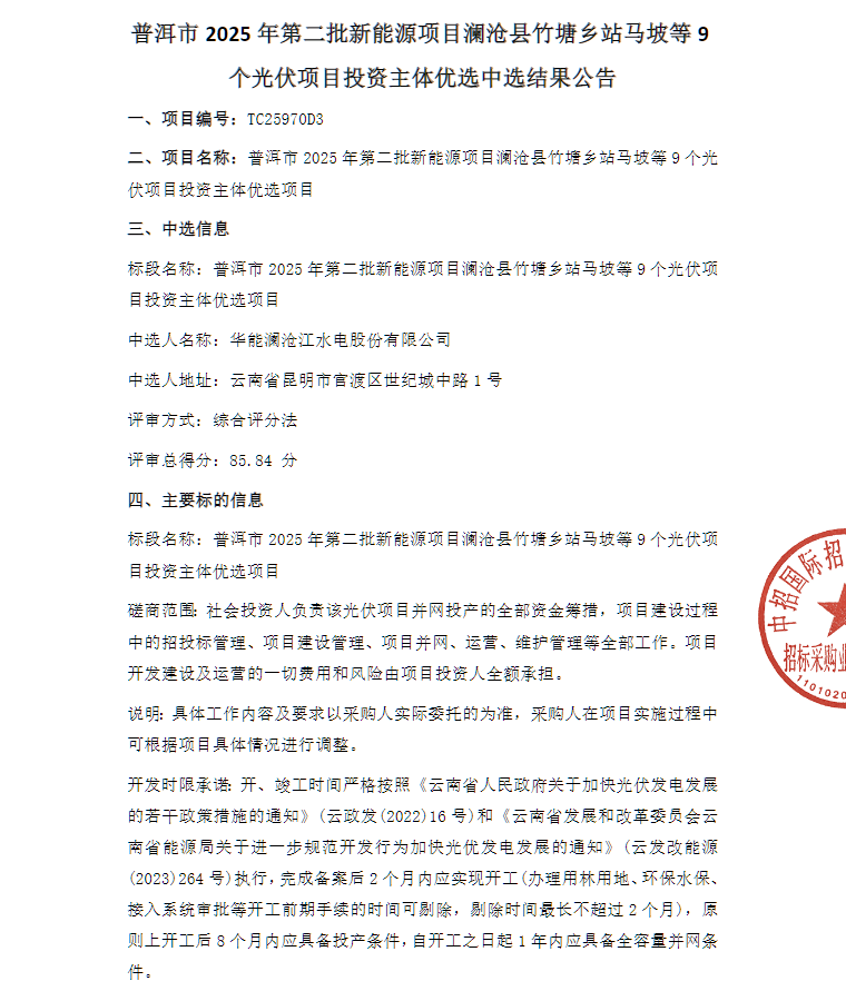
光伏头条获悉,12月1日,云南省普洱市14个光伏项目投资主体优选中选结果公示。
此次公示的14个项目均为云南省2025年第二批光伏项目,合计规模1.21GW,中标单位均为华能澜沧江水电股份有限公司。

具体如下:








来源:中国招标投标公共服务平台
日期:2025-12-03 来源:光伏头条
光伏资讯一手掌握,关注国际能源网 " 光伏头条 " 微信公众号
看资讯 / 读政策 / 找项目 / 推品牌 / 卖产品 / 招投标 / 招代理 / 发文章
扫码关注
免责声明:本文仅代表作者本人观点,与国际太阳能光伏网无关,文章内容仅供参考。凡本网注明"来源:国际太阳能光伏网"的作品,均为本站原创,转载请注明“来源:国际太阳能光伏网”!凡本网注明“来源:XXX(非国际太阳能光伏网)”的作品,均转载自其它媒体,转载目的在于传递更多信息,并不代表本网赞同其观点和对其真实性负责。
如因作品内容、版权和其它问题需要同本网联系的,请在相关内容刊发之日起30日内进行,我们将第一时间进行删除处理 。联系方式:400-8256-198