近日,中华人民共和国工业和信息化部、住房和城乡建设部、应急管理部、国家市场监督管理总局、国家消防救援局发布2025年第47号公告。
文件指出,基础指标是评价“规范企业”的依据,包含基本要求、工艺装备、质量管理、环境保护、能源与资源管理、安全生产6项一级指标、23项二级指标。
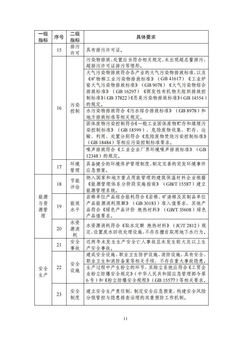
其中,能源与资源管理。纳入国家和地方重点用能管理的企业根据《能源管理体系分阶段实施指南》(GB/T 15587)建立能源管理体系。岩棉单位产品综合能耗符合《岩棉、矿渣棉及其制品单位产品能源消耗限额》(GB 30183)准入值要求,其他产品符合《绿色产品评价 绝热材料》(GB/T35608)绿色产品值要求。水资源消耗符合《取水定额 绝热
材料》(JC/T 2812)规定,生产过程产生废水的,应设置废水回收处理设施,不存在擅自取用地下水行为。
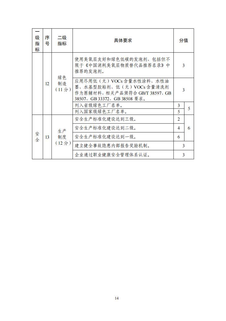
引领指标是评价“引领型规范企业”的依据,包含规模、智能、品质、绿色、安全5项一级指标、13项二级指标,合计100分。
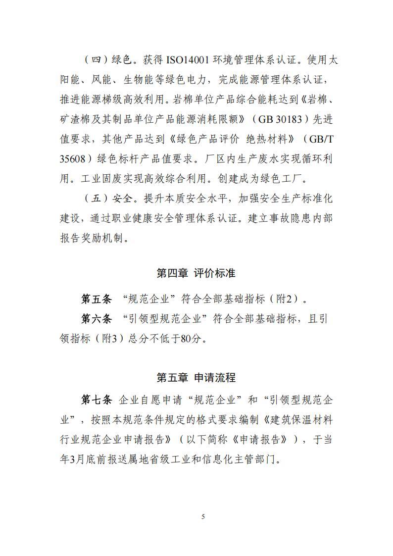
其中,绿色。获得 ISO14001 环境管理体系认证。使用太阳能、风能、生物能等绿色电力,完成能源管理体系认证,推进能源梯级高效利用。岩棉单位产品综合能耗达到《岩棉、矿渣棉及其制品单位产品能源消耗限额》(GB 30183)先进值要求,其他产品达到《绿色产品评价 绝热材料》(GB/T35608)绿色标杆产品值要求。厂区内生产废水实现循环利用。工业固废实现高效综合利用。创建成为绿色工厂。
全文如下:

中华人民共和国工业和信息化部 住房和城乡建设部 应急管理部 国家市场监督管理总局 国家消防救援局公告
2025年第47号
为加强建筑保温材料行业管理,推动行业提质升级,提升本质安全水平,工业和信息化部、住房城乡建设部、应急管理部、市场监管总局、国家消防救援局制定了《建筑保温材料行业规范条件(2025年本)》。现予以公告。
附件:建筑保温材料行业规范条件(2025年本)
工业和信息化部
住房城乡建设部
应急管理部
市场监管总局
国家消防救援局
2025年12月31日
















.jpg)


.jpg)
























切换行业





正在加载...



