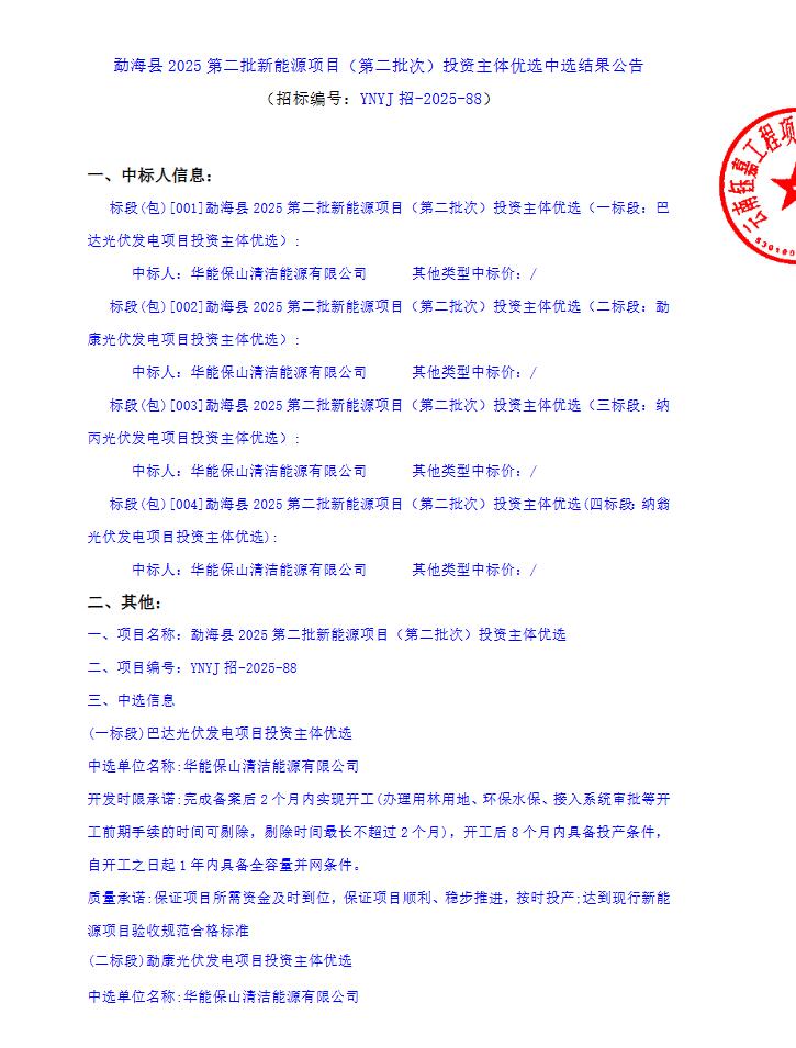
11月21日,云南省勐海县2025第二批新能源项目(第二批次)投资主体优选公布中选结果,华能保山清洁能源中标4个标段,规模总计120MW。
根据中标公告,完成备案后2个月内实现开工(办理用林用地、环保水保、接入系统审批等开工前期手续的时间可剔除,剔除时间最长不超过2个月),开工后8个月内具备投产条件,自开工之日起1年内具备全容量并网条件。
根据招标公告,本次优选的4个项目均列入云南省2025年第二批新能源项目开发建设方案。
具体见下:


日期:2025-11-27 来源:中国招标投标公共服务平台
11月21日,云南省勐海县2025第二批新能源项目(第二批次)投资主体优选公布中选结果,华能保山清洁能源中标4个标段,规模总计120MW。
根据中标公告,完成备案后2个月内实现开工(办理用林用地、环保水保、接入系统审批等开工前期手续的时间可剔除,剔除时间最长不超过2个月),开工后8个月内具备投产条件,自开工之日起1年内具备全容量并网条件。
根据招标公告,本次优选的4个项目均列入云南省2025年第二批新能源项目开发建设方案。
具体见下:


光伏资讯一手掌握,关注国际能源网 " 光伏头条 " 微信公众号
看资讯 / 读政策 / 找项目 / 推品牌 / 卖产品 / 招投标 / 招代理 / 发文章
扫码关注
免责声明:本文仅代表作者本人观点,与国际太阳能光伏网无关,文章内容仅供参考。凡本网注明"来源:国际太阳能光伏网"的作品,均为本站原创,转载请注明“来源:国际太阳能光伏网”!凡本网注明“来源:XXX(非国际太阳能光伏网)”的作品,均转载自其它媒体,转载目的在于传递更多信息,并不代表本网赞同其观点和对其真实性负责。
如因作品内容、版权和其它问题需要同本网联系的,请在相关内容刊发之日起30日内进行,我们将第一时间进行删除处理 。联系方式:400-8256-198