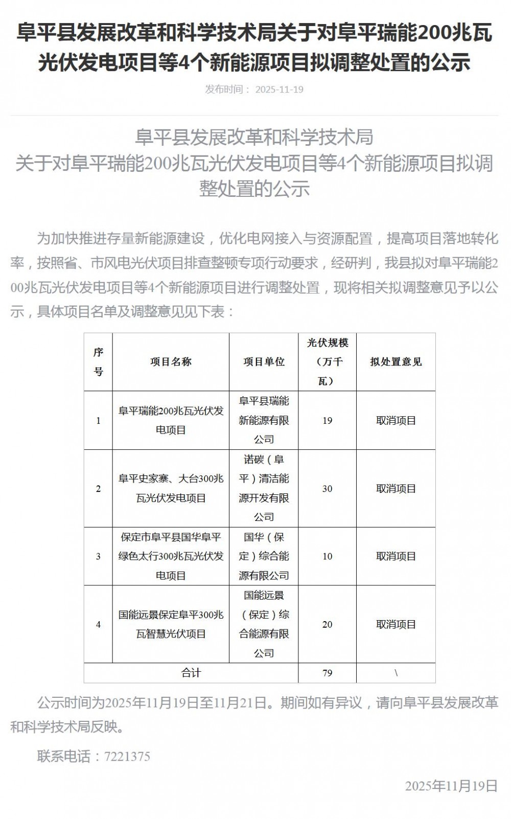
11月19日,河北省阜平县发展改革和科学技术局发布关于对阜平瑞能200兆瓦光伏发电项目等4个新能源项目拟调整处置的公示。
公示显示,为加快推进存量新能源建设,优化电网接入与资源配置,提高项目落地转化率,按照省、市风电光伏项目排查整顿专项行动要求,经研判,阜平县拟对阜平瑞能200兆瓦光伏发电项目等4个新能源项目进行调整处置。
项目名单显示,共有4个光伏项目拟取消,规模共计790MW。
具体如下:

日期:2025-11-20 来源:阜平县发展改革和科学技术局
光伏资讯一手掌握,关注国际能源网 " 光伏头条 " 微信公众号
看资讯 / 读政策 / 找项目 / 推品牌 / 卖产品 / 招投标 / 招代理 / 发文章
扫码关注
免责声明:本文仅代表作者本人观点,与国际太阳能光伏网无关,文章内容仅供参考。凡本网注明"来源:国际太阳能光伏网"的作品,均为本站原创,转载请注明“来源:国际太阳能光伏网”!凡本网注明“来源:XXX(非国际太阳能光伏网)”的作品,均转载自其它媒体,转载目的在于传递更多信息,并不代表本网赞同其观点和对其真实性负责。
如因作品内容、版权和其它问题需要同本网联系的,请在相关内容刊发之日起30日内进行,我们将第一时间进行删除处理 。联系方式:400-8256-198