光伏头条获悉,11月14日,中广核发布2026年度光伏逆变器设备框架集采公告。
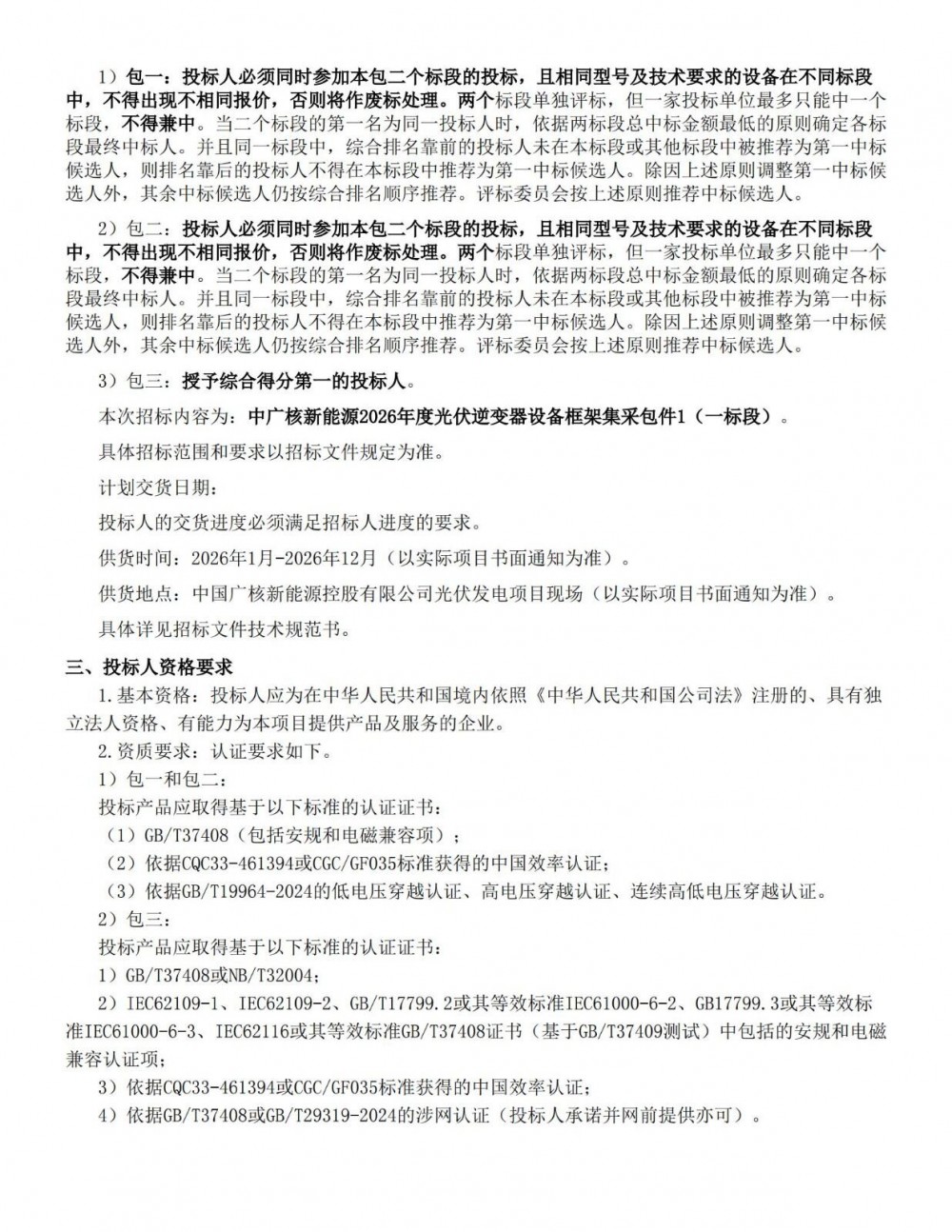
根据公告,中广核新能源2026年度光伏逆变器设备框架集采,本次框架集采预估总容量为8.5GW,计划有效期自2026年1月1日至2026年12月31日。
设备要求,组串式300kW及以上型号(备用:组串式150kW以上且300kW及以下型号)8GW,150kW及以下0.5GW。
本次集采分为三个包件,5个标段,详情如下:
授标原则:
1)包一:投标人必须同时参加本包二个标段的投标,且相同型号及技术要求的设备在不同标段中,不得出现不相同报价,否则将作废标处理。两个标段单独评标,但一家投标单位最多只能中一个标段,不得兼中。当二个标段的第一名为同一投标人时,依据两标段总中标金额最低的原则确定各标段最终中标人。并且同一标段中,综合排名靠前的投标人未在本标段或其他标段中被推荐为第一中标候选人,则排名靠后的投标人不得在本标段中推荐为第一中标候选人。除因上述原则调整第一中标候选人外,其余中标候选人仍按综合排名顺序推荐。评标委员会按上述原则推荐中标候选人。
2)包二:投标人必须同时参加本包二个标段的投标,且相同型号及技术要求的设备在不同标段中,不得出现不相同报价,否则将作废标处理。两个标段单独评标,但一家投标单位最多只能中一个标段,不得兼中。当二个标段的第一名为同一投标人时,依据两标段总中标金额最低的原则确定各标段最终中标人。并且同一标段中,综合排名靠前的投标人未在本标段或其他标段中被推荐为第一中标候选人,则排名靠后的投标人不得在本标段中推荐为第一中标候选人。除因上述原则调整第一中标候选人外,其余中标候选人仍按综合排名顺序推荐。评标委员会按上述原则推荐中标候选人。
3)包三:授予综合得分第一的投标人。
详情如下:





切换行业






正在加载...



