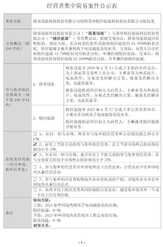
光伏头条获悉,11月13日,陕西省市场监管局发布《隆基绿能科技股份有限公司收购苏州精控能源科技股份有限公司股权案》的案件公示
文件显示,隆基绿能科技股份有限公司(“隆基绿能”)与苏州精控能源科技股份有限公司(“精控能源”)等签署协议。
根据交易协议,隆基绿能拟通过收购股权、增资入股、表决权委托的形式取得精控能源约61.9998%的表决权。精控能源主要从事锂离子电池储能系统业务。
交易前,自然人合计控制精控能源44.79%股权对应的表决权,单独控制精控能源。交易后,隆基绿能将持有精控能源61.9998%的表决权,并单独控制精控能源。
根据精控能源官网显示,苏州精控能源科技股份有限公司,成立于2015年,总部位于江苏苏州高新区,是一家国家高新技术企业。自主研发了全球首创的电源管理系统IPCP、1500V高压液冷储能系统、5S(iCCS/BMS/PCS/EMS/TMS)高集成度储能系统、氢能源高低压电池等产品。迄今为止,已累计申请研发技术专利近350项,产能31GWh。
详情如下:




切换行业






正在加载...



