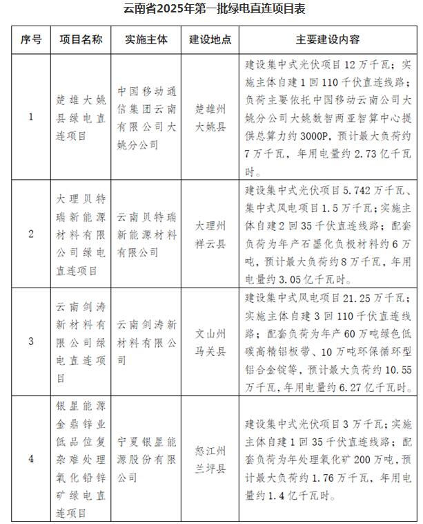
11月13日,云南省发展和改革委员会发布2025年第一批绿电直连项目结果,共4个项目入选,风光总规模为434.92MW。

根据项目清单来看,入选项目的光伏规模总计207.42MW,风电规模为227.5MW。
涉及业主为中国移动、贝特瑞新材料、重庆剑涛、银星能源4家企业,项目类型包括智算中心、石墨化负极材料、铝合金以及氧化矿处理。
具体如下:

日期:2025-11-14 来源:云南省发展和改革委员会
11月13日,云南省发展和改革委员会发布2025年第一批绿电直连项目结果,共4个项目入选,风光总规模为434.92MW。

根据项目清单来看,入选项目的光伏规模总计207.42MW,风电规模为227.5MW。
涉及业主为中国移动、贝特瑞新材料、重庆剑涛、银星能源4家企业,项目类型包括智算中心、石墨化负极材料、铝合金以及氧化矿处理。
具体如下:

光伏资讯一手掌握,关注国际能源网 " 光伏头条 " 微信公众号
看资讯 / 读政策 / 找项目 / 推品牌 / 卖产品 / 招投标 / 招代理 / 发文章
扫码关注
免责声明:本文仅代表作者本人观点,与国际太阳能光伏网无关,文章内容仅供参考。凡本网注明"来源:国际太阳能光伏网"的作品,均为本站原创,转载请注明“来源:国际太阳能光伏网”!凡本网注明“来源:XXX(非国际太阳能光伏网)”的作品,均转载自其它媒体,转载目的在于传递更多信息,并不代表本网赞同其观点和对其真实性负责。
如因作品内容、版权和其它问题需要同本网联系的,请在相关内容刊发之日起30日内进行,我们将第一时间进行删除处理 。联系方式:400-8256-198