11月5日,河北省发展和改革委员会就《河北省风电、光伏发电项目开发建设管理办法》公开征求意见。
文件指出,本办法适用于按照集中式管理的风电、光伏发电项目全链条管理,包括资源调查、规划时序、项目谋划建设及监督等方面。绿电直连配套电源项目、“千乡万村驭风行动”、风电光伏发电改造升级等项目按照国家和我省有关政策管理。
各市应按照规模化、基地化要求谋划项目,提高资源开发效率,降低项目建设和运营成本;应充分利用闲散土地资源,6兆瓦及以下的地面小型光伏电站不占用各市资源量及年度开发规模。项目谋划阶段,不明确项目投资主体。
市级能源主管部门根据省级能源主管部门下达的年度开发规模,组织县级能源主管部门会同级自然资源、林草、农业等部门做好项目选址和规划布局工作,明确项目类型、选址、规模等,确定项目建设方案,排除用地、用林、用草等限制性因素,报省级能源主管部门。各市应从源头优化风光资源配置,避免出现县域内、县域间项目坐标互相冲突,与电网规划工程冲突,选址坐标不满足环保噪音要求、安全距离等问题。建设方案应具备开展收益测算的技术支撑条件。
纳入年度竞配项目清单的项目投资主体应通过竞配确定,确定投资主体前,各市、县(区、市)不得以任何形式为开发企业出具前期函,不得通过签订资源开发协议等方式变相为开发企业圈占资源。未纳入年度竞配项目清单的项目,不得开展投资主体竞配工作。
各类经营主体参与风电、光伏发电项目竞配,应严守公平竞争和诚信原则。被相关部门列入严重违法失信名单、失信被执行人名单和开发建设“黑名单”的,不得参与竞配。
市级能源主管部门应按照公平公正、科学客观的原则,组织开展竞配工作。各市、县(区、市)应严格落实国家和我省招商引资政策,不得违规将配套产业投资落地、落户二三级子公司、采购本地产品或违规收取项目保证金等作为项目参与竞配的条件。
利用固定建筑物屋顶及其附属场所建设的集中式光伏发电项目,利用高速公路边坡、退水渠和干渠外边坡、园区厂区等自有土地开发的风电、光伏发电项目,不需参与竞配,项目投资主体由产权方通过市场化方式确定,由市级能源主管部门报省级能源主管部门审核纳入年度开发建设方案,不占用各市资源量及年度开发规模。
海上风电、海上光伏发电项目竞配工作参照本办法执行。
本办法自印发之日起实施。
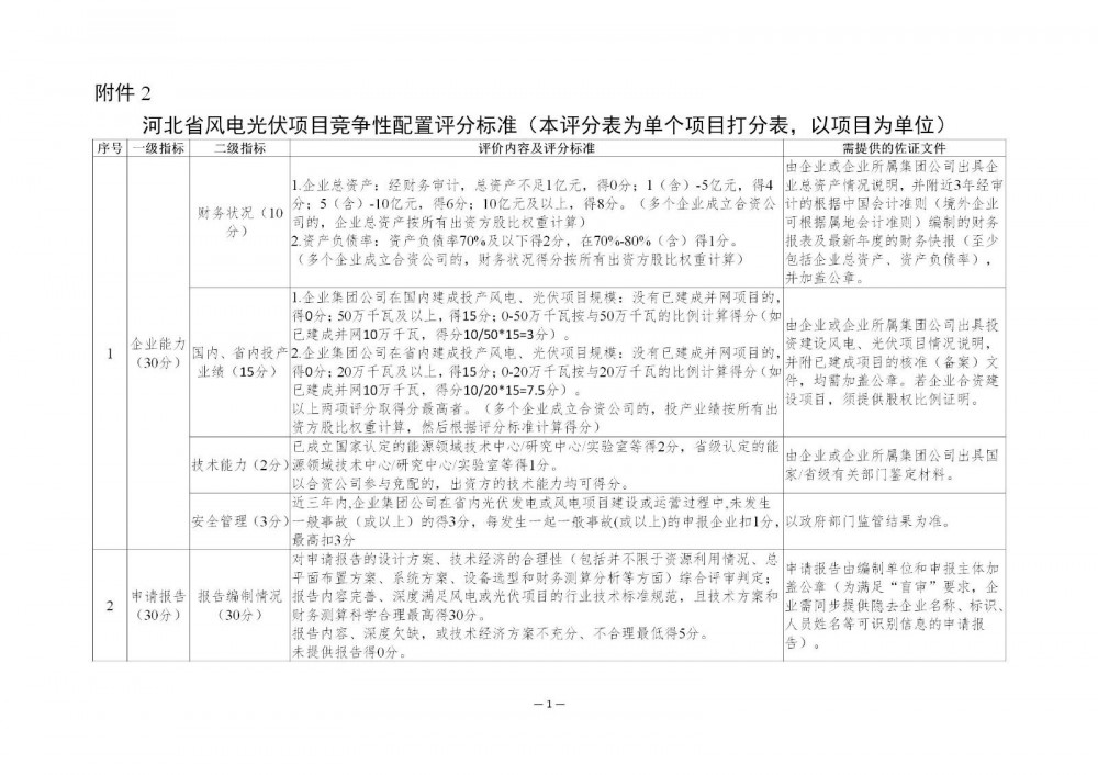
此外,文件还明确了竞配评分标准,包括:企业能力、申请报告、项目示范、其他等项目。
其中,在企业能力中的安全管理方面明确,近三年内,企业集团公司在省内光伏发电或风电项目建设或运营过程中,未发生一般事故(或以上)的得3分,每发生一起一般事故(或以上)的申报企业扣1分,最高扣3分。
“项目示范——技术先进性、示范性”共计20分,打分包括,企业通过自愿配建储能、制氢、选用构网型风机、构网型逆变器等方式,提高项目并网消纳能力的。
原文如下:

关于公开征求《河北省风电、光伏发电项目开发建设管理办法》意见的公告
为促进我省风电、光伏发电健康可持续发展,加快新型能源强省建设,我委起草了《河北省风电、光伏发电项目开发建设管理办法》,现将征求意见稿予以公告,向社会公开征求意见。欢迎各界人士结合风电光伏发电行业发展、《反垄断法》、《公平竞争审查条例》、《公平竞争审查条例实施办法》以及合法性合理性等内容,积极提出意见建议。
此次公开征求意见时间为2025年11月5日至2025年12月5日,各界人士可通过信函、电话或者电子邮件等方式提出意见。
电子邮箱:nyjxnyc@hbdrc.gov.cn
信函邮寄地址:河北省石家庄市桥西区自强路55号省发展改革委新能源处,邮政编码:050000,邮件标题请注明“河北省风电、光伏发电项目开发建设管理办法征求意见”字样。
联系电话:0311-88600314
感谢您的参与与支持!
附件:河北省风电、光伏发电项目开发建设管理办法(征求意见稿).wps
河北省发展和改革委员会
2025年11月5日














切换行业






正在加载...



