光伏头条获悉,10月16日,马尚智能 2GW 光伏组件采购项目招标公告。
根据公告,项目招标人为马尚智能投资有限公司,项目地址位于新疆,河南,北京。
招标范围:光伏组件生产及供货,包括连接件、备品备件、专用工具、易耗品的供应及与本项目相关的设计、设备运输、安装指导、调试,技术培训、售后服务等,具体数量依甲方要求的实际到货为准,
交货时间:分批供货,100MW 为一批次,具体供货时间以招标人通知为准,满足现场生产需求。
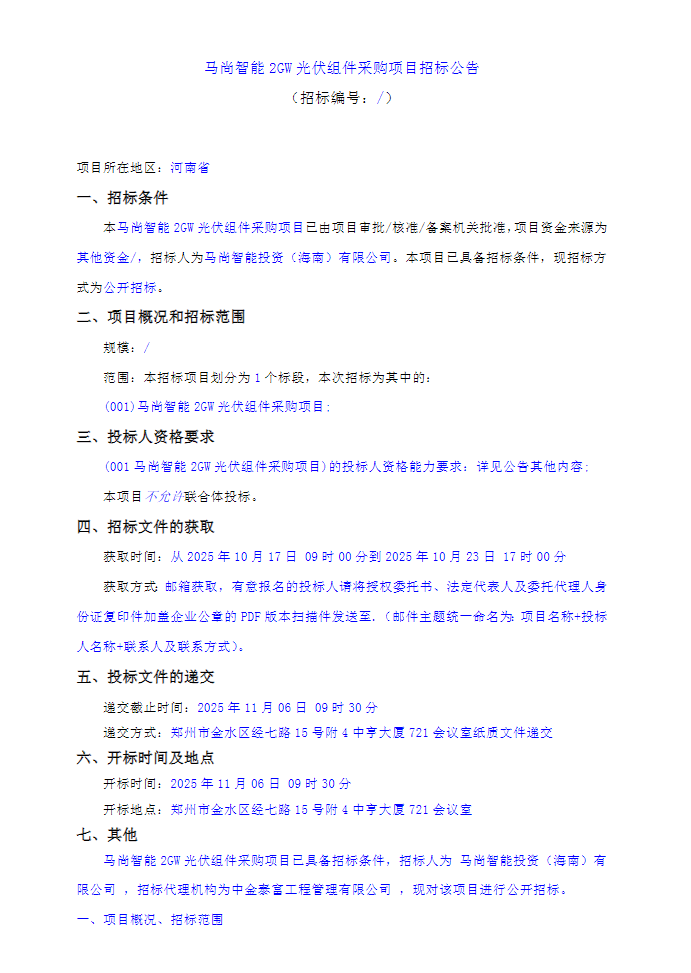
公告如下:




来源:中国招标投标公共服务平台
日期:2025-10-20 来源:光伏头条
光伏头条获悉,10月16日,马尚智能 2GW 光伏组件采购项目招标公告。
根据公告,项目招标人为马尚智能投资有限公司,项目地址位于新疆,河南,北京。
招标范围:光伏组件生产及供货,包括连接件、备品备件、专用工具、易耗品的供应及与本项目相关的设计、设备运输、安装指导、调试,技术培训、售后服务等,具体数量依甲方要求的实际到货为准,
交货时间:分批供货,100MW 为一批次,具体供货时间以招标人通知为准,满足现场生产需求。
公告如下:




来源:中国招标投标公共服务平台
光伏资讯一手掌握,关注国际能源网 " 光伏头条 " 微信公众号
看资讯 / 读政策 / 找项目 / 推品牌 / 卖产品 / 招投标 / 招代理 / 发文章
扫码关注
免责声明:本文仅代表作者本人观点,与国际太阳能光伏网无关,文章内容仅供参考。凡本网注明"来源:国际太阳能光伏网"的作品,均为本站原创,转载请注明“来源:国际太阳能光伏网”!凡本网注明“来源:XXX(非国际太阳能光伏网)”的作品,均转载自其它媒体,转载目的在于传递更多信息,并不代表本网赞同其观点和对其真实性负责。
如因作品内容、版权和其它问题需要同本网联系的,请在相关内容刊发之日起30日内进行,我们将第一时间进行删除处理 。联系方式:400-8256-198