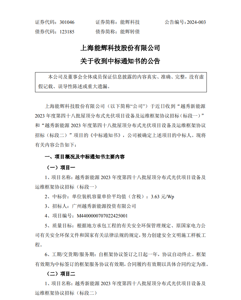
国际能源网获悉,1月10日,能辉科技公告,公司于近日收到“越秀新能源2023年度第四十八批屋顶分布式光伏项目设备及运维框架协议招标(标段一)”和“越秀新能源2023年度第四十八批屋顶分布式光伏项目设备及运维框架协议招标(标段二)”项目的《中标通知书》,公司被确定上述项目的中标人。
其中,越秀新能源2023年度第四十八批屋顶分布式光伏项目设备及运维框架协议招标(标段一)公司中标价为3.63元/Wp。项目工期/交货期/服务期为自框架协议签订之日起一年,协议自动终止。框架有效期为中标签订的框架服务协议有效期,合同履约有效期以具体合同约定为准。
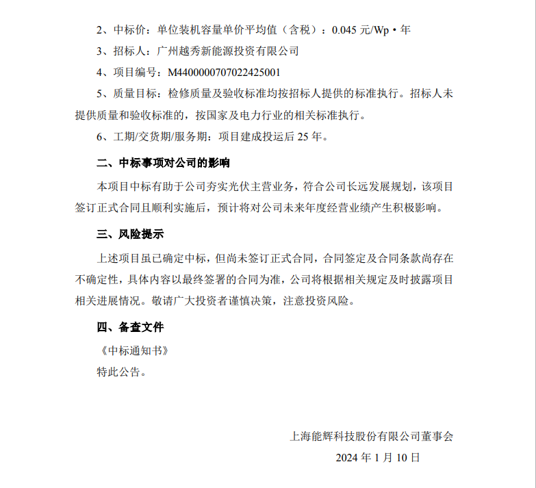
越秀新能源2023年度第四十八批屋顶分布式光伏项目设备及运维框架协议招标(标段二)公司中标价为0.045元/Wp·年。项目工期/交货期/服务期:项目建成投运后25年。
项目招标人均为广州越秀新能源投资有限公司。
公告指出,本项目中标有助于公司夯实光伏主营业务,符合公司长远发展规划,该项目签订正式合同且顺利实施后,预计将对公司未来年度经营业绩产生积极影响。
上述项目虽已确定中标,但尚未签订正式合同,合同签定及合同条款尚存在不确定性,具体内容以最终签署的合同为准,公司将根据相关规定及时披露项目相关进展情况。
公告如下:


切换行业






正在加载...



