当前位置: 光伏网 » 太阳能资讯 » 光伏动态 » 正文

光伏全环节降成本攻略

日期:2019-06-11    来源:湖南筱豪新能源

国际太阳能光伏网

2019
06/11
10:58
文章二维码

手机扫码看资讯

关键词: 光伏技术 光伏电池 多晶硅 太阳能电池 光伏动态

   此前,能源局等相关部门在征求对于2019年光伏产业政策意见时表示:本次政策调整的基本思路之一是稳中求进、2019年的光伏建设规模不会低于2018年。发改委在《关于完善光伏发电上网电价机制有关问题的通知》(发改价格〔2019〕761号)中也早早明确了各地光伏电价和度电补贴的上限。

  2019年光伏政策有望有以下几点调整:

  1、财政部确定30亿的补贴资金新增量

  2、全面采用竞价上网,能源局确定竞价上网规则

  3、企业根据自身实际确定竞价水平和装机规模

  上述因素将共同决定2019年的实际光伏装机量。目前业内预测2019年中国光伏装机量在30-45GW之间。

  2019年的光伏新政将使光伏行业产生激烈而深刻的变革:一方面,带有国家补贴的光伏发电市场规模被大幅压缩,造成光伏行业出现产能供大于求的危机;另一方面光伏发电平价上网被强制性提前,推动能源革命向纵深发展。

  同时,平价上网这一目标也是过去十余年光伏企业的共同理想,整个产业都在为之不懈努力,降本增效。

  电池组件制造技术创新

  2012年以来,光伏组件效率提升速度加快,基本以每年0.3-0.4个百分点在提升,2017年,单、多晶组件的平均转换效率已分别达到17.5%和16.7%。在“领跑者”计划的持续推动下,国内对于高效产品的市场需求越拉越大,主要光伏组件企业均已经规模化使用具备黑硅、PERC等技术的电池片产品,MWT、IBC等其它类型高效电池也逐步具备规模化效应,同时在生产中导入高透玻璃、高效焊带、贴膜技术、高效汇流条及高反射率背板等辅助增效技术,此外,在半片、P/N型双面、叠片、智能、MBB、高CTM、无主栅等高效组件技术也逐步推广应用。

  技术创新是最主要的光伏降本措施,分为增效与降本两方面。十余年来,单块光伏组件功率从200W增至超过300W,高效叠瓦等组件甚至超过400W。高效产品带来的是更低的系统成本,同样装机规模的光伏电站,使用300W组件,土地、人工都等比节约。而随着光伏组件价格近十年下降了90%以上,光伏组件价格在发电成本中所占的比例从80%将至50%,效率提升所带来的经济效益越来越凸显,同时产业也开始能够接受一些提升效率但同时略微增加成本的技术。

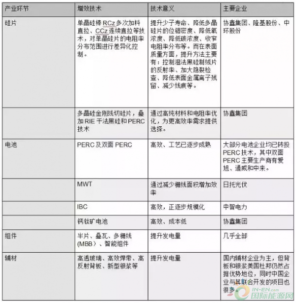
  主要光伏提效技术有:

  

  部分主要降本技术有:

  

  其中,双面发电技术,凭借其高输出功率、背面发电增益、低LCOE、可与PERC、N型、MWT等多种技术类型叠加等优势迅速得到市场应用,成为第三批领跑者项目中的热门方案,业内预计到2025年,双面组件的市场占有率将达到40%以上。

  1500V、超配:规模化应用元年

  中国在制造业已经实现了全球领先,但在先进技术应用上却落后于全球其它国家。以阳光电源为代表的逆变器厂商早在2015年就推出了1500V电压等级和超配解决方案,但时至今日,1500V、超配、72片大组件等其它国家“标配”的技术没有大规模应用,究其原因有几点:投资企业心态趋于求稳,怕担责任;不够专业,没有真正做到数据化经营;设计部门缺少利润,缺乏创新动力;最重要一点是在中国项目开发、设计和持有者不是同一主体,对于持有者而言,只要求固定的收益率,对于追求技术进步的要求并不高。

  但随着平价上网进程推动,企业竞价压力下,这种局面有望在今年得以改变。原因在于竞价机制必然迫使企业在电站设计、施工和运维等环节做到极致,否则必然将会在竞争中失利。

  因此,2019年可以看做中国光伏1500V系统规模化应用元年。

  光伏产业链配套日趋完善

  中国建立了最为完善的光伏产业链配套,覆盖整个光伏产业流程和各类相关辅材。除多晶硅、硅片、电池、组件、支架、逆变器、EPC和电力投资产业外,光伏玻璃、光伏背板、铝边框、接线盒、焊带、光伏铝浆等辅材也均居世界第一。银浆与逆变器所需IGBT环节,中国企业也在奋起直追,逐步缩短与杜邦、贺利氏、英飞凌这样国际巨头的差距。

  同时光伏设备这十余年中也发生了巨大的变化。此前中国的光伏设备只有组件生产用层压机、硅片清洗等少数几种设备具备竞争力,许多光伏企业在初期投资时选择了全部采用国外设备。

  但采用国际设备存在几个问题:

  价格贵、升级慢、规格可能与国内不匹配,尤其是前两个问题,一是制约着光伏成本下降,另一个则限制了技术的快速更新换代。在被国外设备垄断的阶段,光伏企业与国外设备厂商沟通难度也很大。

  在中国优秀光伏企业与设备厂商的共同努力和联合研发下,中国光伏设备竞争力逐步凸显。层压机、铸锭炉、单晶炉、串焊机等设备国内企业处于领先地位,协鑫集团、隆基股份等上游材料厂商也扶持了核心的设备企业,共同开发下一代生产工艺。目前以组件生产为例,可实现100%由国产设备进行全自动化生产。

  中国的光伏产业链之完整,在世界是独一无二的,不仅对于降低成本有很大帮助,更创造了产业链之间分工协作、互相促进的环境。业内许多企业已经就“智能化”、“高效创新”等课题开展了生态链级别的共同研发,许多上游企业会在工厂、电站项目现场驻扎技术与服务团队,提升产品与项目质量同时,对产品质量与性能也有极大提升。

  中国光伏产业链的日趋强大也带动了国外企业对中国市场的重视,目前许多国际设备、材料厂家都会与中国企业共同研发,在建厂或科研立项初期就全程跟踪、配合,共同促进了光伏产业的繁荣。

  竞价机制带动降本

  2015年,国家能源局与地方政府联合发起“光伏领跑者”基地项目, 得到了众多光伏企业热情参与。领跑者项目一方面打破了技术锁定效应,加速提升技术进步速度,另一方面也促使行业成本大幅下降。

  2016年起,后续光伏领跑者引入竞价机制,通过领跑者项目的竞争使中标电价远低于同期标杆电价。2017年第三批领跑者竞标中,内蒙达拉特这样光照条件比较好的区域,光伏中标价格最低0.32元/度,为后续光伏项目降本提供了目标。

  在2019年能源局光伏补贴办法征求意见初步结果显示:竞价上网项目将占2019年地面电站和工商业电站的最大比例。

  但必须指出的是,领跑者项目省去了企业前期开发费用,土地和外接线路价格也更低,同时由于存在过度竞争情况,在第三批领跑者项目中,大部分中标企业都是融资成本远低于民企的国企,说明成本已经达到目前的极限。在其它项目中,要考虑光照有效小时数是否如此高、土地、接入等非技术成本,融资成本和企业合理利润等因素,不可完全依照领跑者项目中标价格制定电价。

  全面智能化,向数据要效益

  光伏电站在实际运行中,会因为设备故障、维护不够及时等多种原因损失发电量。通过智能化管理,提高发电效率的同时,快速排除故障,并且让电站寿命更加持久,运行更稳定。同时智能跟踪支架与智能运维机器人的应用也越来越广泛。

  光伏支架作为光伏产业链的配套产品,在目前太阳能光伏发电系统的成本构成中约占3.7%-10%,仅次于光伏组件及逆变器,目前光伏支架正在往多样化、轻量化以及智能化方向发展,随着光伏补贴的进一步降低,提升光伏系统发电量将成为提高受益率的主要途径之一。经研究测算,追踪系统应用于光伏电站较传统的固定式系统能够提升15%以上发电量。高稳定性、低成本的追踪系统将成为未来光伏支架行业发展的重要方向。

  随着光伏电站规模高速增长,其后期运维市场也在不断扩大,电站运维方式不断更新,运维效率持续提高。相较于传统的运维人员无法及时发现问题,对电站设备不能进行精准维护这些问题,智能电站利用互联网、大数据和人工智能与光伏电站的深度结合,通过软件开发系统,对光伏电站实施线上数据监控、线下专业管理运维,进行精细化管理,来提升光伏系统效率,降低运维成本,从而提升电站发电量收益。整体发电效率提升约3-5%。

  此外,随着光伏在我国能源比重中越来越高,电站智能化管理也关乎着电网稳定与安全等问题,目前新增光伏电站已经全面智能化,在气象预测和发电量预测方面也位居国际前列,未来拥有更多数据积累后,有望像德国等国际气象预测最强国家看齐。

  结论:在以中国光伏为首的全球光伏企业共同推动下,目前光伏发电已经在全球数十个国家实现了平价上网。中国由于电价、政策和市场、资源等因素,距离平价上网还有一段路要走。但应正视光伏的发展和成果,以及珍惜中国这样全球绝无仅有的强大产业链配套。未来随着化石能源逐步被替代,各国将步入电力时代,届时光伏的地位将日益凸显,同时中国以其强大的制造能力和技术与成本双领先的竞争力在未来市场竞争和发展中具备无可替代的地位。光伏甚至可以成为如同石油一样的战略资源成为未来各国能源竞争与协作中的重要力量。
返回 国际太阳能光伏网 首页

光伏资讯一手掌握,关注国际能源网 " 光伏头条 " 微信公众号

看资讯 / 读政策 / 找项目 / 推品牌 / 卖产品 / 招投标 / 招代理 / 发文章

扫码关注

0条 [查看全部]   相关评论

国际能源网站群

国际能源网 国际新能源网 国际太阳能光伏网 国际电力网 国际风电网 国际储能网 国际氢能网 国际充换电网 国际节能环保网 国际煤炭网 国际石油网 国际燃气网