光伏头条为您精选一周内光伏企业代表性的事件,欢迎读者朋友在文末“写留言”处,与我们互动、交流、探讨。

具体内容如下:
光伏政策
宏观政策:
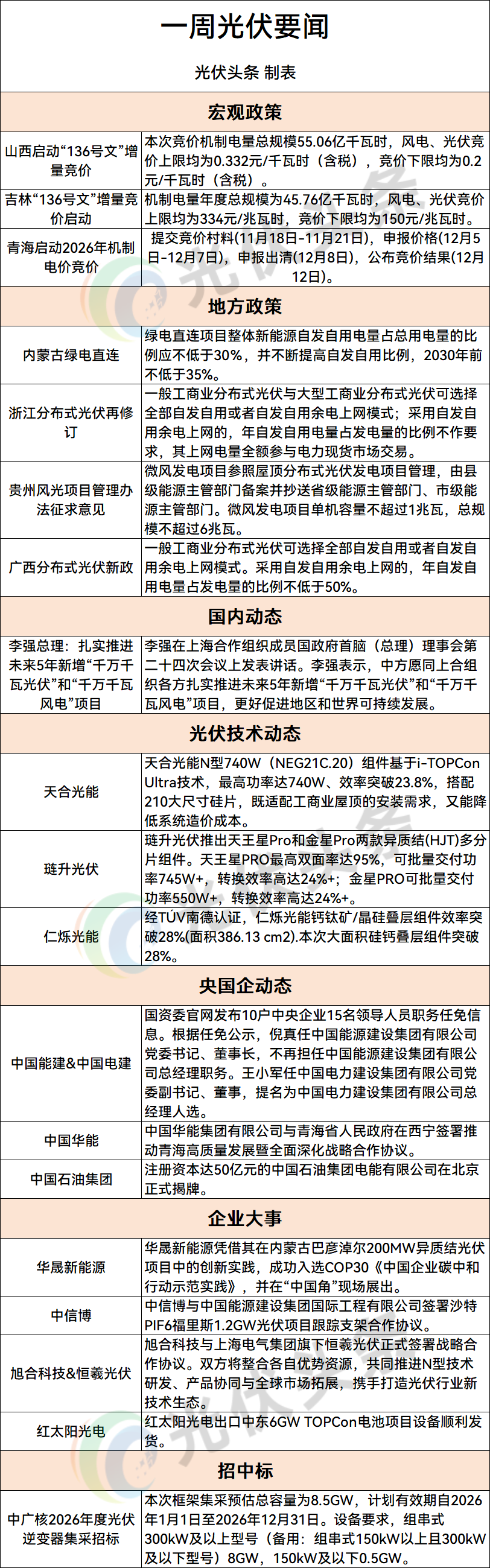
1、山西启动“136号文”增量竞价:电价0.2~0.332元/度,电量55.06亿度
11月20日,山西省发展和改革委员会发布《关于2025年增量新能源项目机制电价竞价工作有关事项的通知》。本次竞价机制电量总规模55.06亿千瓦时,风电、光伏竞价上限均为0.332元/千瓦时(含税),竞价下限均为0.2元/千瓦时(含税)。(来源:山西省发展和改革委员会)
2、吉林“136号文”增量竞价启动:电价0.15~0.334元/度
11月18日,吉林省发展和改革委员会发布《关于开展吉林省首次增量新能源项目机制电价竞价工作有关事项的通知》。机制电量年度总规模为45.76亿千瓦时,风电、光伏竞价上限均为334元/兆瓦时,竞价下限均为150元/兆瓦时。(来源:吉林省发展和改革委员会)
3、11月18日起提交材料!青海启动2026年机制电价竞价
11月17日,国网青海省电力公司发布2026年青海省新能源机制电价竞价组织公告。公告明确,提交竞价村料(11月18日-11月21日),申报价格(12月5日-12月7日),申报出清(12月8日),公布竞价结果(12月12日)。(来源:国网青海省电力公司)
地方政策:
1、内蒙古绿电直连:30%自发自用起步,2030年提至35%
11月19日,内蒙古自治区能源局发布关于公开征求《内蒙古自治区绿电直连项目开发建设实施方案(试行)》意见的公告。文件明确,绿电直连项目整体新能源自发自用电量占总用电量的比例应不低于30%,并不断提高自发自用比例,2030年前不低于35%。( 来源:内蒙古自治区能源局)
2、浙江分布式光伏再修订(征求意见)
11月17日,浙江省发展和改革委员会就《浙江省分布式光伏发电开发建设管理实施细则(征求意见稿)》公开征求意见。文件表示,一般工商业分布式光伏与大型工商业分布式光伏可选择全部自发自用或者自发自用余电上网模式;采用自发自用余电上网的,年自发自用电量占发电量的比例不作要求,其上网电量全额参与电力现货市场交易。(来源:浙江省发展和改革委员会)
3、广西分布式光伏新政:自用比例不低于50%!
11月19日,广西百色市发改委转发广西壮族自治区能源局关于完善分布式光伏发电项目管理的通知。文件指出,一般工商业分布式光伏可选择全部自发自用或者自发自用余电上网模式。采用自发自用余电上网的,年自发自用电量占发电量的比例不低于50%。大型工商业分布式光伏可选择全部自发自用模式或采用自发自用余电上网模式参与现货市场。(来源:百色市发改委)
4、屋顶光伏不纳入年度建设计划!贵州风光项目管理办法征求意见
11月19日,贵州省能源局发布关于征求《贵州省风电光伏发电项目管理办法(征求意见稿的意见涵)》。微风发电项目参照屋顶分布式光伏发电项目管理,由县级能源主管部门备案并抄送省级能源主管部门、市级能源主管部门。微风发电项目单机容量不超过1兆瓦,总规模不超过6兆瓦。(来源:贵州省能源局)
国内动态
1、李强总理:扎实推进未来5年新增“千万千瓦光伏”和“千万千瓦风电”项目
11月18日,李强在上海合作组织成员国政府首脑(总理)理事会第二十四次会议上发表讲话。李强表示,中方愿同上合组织各方扎实推进未来5年新增“千万千瓦光伏”和“千万千瓦风电”项目,更好促进地区和世界可持续发展。(来源:外交部)
2、能源领域多人当选!2025两院院士增选结果公布
11月21日,中国科学院、中国工程院公布2025年院士增选结果,分别选举产生中国科学院院士73人,中国工程院院士71人,共计144名院士当选。能源与矿业工程学部12人,中国核工业集团有限公司雷增光、国网湖南省电力有限公司陆佳政、陕西延长石油(集团)有限责任公司王香增、宁德时代新能源科技股份有限公司吴凯、国网电力科学研究院有限公司郑玉平等当选中国工程院院士。( 来源:中国工程院)
海外动态
1、沙特哈登光伏项目全场光伏组件安装完成
当地时间11月16日,由中国能建总承包建设的沙特哈登2GW光伏电站顺利完成最后一片光伏组件的安装工作。至此,项目全场370余万块N型单晶硅双面光伏组件全部安装到位,向并网发电目标迈出了坚实一步。( 来源:能建国际集团)
2、智利在COP30上提出2030年可再生能源新目标
据外媒11月10日报道,为巩固区域能源转型标杆地位,智利在第30届联合国气候大会上提出“在2030年至2035年间减少碳排放,增加造林,到2030年80%的电力来自可再生能源,到2040年淘汰燃煤发电,并提高碳税”等目标。(来源:商务部)
统计动态
1、宁夏:2025年1-10月太阳能等可再生能源发电量641.02亿千瓦时
11月19日,宁夏回族自治区统计局发布2025年1-10月份全区能源生产情况。
文件指出,1-10月份,全区工业发电量2050.79亿千瓦时,同比增长6.1%。其中,火力发电量1416.49亿千瓦时,增长1.3%;水电、风电、太阳能等可再生能源发电量641.02亿千瓦时,增长18.5%。( 来源:宁夏回族自治区统计局)
光伏价格
1、硅料价格
11月19日,硅业分会发布最新硅料价格。本周多晶硅n型复投料成交价格区间为4.9-5.5万元/吨,成交均价为5.32万元/吨,环比持平。n型颗粒硅成交价格区间为5.0-5.1万元/吨,成交均价为5.05万元/吨,环比持平。(来源:中国有色金属工业协会硅业分会)
2、硅片价格
11月20日,硅业分会发布最新单晶硅片价格。 N型G10L单晶硅片(182*183.75mm/130μm)成交均价在1.25元/片,环比上周下跌2.34%;N型G12R单晶硅片(182*210mm/130μm)成交均价在1.25元/片,环比上周下跌0.79%;N型G12单晶硅片(210*210 mm/130μm)成交均价在1.58元/片,环比上周下跌1.25%。(来源:中国有色金属工业协会硅业分会)
3、电池价格
11月20日, InfoLink Consulting公布最新光伏电池价格。本周 183N、210RN 与 210N 均价分别为每瓦 0.295、0.28 与 0.29 元人民币,价格区间分别为每瓦 0.29-0.30、0.275-0.28 与 0.29-0.295 元人民币。(来源:InfoLink Consulting)
4、组件价格
11月20日,InfoLink Consulting公布最新光伏组件价格。TOPCon 国内集中式项目交付范围落在每瓦 0.64-0.70 元人民币左右;分布式项目落在每瓦 0.66-0.70 元人民币不等。。(来源:InfoLink Consulting)
5、高纯石英砂/石英坩埚价格
11月18日,硅业分会公布最新高纯石英砂/石英坩埚价格。高纯石英砂报价如下:进口石英砂均价7.7万元/吨、内层石英砂均价5.5万元/吨、中层石英砂均价2.5万元/吨、外层石英砂均价1.85万元/吨。石英坩埚报价如下:28寸石英坩埚均价0.61万元/只,32寸石英坩埚均价0.66万元/只,36寸石英坩埚均价0.74万元/只。(来源:中国有色金属工业协会硅业分会)
6、光伏玻璃价格
11月18日,硅业分会公布最新光伏玻璃价格。其中,2.0mm光伏玻璃均价12.5元/平方米,最高价13元/平方米,最低价12元/平方米;3.2mm光伏玻璃均价20.5元/平方米,最高价21元/平方米,最低价20元/平方米。(来源:中国有色金属工业协会硅业分会)
光伏技术动态
TOPCon:
1、天合N型740W(NEG21C.20)组件最高功率达740W、效率突破23.8%
天合光能N型740W(NEG21C.20)组件基于i-TOPCon Ultra技术,最高功率达740W、效率突破23.8%,搭配210大尺寸硅片,既适配工商业屋顶的安装需求,又能降低系统造价成本。(来源:TCL中环)
HJT:
1、琏升光伏天王星Pro、金星Pro异质结(HJT)多分片组件重磅发布
11月19日,琏升光伏推出天王星Pro和金星Pro两款异质结(HJT)多分片组件。天王星PRO这款组件为G12-0BB版型双面双玻异质结组件,适应于大型地面电站和工商业屋顶应用场景,最高双面率达95%,可批量交付功率745W+,转换效率高达24%+;金星PRO这款组件为G12-0BB版型单面双玻异质结全黑组件,适用于工商业屋顶、高端住宅、文旅项目等应用场景,可批量交付功率550W+,转换效率高达24%+。(来源:琏升光伏)
钙钛矿:
1、28%!钙钛矿晶硅叠层组件效率再突破!
日前,经T?V南德认证,仁烁光能钙钛矿/晶硅叠层组件效率突破28%(面积386.13 cm2).本次大面积硅钙叠层组件突破28%,将为硅钙叠层规模化量产、加快传统晶硅光伏转型升级注入新动力。(来源:仁烁光能)
光伏项目
1、新疆于田县50万千瓦光伏电站及配套储能电站全容量并网
11月15日,华能于田县50万千瓦光伏电站及配套储能电站全容量并网发电。该项目位于新疆塔克拉玛干沙漠南缘和田地区于田县,由华能新疆公司建设,装机容量50万千瓦。(来源:中国华能)
2、云南省首个“茶光互补”山地光伏项目并网发电
11月18日,由西北院总承包的景洪市嘎洒秤杆光伏项目并网发电。作为云南省在“茶光互补”模式的首次探索,该项目位于云南省西双版纳傣族自治州景洪市普文镇,总装机容量30兆瓦。( 来源:中国电建西北院)
3、国能百万千瓦风光氢氨项目终止
近日,阿拉善盟能源局发布《关于国能阿拉善高新区百万千瓦风光氢氨+基础设施一体化低碳园区示范项目有关事宜的通知》。文件指出,但因目前绿氨市场价格下降,项目经济性不及预期,未达到集团公司投决要求,无法按照核准(备案)规模全容量建成并网,国能源创阿拉善新能源有限公司主动放弃建设指标。(来源:阿拉善盟能源局)
企业动态
央国企动态
1、倪真任中国能建党委书记、董事长,王小军提名中国电建总经理
2025年11月21日,国资委官网发布10户中央企业15名领导人员职务任免信息。根据任免公示,倪真任中国能源建设集团有限公司党委书记、董事长,不再担任中国能源建设集团有限公司总经理职务。王小军任中国电力建设集团有限公司党委副书记、董事,提名为中国电力建设集团有限公司总经理人选。(来源:国资委)
2、中国华能与青海省人民政府签署战略合作协议
11月17日,中国华能集团有限公司与青海省人民政府在西宁签署推动青海高质量发展暨全面深化战略合作协议。根据协议,双方将以青海资源禀赋、发展优势和区域特征为依托,构建长期、稳定、共赢的战略合作关系,开展多层次、多领域和多形式的合作,实现互惠互利与共同发展。( 来源:中国华能)
3、中国石油集团电能有限公司揭牌!
11月17日,注册资本达50亿元的中国石油集团电能有限公司在北京正式揭牌。集团董事长戴厚良与总经理周心怀共同为新公司揭幕。戴厚良强调,成立中油电能是集团“贯彻落实习近平总书记关于新能源发展重要论述精神,推动绿色转型的重要战略举措”。(来源:中石油)
4、国电投新能源与鸿钧新能源达成战略合作
近日,国电投新能源与鸿钧新能源正式签署战略合作协议。根据协议,双方将建立长期稳定的战略合作关系,充分发挥各自在技术、生产、市场、资源等方面的优势,围绕异质结技术研发、供应链协同与市场拓展领域开展深度合作。(来源:国电投新能源科技有限公司)
企业大事:
1、华晟入选联合国COP30《中国企业碳中和行动示范实践》
当地时间11月10日,《联合国气候变化框架公约》(以下简称《公约》)第三十次缔约方大会(COP30)“中国角”系列边会在巴西贝伦正式拉开帷幕。华晟新能源凭借其在内蒙古巴彦淖尔200MW异质结光伏项目中的创新实践,成功入选COP30《中国企业碳中和行动示范实践》,并在“中国角”现场展出。(来源:华晟新能源)
2、中信博签署1.2GW光伏项目跟踪支架合作协议
近日,在2025国际工程供应链发展大会上,中信博与中国能源建设集团国际工程有限公司签署沙特PIF6福里斯1.2GW光伏项目跟踪支架合作协议。此次沙特PIF6福里斯1.2GW项目是中信博继上周PIF6 AFIF项目4.2GW项目合作后,在一周内达成的又一GW级重大项目合作。至此,中信博在沙特PIF6项目集群中已累计获得高达5.4GW的跟踪支架合作。( 来源:中信博新能源)
3、旭合科技与恒羲光伏签署战略合作
2025年11月19日,旭合科技与上海电气集团旗下恒羲光伏正式签署战略合作协议。双方将整合各自优势资源,共同推进N型技术研发、产品协同与全球市场拓展,携手打造光伏行业新技术生态。(来源:旭合科技Solar N Plus)
4、极电光能2MW钙钛矿组件发货宁夏
近日,极电光能再度迎来里程碑时刻——由公司承接的宁夏石嘴山2MW钙钛矿光伏组件项目正式交付。此次出货为业内单次规模最大,也是当前行业首个实现“大体量+大尺寸”要素并行的出货项目。充分验证了极电光能在大尺寸钙钛矿光伏组件领域的规模化量产实力与技术引领,为钙钛矿产业化进程按下加速键。( 来源:极电光能)
5、红太阳光电出口中东6GW TOPCon电池项目设备顺利发货!
11月17日,红太阳光电出口中东6GWTOPCon电池项目设备正式发往港口。此次发货包含公司核心产品--大产能PECVD镀膜(管式)、LPCVD镀膜、低压磷扩散、硼扩氧化。( 来源:红太阳光电)
招中标
1、8.5GW!中广核2026年度光伏逆变器集采招标
11月14日,中广核发布2026年度光伏逆变器设备框架集采公告。根据公告,中广核新能源2026年度光伏逆变器设备框架集采,本次框架集采预估总容量为8.5GW,计划有效期自2026年1月1日至2026年12月31日。设备要求,组串式300kW及以上型号(备用:组串式150kW以上且300kW及以下型号)8GW,150kW及以下0.5GW。(来源:中广核)
来源:光伏头条
切换行业






正在加载...



