2018年是光伏产业结构调整的元年,也是转折之年。历经531新政,光伏在阵痛中调整,在变革中成长。如今,我国光伏产业已经走到一个重要关口——平价上网,行业“大坎”即将迈过。
12月,小编对本月政策进行梳理发现,国家层面共出台6项,涉及清洁取暖、《两个细则》、光伏市场环境监测评价、光伏扶贫等;地方层面共35项,涉及“十二五”项目公示、光伏补贴、光伏扶贫、上网电价、电力交易等多个方面。
国家层面

政策统计如下:
清洁取暖依然任重道远。近年来,随着雾霾的增多和生活方式的改变,清洁取暖越来越受重视,成为广大人民群众关注的大事件。据预测,2018年北方地区新增清洁取暖面积约15.5亿平方米,清洁取暖率达到46%左右,光伏取暖作为清洁取暖方式之一,得到多地政策的支持,也为光伏发展开辟了新出路:2018年7月23日,《河北省2018年冬季取暖工作方案》出台,农村清洁取暖坚持因地制宜,在全省试点光伏+、光热+0.85万户;7月26日,四部委发文扩大财政支持北方清洁取暖城市试点范围,统筹利用太阳能、天然气、地热等清洁能源,多措并举推进北方地区冬季清洁取暖;9月17日,内蒙古自治区冬季清洁取暖实施方案》发布,利用太阳能等可再生能源清洁取暖,改善空气质量。
2018年1月24日,国家能源局《北方地区冬季清洁取暖规划(2017-2021年)》指出,到2021年,北方地区清洁取暖率将达70%,我国清洁取暖依然任重道远。
《两个细则》促西北电力市场进入新阶段。我国西北地区太阳能资源丰富,光伏、光热项目众多,但消纳问题却一直阻碍着行业的发展,西北能监局于12月21日发布的《两个细则》对光伏等新能源实施考核,从而备受关注。所谓《两个细则》,是指《发电厂并网运行管理实施细则》、《并网发电厂辅助服务管理实施细则》,其中,并网运行管理细则,为罚分部分;辅助服务管理细则,为奖分和分摊部分。新版《两个细则》的推出,不仅有利于减少弃光,推动光伏与储能的发展,也意味着西北电力辅助服务市场建设进入到一个新的阶段,一个整体、跨区域、彼此联结的西北电力辅助服务市场正呼之欲出。
光伏扶贫政策管理体系日臻规范。自2015年光伏扶贫被确定为国务院“十大精准扶贫工程”之一,短短三年时间,光伏扶贫经历从无到有,国家及各地政府先后出台了一系列政策,推动光伏扶贫不断发展。自实施以来,光伏扶贫取得了显著成效,但扶贫电站后期维护还存在明显欠缺,国家能源局、扶贫办《关于做好光伏扶贫电站验收评估工作的通知》对已建成且纳入国家光伏扶贫目录的光伏扶贫电站开展验收、评估,能够有效保障光伏扶贫实施效果。
从《光伏扶贫电站管理办法》到《关于实施光伏发电扶贫工作的意见》、《村级光伏扶贫电站收益分配管理办法》等,再到如今的《关于做好光伏扶贫电站验收评估工作的通知》,光伏扶贫政策一直不断在探索和细化,光伏扶贫政策管理体系日臻规范和完善。
地方层面



政策统计如下:
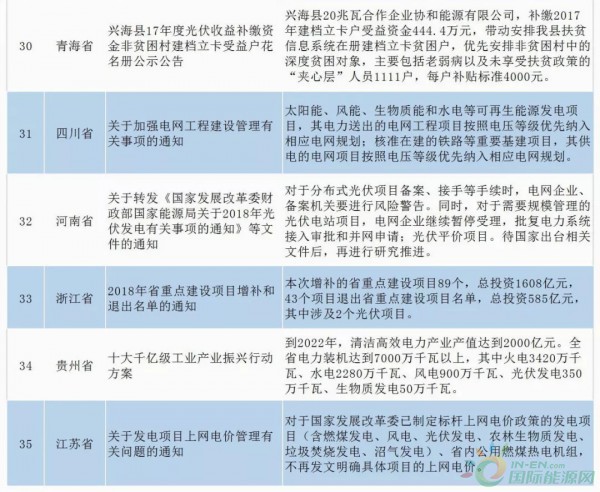
从地区来看,陕西省以6项之多占据榜首,广东3项,安徽、湖北、山西、江西、吉林、宁夏、上海均为2项,黑龙江、甘肃、福建、河北、山东、湖南、青海、四川、河南、浙江、贵州、江苏各1项。
1.山西、河北、浙江、河南、四川:户用光伏630过渡补贴敲定
“531新政"对户用光伏市场影响深远,日前,国家发改委、能源局和财政部联合发布补充通知,2018年5月31日(含)之前已备案、开工,且在2018年6月30日(含)之前并网投运纳入国家认可规范的户用分布式光伏项目,可以享受2018年上半年的补贴标准。年底,电网的纠偏工作已经下达到基层落地执行。12月,共有5省市已经明确新政后的过渡补贴,为山西、河北、浙江、河南、四川点赞。
2.广东、上海、青海:光伏补贴开始申报或下发
近日,广州开展2019年第一批光伏项目补贴申报工作,采取后补贴方式,在项目建成验收合格、投产满1年后申请发电量补贴,分为项目装机容量补贴和项目发电量补贴两种;此外,广东东莞拨付第1-6批分布式光伏发电项目补助资金。上海市下达2018年节能减排专项资金共10406.671405万元,其中,2016年四季度至2017年底光伏电站和企业光伏项目奖励资金5848.161405万元。另外,青海兴海县公示2017年度光伏收益补缴资金非贫困村建档立卡受益户花名册,将补贴资金444.4万元委托县农商银行拨付至受益户账户。
3.黑龙江、甘肃、陕西、湖北、山西、江西、吉林、上海:“十二五”以来项目情况公示又添8省市
2018年9月19日,国家能源局综合司发布《关于梳理“十二五”以来风电、光伏发电项目信息的通知》,要求光伏项目需明确是否需要申请国家可再生能源发电补贴以及备案、开工情况。11月,北京、天津、海南、云南、宁夏、广西、福建、辽宁共8省市“十二五”以来光伏项目情况公布,12月,又新增以上8省市,据北极星太阳能光伏网统计,目前,安徽、河北、内蒙古、江苏、浙江、山东等地还未进行公示。
4.福建、河北、江西、内蒙古、吉林、湖北:地方级光伏扶贫政策不断出炉
无论是国家还是地方,光伏扶贫政策几乎每月不断,由此可见光伏扶贫的重要性。福建、河北发布扶贫电站收益分配实施办法,福建要求村级光伏扶贫电站单体规模原则上不超过300千瓦,具备就近接入条件的可放大至500千瓦,河北保障每户通过扶贫项目增加收入不少于3000元,持续获益20年;江西进贤县发布《光伏扶贫电站维护管理办法》、吉林省《关于保障光伏扶贫电站平稳运行的通知》都旨在确保扶贫电站安全运行、收益公平公正合理;湖北武汉公布第一批90个光伏扶贫项目上网电价0.98元/千瓦时、0.85元/千瓦时。
岁月不居,时节如流。经历2018年的变革与磨砺,光伏行业将会满载希望、重新出发,必将迎来新的发展期。2019年,光伏的春天能否如期到来?光伏又将给我们带来哪些惊喜?
切换行业





正在加载...



