当前位置: 光伏网 » 太阳能资讯 » 光伏动态 » 正文

14省、31条!2018年光伏扶贫政策汇总(最新)

日期:2018-04-14    来源:光伏头条

国际太阳能光伏网

2018
04/14
09:43
文章二维码

手机扫码看资讯

关键词: 光伏扶贫 光伏发电 光伏政策 光伏动态

   2018已剩四分之三。“十三五”第一批光伏扶贫项目计划已对外下达3个月,从国家到地方,都在紧锣密鼓的推进光伏扶贫工作。
 
  最近,光伏头条深度分析了16省40个最新光伏扶贫项目招标汇总,其中25.3个亿用于光伏扶贫项目投资,可见其扶持力度之巨大!那么,2018有哪些最新的光伏扶贫利好政策需要关注?各省的扶贫政策有什么新变化?
 
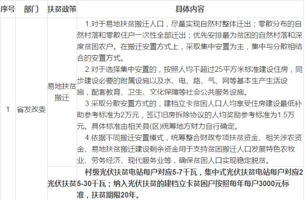
  2018国家光伏扶贫政策要点
 
 
  2018各省光伏扶贫政策要点
 
 
  以下为各省政策详情
 
  山西省
 
  4月4日,山西省光伏扶贫工作领导小组办公室发布晋光伏扶贫办〔2018〕3号 《关于进一步加大对“十三五”第一批光伏扶贫项目工程监管的紧急通知》,对山西光伏扶贫出现的问题予以紧急监管,并要求相关高价项目所在扶贫办进行书面说明!
 
 
  山西省光伏扶贫工作领导小组办公室对“十三五”第一批光伏扶贫项目建设有关信息进行了摸底统计,经业内专家分析,主要问题如下:
 
  1.招标价格存在虚高;
 
  从3月份部分市县工程招标价格看,最低价5.54元/瓦,最高价10元/瓦,相差悬殊,接近一倍。其中,央企、省属国企业光伏行业大型民营企业造价普遍偏低,一些杂牌不知名的民企造价普遍偏高。招标价每瓦超过7.5元的有:临汾吉县;吕梁石楼县;忻州五寨县保德县;大同阳高县、天镇县等。特别是临汾吉县普遍高达8元/瓦,有的达到10元/瓦。
 
  2.承建主体实力不强;
 
  从报送城建企业名单看,承建单位良莠不齐。有些市对承建企业选择把关严,有些市县选择的承建企业实力普遍偏低,个别县出现10多家企业参与项目建设,几乎是每个村级电站一个企业建设,产品选用不同,而且都是只管建设不负责运维;有些企业达不到我省光伏扶贫准入条件,有的企业不具备光伏电力类施工资质,存在挂靠资质现象。

  3.产品选用过于繁杂。
 
  通过对部分市县选用的光伏组件、逆变器、汇流箱三个关键产品型号摸底情况看,有些县选用组件、逆变器品牌种类众多,有些存在OEM现象(贴牌生产),给运维带来一定困难。如忻州河曲县20.96兆瓦光伏扶项目,选用了12家光伏组件、8家逆变器、而且承建企业均不承担后期运维。
 
  此外,需要特别强调:
 
  1.要高度重视,压实责任。
 
  特别是项目前期招标关键环节,一定要抓实抓紧,把基础工作打扎实。
 
  2.要加大督导,及时整改。
 
  组织监管督查“回头看”,对照查摆自身存在的问题,认真制定整改方案。
 
  3.要全称监督,保证质量。
 
  村级扶贫电站建设要做到“终身监测、终身运维、终身追责”。
 
  120个、11929户!光伏扶贫依旧是山西大同2018工作重点
 
  3月20日,从大同供电公司获悉,2018年大同市将新建光伏扶贫电站120个,涉及6个贫困县467个村,帮扶贫困户11929户。2018年计划新建的光伏扶贫电站总容量75.38兆瓦,涉及大同县24个村,阳高县68个村,浑源县106个村,天镇县90个村,灵丘县105个村,广灵县74个村。据了解,按照相关要求,所有村级光伏电站在6月30日前至少有一半建成并网,11月30日前全部建成并网。
 
  山东省
 
  3月21日,山东商河县下达2018年度第二批市级财政专项扶贫资金计划的通知。
 
  《通知》明确:市级下达我县2018年度财政专项扶贫资金716万元,其中产业扶贫资金268万元,扶贫特惠保险资金150万,市级光伏扶贫工程(第三批)资金298万元。对全县建档立卡贫困人口,实施“3+1”扶贫特惠保。意外伤害保险每人10元,家庭财产保险每户10元,特色产业保险每人10元的标准給与保险补助,医疗商业补充保险具体实施标准按照市级要求执行。
 
  光头君关注到,1月底,商河县第三批光伏扶贫项目获市发改委立项批复。 涉及贫困村75个,总投资3000万元,计划2018年6月并网发电。项目建成后,商河县贫困村将实现光伏扶贫全覆盖。
 
  青海省
 
  3月初,青海省扶贫开发局《关于贫困村发展村集体经济的扶贫资金用于光伏扶贫项目建设的通知》
 
  目前,青海省已安排370个贫困村集体经济扶贫资金1.85亿元,年内实现全覆盖。国家能源局和国务院扶贫办《“十三五”第一批光伏扶贫项目计划的通知》,明确我省村级光伏扶贫总装机容量47.16万千瓦,项目覆盖全省39个贫困县的1622个贫困村。
 
  河南省
 
  河南发改委:关于2017年河南省光伏扶贫村级小电站建设情况的通报
 
  《通知》提到,2017年12月底,全省已建成并网光伏扶贫电站92万千瓦。其中,光伏扶贫村级小电站5085个,总规模82.3万千瓦(含易地搬迁光伏扶贫村级小电站212个,总规模5.25万千瓦。
 
  从督导情况来看,大部分地区在开展光伏扶贫工程时都能按照项目台账高标准、高质量进行建设,但是部分地区存在一些政策执行不规范的地方:部分地区建设进度较慢、部分地区未严格落实政府全额出资责任、部分地区存在超规模超范围建设。下一步,各地要继续加强督导检查,稳步推进光伏扶贫项目建设,并切实做好以下重点工作:严格按照项目台账开展建设、坚持“五统一”建设模式、确保资金及时到位、继续做好电力服务。
 
  河南发改委 :全力推进光伏扶贫 河南省支持深度贫困地区脱贫攻坚专项方案
 
  《方案》提到全力推进光伏扶贫。以深度贫困地区为重点实施范围,财政性资金为主要出资来源,以村级电站为主要模式,按照国家批复因地制宜加快推进光伏扶贫项目建设,做好并网和电费结算工作,到2019年实现有条件的深度贫困地区光伏全覆盖,保障扶贫对象20年以上稳定收益分配,带动贫困户稳定脱贫。
 
  河南郸城县光伏扶贫领导小组办公室:《关于做好光伏扶贫村级电站项目建设(推进批)前期工作的通知》
 
  根据通知,2018年郸城县将在106个建档立卡贫困村建设106个光伏扶贫村级电站,每村建设规模30-300千瓦不等的村级电站,总建设规模11178千瓦。
 
  河南省发改委:河南公示2017年光伏扶贫电站建设规模
 
  2018年1月10日-2018年1月15日,我委对2017年光伏扶贫电站建设规模申报情况进行公示,并会同国家能源局河南监管办公室、国网河南省电力公司对项目上报材料进行核实。结合公示及材料核实情况,现将通过审核的项目结果进行公示。
 
  (部分项目见下表)
 
 
  湖南省
 
  湖南省2018年能源工作要点 推进村级和集中式光伏扶贫电站
 
  《通知》提出,加快开发太阳能。大力实施光伏扶贫三年行动计划,积极推进村级和集中式光伏扶贫电站建设。发展分布式光伏发电,以湘北、湘南等太阳能资源相对丰富地区为重点,因地制宜建设地面电站,鼓励推广户用型光伏应用。继续推行普通光伏电站竞争性配置,充分发挥市场机制作用,推动降低光伏发电成本。
 
  1月17日,湖南发改委下布《关于全省2017年集中式光伏扶贫项目的公示》
 
  近期,省发改委和省扶贫办共同对项目进行了审核筛选,按照相关要求和原则筛选确定了2017年集中式光伏扶贫电站项目共20个、安排装机规模49.99万千瓦,受益无劳动能力贫困户16646户。根据有关规定,现将项目名单予以公示。
 
  河北省
 
  河北省扶贫办发布《国家和省脱贫攻坚扶持和保障到户政策一览表》明确包括光伏扶贫等一系列政策
 
  有关光伏部分:

  河北省发改委、扶贫办:关于下达2017年集中式光伏扶贫项目并网计划的通知
 
  《通知》提出,河北围场县2017年100MW集中式光伏扶贫电站项目正式获批,包括张家湾永日30兆瓦光伏扶贫电站项目、御道口恒润20兆瓦光伏扶贫电站项目等,总投资75030万元,总装机容量100兆瓦。按照30千瓦对应一个贫困户,本次获批的五个集中式光伏扶贫电站项目每年可向河北省围场县提供扶贫款1000万元,保障3333户贫困户年收入3000元,20年扶贫期总扶贫2亿元。
 
  河北省扶贫办、发改委、税务局发布《关于光伏扶贫收益分配的指导意见》
 
  《意见》指出,配比商业电站按照扶贫电站与商业电站1:2.5配套,每1万千瓦扶贫电站带动1000个建档立卡贫困户;全扶贫模式电站,每1万千瓦带动330-400个建档立卡贫困户。
 
  村级光伏扶贫电站采取多种模式建设,原则上按照5-10千瓦扶持1个建档立卡贫困户标准,确立电站建设规模。
 
  1月6日,河北省发改委、扶贫办下发《关于下达2017年第一批村级光伏扶贫项目计划的通知》
 
 
  《通知》明确,经国家能源局、国务院扶贫办审定,本批下达23个县村级光伏扶贫电站项目1412个,总规模615506.132千瓦,涉及2006个建档立卡贫困村,帮扶贫困户数90843户。
 
  村级光伏扶贫电站上网电价按照《国家发改委关于2018年光伏发电项目价格政策的通知》(发改价格规〔2017〕2196号)执行;2018年底前建成投产的,省级补贴标准为每千瓦时0.2元,自并网之日起补贴3年。
 
  1月18日,河北省发改委《河北承德2016年第一批村级光伏扶贫电站变更后情况表》
 
  其中,根据《关于承德市2016年村级光伏扶贫电站部分项目进行变更的请示》,同意滦平县村级光伏扶贫电站建设企业由滦平县农村建设有限公司变更为滦平捷金光伏发电有限公司。同意围场县村级光伏扶贫电站建设企业由围场满族蒙古族自治县木兰同创投资有限公司变更为承德润海光伏科技有限公司。同意隆化县村级光伏扶贫电站建设企业由河北华通科技股份有限公司和常州天合光伏发电系统有限公司变更为全部由河北华通科技股份有限公司1家企业建设。
 
  1月初,沧州市人民政府发布《河北河间市光伏扶贫效益分配及拨付方案》
 
  《方案》中第三部分的“光伏扶贫设备的日常维护和管理费用”提到:
 
  (1)由于光伏扶贫设备产权已移交给乡镇,各乡镇负责设备的日常维护和管理,乡镇为每一台光伏扶贫设备选派一名人员定期进行清洁及故障巡查,发现故障及时报修。
 
  (2)民政民宗局为每台光伏扶贫设备在发电效益中提取一部分资金做为维护费用,暂定500元/年/5KW,每年底统一汇入维护人员的银行卡内。
 
  1月初,沧州市人民政府《河北河间市扶贫领导小组关于光伏发电项目的管理意见》
 
  《意见》明确,依据一般贫困户的收入情况分为三类进行资助安装光伏设备。
 
  各乡镇为每一台光伏发电设备开设一个银行专用帐户,收入由电力局按期汇入每个银行帐户中,银行专用存折由各乡镇人民政府指定专人负责管理,电费收入到帐后,由乡镇管理人员在10个工作日内将每台的收入按结组贫困户名单分别汇到各贫困户的帐户内,不得以任何理由拖延。
 
  辽宁省
 
  辽宁发改委 :《关于停止执行“先建先得”政策后续有关事项的通知》
 
  《通知》明确,拟自2018年起取消试行近两年的“先建先得”纳入指标政策,将全省年度光伏建设指标全部用于贫困县脱贫攻坚。
 
  (1)2018年1月1日后新增光伏投产项目及容量将视为不需要建设指标,依据相关政策按燃煤机组标杆上网电价结算;
 
  (2)暂缓推进非自然人全额上网分布式扶贫电站项目建设;
 
  (3)停止推进集中式扶贫电站项目建设。
 
  湖北省
 
  宜昌市发改委:湖北宜昌市下达2017年光伏扶贫建设规模指标
 
  根据《省能源局省扶贫办关于下达2017年光伏扶贫建设规模指标的通知》,湖北省下达我市2017年光伏扶贫建设规模指标26MW。
 
  按照省能源局、省扶贫办要求,市发改委、市扶贫办在各地申报的基础上进行联合审查,按照“保重点地区、保村级电站和统筹平衡”的原则,决定将省下发我市规模指标分配给枝江市、当阳市、远安县、兴山县、夷陵区、点军区等6个县市区33个扶贫电站项目,其中:已建成扶贫电站规模指标2.356MW,拟新开工扶贫电站规模指标23.644MW。
 
  浙江省
 
  宁波发改委 :《宁波市家庭屋顶光伏补贴专项资金管理暂行办法》
 
  文件指出,家庭屋顶光伏项目,是指2020年12月31日前,在宁波大市范围内经备案认可且并网发电的家庭屋顶光伏项目,全市家庭屋顶光伏达到9万户(含新建和既有项目)目标后,后建项目不再享受市级补贴。
 
  对经过备案认可且在9万户目标内的并网发电家庭屋顶光伏项目,市财政按0.15元/千瓦时标准给予补贴。其中新建项目补贴时限为并网发电之日起3年,既有并网发电项目自政策执行之日起补助3年(为便于计量,以供电公司36个整抄表月为准)。
 
  浙江温州关于实施“民营企业助推光伏扶贫项目”的通知
 
  《通知》提到的运作模式分为三类:
 
  (1)多方合作共建。企业捐赠具有自主产权的屋顶,确定合作的光伏发电企业,并签订25年屋顶使用协议。光伏发电企业负责分布式光伏的项目建设、运营和维护,企业利用光伏发电,余量上网。
 
  (2)鼓励通过折股份量化扶贫参与项目建设。支持企业所在县(市、区)扶贫资金或其他企业扶贫资金,采取固定回报或保底回报加分红的方式,实施折股份量化扶贫,参与光伏发电项目建设,所得收益用于帮扶该县(市、区)扶贫办指定的乡镇、村的低收入农户。
 
  (3)注重集中连片推进结对帮扶。根据项目预计可用帮扶资金额,确定结对帮扶若干个村或一个乡镇(街道)进行集中帮扶,结对帮扶的低收入农户每年帮扶资金2000—3000元/户。
 
  贵州省
 
  1月15日,贵州省政府办公厅印发《贵州省生态扶贫实施方案(2017—2020年)》
 
  《方案》中明确:实施光伏发电项目扶贫工程。对威宁、盘州、普安等光照资源相对丰富、电网接入条件允许的贫困地区优先配置光伏发电指标,按照光伏发电与农林、养殖、旅游相结合的原则,建设农光互补、林光互补等项目。组织威宁、赫章、盘州、普安等地区编制光伏扶贫规划和实施方案,力争进入国家光伏扶贫试点地区名录。
 
  2017年至2020年全省贫困县每年扩大光伏发电规模20万千瓦以上,累计完成总投资52亿元以上,利用荒山荒坡5000亩以上,带动项目覆盖的建档立卡贫困户人均增收3000元左右。(责任单位:省能源局)
 
  江西省
 
  江西省能源局:《加强光伏扶贫项目质量安全管理通知》
 
  《通知》中提到要强化质量管理,严格实行质量责任制,强化责任落实,保证光伏扶贫电站质量。一是规范入围光伏产品。入围光伏扶贫扩面工程的光伏产品应采用纳入工信部符合《光伏制造行业规范条件》企业名单的企业产品,或具备就近维护条件的本省优质产品;二是强化质量管理机制;三是落实实施方案内容。
 
  四川省
 
  1月5日,四川发改委:《四川2017年集中式光伏扶贫项目名单(19个项目470MW)》
 
  四川省将国家下达的 “十三五”光伏建设指标全部用于光伏扶贫项目,并编制了光伏扶贫实施计划(2017-2020年),“十三五”期间,规划建设集中式光伏扶贫电站160.5万千瓦、分布式光伏扶贫电站(村级联建)5.8万千瓦,保障22.18万建档立卡无劳动力(含残疾人)贫困人口每人每年增收1000元以上。
 
  截至目前2017年集中式光伏扶贫项目19个47万千瓦已完成备案,涉及17个县,预计2018年6月底前并网发电,可保障5.4万人稳定脱贫。
 
  新疆
 
  1月15日,国家能源局、扶贫办下达《新疆维吾尔自治区“十三五”第一批光伏扶贫项目计划》
 
  《计划》指出:国家能源局、国务院扶贫办下达新疆维吾尔自治区“十三五”第一批光伏扶贫项目计划共378个村级电站,总装机规模19.7924万千瓦,扶持对象为五个地州15个光伏扶贫重点县432个建档立卡贫困村的33335户建档立卡贫困户。
 
  督促国网新疆电力公司尽快落实村级扶贫电站接网方案,按绿色通道高效办理接网手续,确保接网工程与光伏扶贫项目同期投入运行;组织光伏扶贫项目投资经营主体及时在国家可再生发电项目信息管理平台上填报工程建设进度、运行和扶贫收益分配相关信息。
 
  宁夏
 
  宁夏回族自治区人民政府:关于印发宁夏回族自治区“十三五”脱贫攻坚规划的通知
 
  《通知》明确,按照自治区光伏能源总体规划布局,进一步优化调整能源结构,促进宁夏光伏产业升级发展。在红寺堡区、盐池县、同心县、原州区、沙坡头区、中宁县、海原县建设集中式光伏扶贫电站,总规模1714MWp,受益贫困村576个,贫困人口68782户125203人。
 
  第一批建设规模400MWp,受益20000人,第二批建设规模520MWp,受益贫困人口37921人。第三批建设规模794MWp,受益贫困人口58073人。此外,重点解决红寺堡区、泾源县等10千伏以下的157个贫困自然村23656户动力电不足。
返回 国际太阳能光伏网 首页

光伏资讯一手掌握,关注国际能源网 " 光伏头条 " 微信公众号

看资讯 / 读政策 / 找项目 / 推品牌 / 卖产品 / 招投标 / 招代理 / 发文章

扫码关注

0条 [查看全部]   相关评论

国际能源网站群

国际能源网 国际新能源网 国际太阳能光伏网 国际电力网 国际风电网 国际储能网 国际氢能网 国际充换电网 国际节能环保网 国际煤炭网 国际石油网 国际燃气网